Đề bài
Câu 1. Dạ dày ngăn nào của động vật nhai lại có chức năng hấp thụ bớt nước sau khi thức ăn được đưa lên khoang miệng nhai lại
A. Dạ tổ ong
B. Dạ lá sách.
C. múi khế
D. Dạ cỏ
Câu 2: Một loài thực vật có 8 nhóm gen liên kết theo lý thuyết số nhiễm sắc thể có trong thể một nhiễm là
A. 7 B. 9
C. 15 D. 17
Câu 3: Phần nào của hệ mạch dưới đây sẽ có huyết áp lớn nhất?
A. Tiểu tĩnh mạch.
B. Tĩnh mạch chủ.
C.Tiểu động mach.
D. mao mạch
Câu 4: Khi nói về di truyền cấp độ phân tử, phát biểu nào sau đây đúng?
A. ADN làm khuôn để tổng hợp ADN và ARN.
B. Trong tái bản ADNenzim ADN pôlimeraza tổng hợp và kéo dài mạch mới theo chiều 3’ – 5’
C. ARN là vật chất di truyền chủ yếu của sinh vật nhân sơ.
D. Chỉ ADN mới có cấu tạo theo nguyên tắc đa phân còn ARN thì không
Câu 5: Khu sinh học (biôm) nào sau đây phán bố ỏ vùng ôn đới?
A. Savan.
B. Hoang mạc và sa mạc.
C. Rừng Taiga.
D. Rừng địa Trung Hải
Câu 6: Nguyên tố khoáng nào sau đây đóng vai trò trong việc giúp cân bằng ion, quang phân ly nước ở cơ thể thực vật?
A. Kali
B. Clo
C. Sắt
D. Molipden
Câu 7.Phương pháp dùng để xác định vị trí của gen trong tế bào là
A. sử dụng phương pháp lai thuận nghịch.
B. sử dụng phương pháp gây đột biến
C. sử dụng phép lai phân tích.
D. phân tích cơ thể con lai
Câu 8: Nhân tố tiến hoá nào sau đây có khả năng làm tăng đa dạng di truyền của quần thể?
A. Giao phối ngẫu nhiên.
B. Yếu tố ngẫu nhiên.
C. Chọn lọc lự nhiên
D. Đột biến
Câu 9: Ở vườn quốc gia Cát Bà. trung bình có khoảng 15 cá thể chim chào mào/ ha đất rừng. Đây là vi dụ minh hoạ cho đậc trưng nào của quần thể?
A. Nhóm tuổi
B. Mật độ cá thể.
C. Ti lệ giới tính.
D. Sự phân bố cá thể
Câu 10.loại axit nucleic nào sau đây, trong cấu trúc phân tử được đặc trưng bởi nucleotit loại timin
A. rARN B. tARN
C. ADN D. mARN
Câu 11. Một cơ thể thực vật bị đột biến thể một (2n -1) ở NST số 2. Biết rằng cơ thể này vẫn có khả năng giảm phân bình thường, các giao tử tạo ra đều có sức sống và khả năng thụ tinh như nhau, các hợp tử bị đột biến thể một (2n -1) vẫn phát triển bình thường, các giao tử tạo ra đều có sức sống và khả năng thụ tinh như nhau, các hợp tử bị đột biến thể một (2n -1) vẫn phát triển bình thường nhưng các đột biến thể không (2n -2) bị chết ngay sau khi thụ tinh. Tính tỷ lệ theo lý thuyết nếu cơ thể này tự thụ phấn thì trong các cá thể con ở F1 các cá thể bình thường chiếm tỷ lệ
A. 3/4 B. 1/4
C. 1/2 D. 1/3
Câu 12. Giống lúa X khi trồng ở đồng bằng Bắc bộ cho năng suất 8 tấn/ha, ở vùng Trung bộ cho năng suất 6 tấn/ha, ở đồng bằng sông Cửu Long cho năng suất 10 tấn/ha. Nhận xét nào sau đây là đúng ?
A. Năng suất thu được ở giống lúa X hoàn toàn do môi trường sống quy định,
B. Tập hợp tất cả các kiểu hình thu được về năng suất (6 tấn/ha, 8 tấn/ha, 10 tấn/ha…) được gọi lá mức phản ứngcủa kiểu gen quy định tính trạng năng suất của giống lúa X.
C. Điều kiện khí hậu, thổ nhưỡng,… thay đổi đã làm cho kiểu gen của giống lúa X bị thay đổi
D. giống lúa Xcó nhiều mức phản ứng khác nhau về tính trang năng suất.
Câu 13.Hình vẽ dưới đây mô tả 3 vị trí do thế nước trong 1 cây thực vật trong điều kiện bình thường, trong đó P là lá cây, Q là rễ cây, R là đất. giả sử với 4 thông số giá trị áp suất sau đây:
|
0,6 atm
|
-2 atm
|
1 atm
|
-0,9 atm
|
Nếu Q có thế nước là 0,6 atm. Theo lý thuyết với 4 trị số như trên bảng thì có bao nhiêu trường hợp có thể điền giá trị thế nước vào vị trí P và R trong điều kiện tự nhiên bình thường ?
A. 2 B.4
C. 3 D. 6
Câu 14: Một tế bào sinh hạt phấn có kiêu gen AaBbDd tiến hành giảm phân bình thường. Theo lý thuyết số loại giao tử tối đa thu được là:
A. 8 B. 4
C. 2 D. 1
Câu 15:Ở một vùng biển, năng lượng bức xạ chiếu xuồng mặt nước đạt 3.106 Kcal/m2/ ngày. Tảo X chỉ đồnghóađược 3% tổng năng lượng đó. Giáp xác trong hồ khai thác dược 40% năng lượng tích lũy trong tảo X còn cá ăn giáp xác khai thác được 0.15% năng lựợng của giáp xác. Hiệu suất sử dụng năng lượng của bậc dinh dưỡng cuối cùng so với tổng năng lượng ban đầu là:
A.0.0018%. B. 0,008%.
C. 0,08%. D. 0.00018%.
Câu 16. Ở ngô người ta xác định được gen quy định hình dạng hạt và gen quy định màu sắc hạt cùng nằm trên một nhiễm sắc thề tại các vị trí tương ứng trên nhiễm sắc thể là 19 cM và 59 cM. Cho biết các gen đều có quan hệ trội lặn hoàn toàn. Khi tiến hành tự thụ phấn bắt buộc cơ thể dị hợp tử về cả hai cặp gen nói trên thì tỉ lệ phân li kiểu hình theo lý thuyết phù hợp nhất ở đời sau sẽ là:
A. 50%; 23%; 23%; 4%.
B. 52%; 22%; 72%; 4%.
C. 51 %: 24%; 24%, 1 %.
D. 54%; 21 %; 21 %; 4%.
Câu 17:Ở một loài thực vật, tính trạng chiều cao do 2 cặp gen Ạa, Bb nằm trên 2 cặp NST khác nhau quy định theo kiểu tương tác cộng gộp, trong đó cứ có 1 alen trội thì chiều cao cùa cây tăng lên 10cm. Tính trạng màu hoa do một cặp gen Dd quy định, trong đó alen D quy dịnh hoa đỏ trội hoàn toàn so với alen d quy định hoa trắng. Phép lai giữa hai cây tứ bội có kiểu gen AAaaBbbbDDDd × AAaaBbbbDddd thu được đời F1 cơ thể tứ bội giảm phân chỉ sinh ra giao tử lưỡng bội và các loại giao tử lưỡng bội có khả năng thụ bình thường. Theo lí thuyết, đời F1 có tối đa số loại kiểu gen vá số loại kiểu hình lần lượt là:
A. 45:15. B. 32; 8.
C. 15; 4. D.45: 7.
Câu 18: Có bao nhiêu phát biểu sau đây đúng, khi nói về quá trình quang hợp ở thực vật?:
I.Ở thực vật C3 sản phẩm đầu tiên của giai đoạn cố định CO2 là hợp chất AlPG.
II.Thực vật C4 và thực vật CAM có 2 loại lục lạp ở tế bào mô giậu và tế bào bao bó mạch
III.Sản phẩm đầu tiên trong giai đoạn cố định CO2 ở thực vật CAM là một hợp chất 4C.
IV.Sản phẩm trong pha sáng của quá trình quang hợp gồm có ATP, NADPH, O2
A. 2 B. 3
C. 1 D. 4
Câu 19. Một cặp vợ chồng bình thường sinh một con trai mắc cả hội chứng Đao và Claifento (XXY). Kết luận nào sau đây không đúng ?
A. Trong giảm phân của người mẹ cặp NST số 21 và cặp NST giới tính không phân li ở giảm phân 2. bố giảm phân bình thường
B. Trong giảm phân của người mẹ cặp NST số 21 và cặp NST giới tính không phân li ở giảm phân 1. bố giảm phân bình thường
C. Trong giảm phân của người bố cặp NST số 21 và cặp NST giới tính không phân li ở giảm phân 2,mẹ giảm phân bình thường
D. Trong giảm phân của người bố cặp NST số 21 và cặp NST giới tính không phân li ở giảm phân 2 mẹ giảm phân bình thường
Câu 20.Đồ thị biểu diễn sự sinh trưởng của quần thể sinh vật trong tự nhiên thường có dạng hình chữ S, giải thích nào sau đây là đúng
A. Tốc độ sinh trưởng tối đa của quần thể đạt được khi số lượng cá thể của quần thể còn lại tương đối ít
B. Tốc độ sinh trưởng tối đa của quần thể đạt được khi quần thể vừa bước vào điểm uốn trên đồ thi sinh trưởng của quần thể
C. Tốc độ sinh trưởng tối đa của quần thể đạt được khi số lượng cá thể của quần thể gần đạt kích thước tối đa
D. Tốc độ sinh trưởng tối đa của quần thể đạt được khi quần thể vượt qua điểm uốn trên đồ thi sinh trưởng của quần thể
Câu 21. Câu nào sau đây giải thích về ưu thế lai là đúng ?
A. Lai hai dòng thuần chủng với nhau sẽ luôn cho ra ưu thế lai cao nhất
B. Người ta không sử dụng con lai có ưu thế lai có làm giống vì con lai có ưu thế lại cao nhưng không đồng nhất về kiểu hình
C. Lai hai dòng thuần chủng khác nhau về khu vực địa lý sẽ luôn cho ra ưu thế lai cao nhất
D. chỉ có một số tổ hợp lai giữa các cặp bố mẹ nhất định mới có ưu thế lai cao nhất
Câu 22. Một nhân 10 tiến hóa X tác động vào quần thể theo thời gian được mô tả qua hình vẽ dưới dây

Có bao nhiêu phát biểu sau đây đúng khi nói về nhân tố tiên hóa X này?
I. Nhân tổ X là nhân tố có hướng.
II. Nhân tố X làm thay đổi cả tần số alen và thành phần kiểu gen của quần thể.
III. Nhân tố X làm tăng đa dạng di truyền của quần thể
IV. Nhân tố X có xu hướng giảm dần kiểu gen dị hợp tử và duy trì các kiểu gen đồng hợp trong quần thể.
A. 2 B. 1.
C.3. D.4.
Câu 23: Nguyên nhân chủ yếu dẫn đến sự phân hoá ổ sinh thái giữa các loài là:
A.cạnh tranh sinh học giữa các loài.
B. Nhu cầu ánh sáng khác nhau của các loai,
C.việc sử dụng nguồn thức ăn trong quần xã của các loài
D.Sự phân tầng theo chiều thẳng đứng hay chiều ngang.
Câu 24: Ở vi khuẩn E.coli khi-nói về hoạt động của các gen cấu trúc trong Operon Lac, kết luận nào sau đây là đúng ?
A. Các gen này có số lần nhân đôi khác nhau và số lân phiên mã khác nhau.
B.Các gen nay có số lần nhân đôi bằng nhau nhưng số lần phiên mã khác nhau
C. Cac gen này có số lần nhân đôi khác nhau nhưng số lần phiên mã bằng nhau.
D. Các gen này có số lần nhân đôi bằng nhau và số lần phiên mã bằng nhau.
Câu 25: Hình vẽ nào dưới đây mô tả đúng cơ chế tái bản ADN ở sinh vật nhân thực.

Câu 26: Điểm nào sau dây là đặc điểm chung giữa tường tác gen không alen 2 cặp gen tỉ lệ 9: 7 và tỉ lệ 13:3
A. Tỷ lệ phân ly kiểu hình trong phép lai phân tích
B. vai trò của 2 gen trội là như nhau
C. gen lặn có vai trò ức chế biểu hiện của gen trội không cùng locus
D. số loại kiểu gen trong mỗi loại kiểu hình bằng nhau
Câu 27. Hình vẽ dưới đây minh họa cặp NST số 3 và ADN ti thể từ tế bào da của 2 cá thể đực và cái của một loài sinh sản hữu tính

Liên quan đến cặp NST được hiển thị và DNA ti thể nói trên, tính chất di truyền của con nhận được từ cặp NST của bố mẹ là

Câu 28.Xét các mối quan hệ sau
I. Cá ép sống bám trên cá lớn
II. Nấm, vi khuẩn và tảo đơn bào hình thành địa y
III. Chim sáo và trâu rừng
IV. vi khuẩn lam trong nốt sần cây họ đậu
Phát biểu nào dưới đây đúng về các mối quan hệ sinh thái nói trên ?
A. Quan hệ hội sinh : I và IV
B. quan hệ hợp tác: I và III
C. quan hệ hỗ trợ: I,II,III và IV
D. Quan hệ cộng sinh: II và III
Câu 29. Khi nói về cơ chế dịch mã ở sinh vật nhân thực, có bao nhiêu phát biểu nào sau đây là đúng ?
I. Axit amin mở đầu trong quá trình dịch mã là methionin
II. Mỗi phân tử mARN có thể tổng hợp được từ 1 đến nhiều chuỗi polipeptitcùng loại
III. Khi riboxom tiếp xúc với mã UGA thì quá trình dịch mã dừng lại
IV. khi dịch mã, riboxom dịch chuyển trên phân tử mARN theo chiều 3’ → 5’
A. 2 B. 1
C. 4 D.3
Câu 30. Đặc điểm nổi bật của kỉ Silua là ?
A. xuất hiện thực vật có hoa, phân hóa tảo
B. phân hóa cá xương, phát sinh lưỡng cư, côn trùng
C. Phát sinh cây có mạch và động vật di chuyển lên cạn
D. Dương xỉ phát triển mạnh thực vật có hạt xuất hiện
Câu 31. Trong chu trình nito vi khuẩn nitrat hóa có vai trò
A. Chuyển hóa NO2– thành NO3–
B. chuyển hóa N2 thành NH4+
C. Chuyển hóa NO3– thành NH4+
D. Chuyển hóa NH4+ thành NO3–
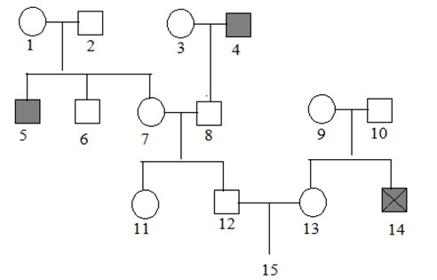
Câu 32.Cho sơ đồ phả hệ

Cá thể số (4),(5) bị bệnh bạch tạng, cá thể số (14) mắc cả bệnh bạch tạng và mù màu đỏ xanh lục. biết rằng bệnh bạch tạng do gen lặn a nằm trên NST thường quy định, bệnh mù màu đỏ – xanh lục do gen b nằm trên vùng không tương đồng của NST X quy định. Xác suất cá thể số (15) không mang alen bệnh là bao nhiêu ?
A. 35% B. 1,25%
C. 50% D. 78,75%
Câu 33.Ở một loài thực vật alen A quy định hạt tròn trội hoàn toàn so với alen a quy định hạt dài; alen B quy định hạt chín sớm trội hoàn toàn so với alen b quy định hạt chín muôn. Hai gen này thuộc cùng một nhóm gen liên kết. Cho các cây hạt tròn, chín sớm tự thụ phấn thu được 1000 cây đời con với 4 kiểu hình khác nhau trong đó có 240 cây hạt tròn chín muộn. Biết rằng mọi diễn biến trong quá trình sinh hạt phấn và sinh noãn là như nhau. Kiểu gen và tần số hoán vị gen (f) ở cây đem lai là ?
A. \(\dfrac{{AB}}{{ab}};f = 40\% \)
B. \(\dfrac{{Ab}}{{aB}};f = 40\% \)
C. \(\dfrac{{Ab}}{{aB}};f = 20\% \)
D. \(\dfrac{{AB}}{{ab}};f = 20\% \)
Câu 34. Ở một loài động vật có vú, cho lai giữa một cá thể đực mắt đỏ, đuôi dài với một cá thể cái mắt đỏ đuôi dài, F1 thu được tỷ lệ như sau
– Ở giới cái: 75% mắt đỏ , đuôi dài ; 25% mắt trắng đuôi dài
– Ở giới đực: 30% mắt đỏ đuôi dài: 42,5% mắt trắng đuôi ngắn: 20% mắt trắng đuôi dài: 7,5% mắt đỏ đuôi ngắn
Theo lý thuyết, khi nói về phép lai trên có bào nhiêu phát biểu sau đây đúng
I. tính trạng màu mắt di truyền theo quy luật tương tác bổ sung
II. Tính trạng đuôi ngắn là trội hoàn toàn so với đuôi dài
III. Cả hai loại tính trạng đều liên kết với giới tính
IV. hoán vị gen đã xảy ra với tần số 20%
A. 1 B. 4
C. 3 D. 2
Câu 35.Ở ruồi giấm lai giữa con cánh dài mắt đỏ với con đực cánh dài mắt đỏ thu được F1 tỉ lệ kiểu hình là 0,04 đực mắt trắng cánh dài; 0,0225 đực mắt trắng cánh cụt; 0,295 cái mắt đỏ cánh dài; 0,088 cái mắt đỏ cánh cụt; 0,088 cái mắt phớt hồng cánh dài: 0,045 cái mắt phớt hồng cánh cụt; 0,1475 con đực mắt đỏ cánh dài; 0,1875 đực mắt phớt hồng, cánh dài: 0,0625 đực mắt phớt hồng cánh cụt; 0,04 đực mắt đỏ, cánh cụt. Biết rằng kích thước cánh do 1 gen có 2 alen quy định (D,d). Kiểu gen của P là
A. \(Aa\dfrac{{BD}}{{bd}} \times Aa\dfrac{{BD}}{{bd}}\)
B. \(\dfrac{{Ad}}{{aD}}{X^B}{X^b} \times \dfrac{{Ad}}{{aD}}{X^B}Y\)
C. \(\dfrac{{AD}}{{ad}}{X^B}{X^b} \times \dfrac{{Ad}}{{aD}}{X^B}Y\)
D. \(\dfrac{{AB}}{{ab}}{X^D}{X^d} \times \dfrac{{AB}}{{ab}}{X^D}Y\)
Câu 36. Một gen ở sinh vật nhân sơ có tổng số 3200 nucleotit trong đó số nucleotit loại A của gen chiếm 24%. Trên mạch đơn thứ nhất của gen có A1= 15% và G1 = 26%. Theo lý thuyết có bao nhiêu phát biểu sau đây là đúng khi nói về gen trên ?
I. gen có tỷ lệ A/G = 12/13
II. trên mạch thứ nhất của gen có T/G = 33/26
III. trên mạch thứ 2 của gen có G/A = 15/26
IV. khi gen tự nhân đôi 2 lần, môi trường đã cung cấp 2304 nucleotit loại adenin.
A. 2 B. 4
C. 1 D. 3
Câu 37. Ở một loài thực vật, alen A quy định thân cao trội hoàn toàn so với alen a quy định thân thấp , alen B quy định hoa tím trội hoàn toàn so với alen b quy định hoa trắng, alen D quy định quả đỏ trội hoàn toàn so với alen d quy định quả vàng , alen E quy định quả tròn trội hoàn toàn so với alen e quy định quả dài. Biết các quá trình giảm phân diễn ra bình thường, quá trình phát sinh giao tử đưc và cái đều xảy ra hoán vị gen giữa alen B và b với tần số 20%, giữa alen E và e với tần số 40%. Thực hiện phép lai: \(\dfrac{{Ab}}{{aB}}\dfrac{{DE}}{{de}} \times \dfrac{{Ab}}{{aB}}\dfrac{{DE}}{{de}}\) . theo lý thuyết có bao nhiêu phát biểu sau đây là đúng khi nói về F1
I. Kiểu hình thân cao, hoa tím quả vàng tròn chiếm tỷ lệ 8,16%
II. Tỷ lệ thân cao hoa trắng quả đỏ dài bằng tỷ lệ thân thấp hoa tím vàng, tròn
III. tỷ lệ kiểu hình mang bốn tính trạng trội lớn hơn 30%
IV. kiểu hình lặn cả bốn tính trạng là 0,09%
A. 1 B. 3
C. 4 D. 2
Câu 38. Ở một quần thể sau khi trải qua 3 thế hệ tự thụ phấn, tỷ lệ dị hợp trong quần thể bằng 8%. Biết rằng ở thế hệ xuất phát, quần thể có 30% số cá thể đồng hợp trội và cánh dài là trội hoàn toàn so với cánh ngắn. hãy cho biết trước khi xảy ra quá trình tự phối, tỷ lệ kiểu hình nào sau dây là của quần thể nói trên ?
A. 0,36 Cánh dài: 0,64 cánh ngắn
B. 0,94 cánh ngắn: 0,06 cánh dài
C. 0,6 cánh dài: 0,4 cánh ngắn
D. 0,06 cánh ngắn: 0,94 cánh dài
Câu 39.Một loài thực vật,xét 3 cặp gen quy định 3 tính trạng, mỗi cặp gen nằm trên một cặp NST khác nhau. Trong đó alen A cho vị ngọt; a cho vị chua; alen B: chín sớm, b: chín muộn , alen D : có tua cuốn; d: không có tua cuốn. Cho hai cây giao phấn với nhau F1 thu được 8 loại kiểu hình, theo lý thuyết kiểu gen của 2 cây P là 1 trong bao nhiêu trường hợp ?
A. 14 B. 10
C. 18 D. 4
Câu 40. Ở cà chua, alen A quy định thân cao trội hoàn toàn so với alen a quy định thân thấp, alen B quy định quả đỏ trội hoàn toàn so với alen b quy định quả vàng. Hai cặp gen này phân ly độc lập . biết rằng không xảy ra đột biến. Theo lý thuyết, có bao nhiêu phát biểu sau đây là đúng ?
I. Ở loài này có tối đa 4 kiểu gen quy định kiểu hình thân cao, hoa đỏ
II. Cho một cây thân cao, quả đỏ tự thụ phấn đời con luôn thu được nhiều hơn 1 loại kiểu hình
III. Cho một cây thân cao, quả đỏ tự thụ phấn nếu thu được 4 loại kiểu hình thì số cây thân thấp quả vàng chiếm tỷ lệ 18,75%
IV. Cho một cây thân thấp quả đỏ tự thụ phấn có thể thu được 2 loại kiểu hình ở đời con.
A. 1 B. 3
C. 4 D. 2
Lời giải chi tiết
|
1
|
2
|
3
|
4
|
5
|
|
B
|
C
|
C
|
A
|
D
|
|
6
|
7
|
8
|
9
|
10
|
|
B
|
A
|
D
|
B
|
C
|
|
11
|
12
|
13
|
14
|
15
|
|
D
|
B
|
A
|
C
|
A
|
|
16
|
17
|
18
|
19
|
20
|
|
D
|
D
|
A
|
D
|
B
|
|
21
|
22
|
23
|
24
|
25
|
|
D
|
A
|
A
|
D
|
C
|
|
26
|
27
|
28
|
29
|
30
|
|
A
|
C
|
C
|
D
|
C
|
|
31
|
32
|
33
|
34
|
35
|
|
D
|
A
|
C
|
C
|
|
|
36
|
37
|
38
|
39
|
40
|
|
D
|
C
|
D
|
B
|
D
|
Xem thêm: Lời giải chi tiết Đề thi thử THPT Quốc gia môn Sinh học tại Tuyensinh247.com
Webgiaibaitap.com