Câu 1(TH): Cho hàm số \(y = {\log _2}{x^2}\). Khẳng định nào sau đây là sai?
A. Hàm số đồng biến trên \(\left( {0; + \infty } \right)\)
B. Hàm số nghịch biến trên \(\left( { – \infty ;0} \right)\)
C. Đồ thị hàm số có một tiệm cận ngang.
D. Đồ thị hàm số có một đường tiệm cận đứng.
Câu 2(TH): Khoảng đồng biến của hàm số \(y = \sqrt {2x – {x^2}} \) là:
A. \(\left( {1;2} \right)\)
B. \(\left( { – \infty ;1} \right)\)
C. \(\left( {1; + \infty } \right)\)
D. \(\left( {0;1} \right)\)
Câu 3(NB): Thể tích của khối cầu có bán kính \(6cm\) là
A. \(216\pi \left( {c{m^3}} \right)\)
B. \(288\pi \left( {c{m^3}} \right)\)
C. \(432\pi \left( {c{m^3}} \right)\)
D. \(864\pi \left( {c{m^3}} \right)\)
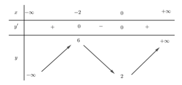
Câu 4(NB): Cho hàm số \(y = f\left( x \right)\) xác định, liên tục trên \(\mathbb{R}\) và có bảng biến thiên
Khẳng định nào sau đây đúng ?
A. Phương trình \(f\left( x \right) = 0\) có 2 nghiệm.
B. Hàm số có đúng một cực trị
C. Hàm số có giá trị nhỏ nhất bằng \( – 3\)
D. Hàm số có giá trị lớn nhất bằng \(1\)
Câu 5 (TH): Hàm số \(y = \left( {{x^3} – 3x + 3} \right){e^x}\) có đạo hàm là:
A. \(\left( {2x – 3} \right){e^x}\) B. \( – 3x{e^x}\)
C. \(\left( {{x^2} – x} \right){e^x}\) D. \({x^2}{e^x}\)
Câu 6 (TH): Điểm cực đại của đồ thị hàm số \(y = {x^3} + 3{x^2} + 2\) là
A. \(\left( {2;0} \right)\) B. \(\left( {0;2} \right)\)
C. \(\left( { – 2;6} \right)\) D. \(\left( { – 2; – 18} \right)\)
Câu 7 (NB): Cho hàm số \(y = f\left( x \right)\) có đồ thị là đường cong trong hình dưới đây.

Tìm số nghiệm thực của phương trình \(f\left( x \right) = 1\)
A. \(2\) B. \(3\) C. \(1\) D. \(0\)
Câu 8 (TH): Trong các hàm số sau, hàm số nào đồng biến trên \(\mathbb{R}\)?
A. \(y = {x^4} – 2{x^2} + 3\)
B. \(y = \dfrac{{x – 1}}{{2x + 3}}\)
C. \(y = {x^3} + 4x – 5\)
D. \(y = \sqrt {{x^2} – x + 1} \)
Câu 9 (TH): Hàm số \(y = f\left( x \right)\) có bảng biến thiên như sau:
Khẳng định nào dưới đây là đúng?
A. Hàm số nghịch biến trên \(\mathbb{R}\)
B. Hàm số nghịch biến trên \(\mathbb{R}\backslash \left\{ 2 \right\}\)
C. Hàm số nghịch biến trên \(\left( { – \infty ;2} \right);\left( {2; + \infty } \right)\)
D. Hàm số đồng biến trên \(\left( { – \infty ;2} \right);\left( {2; + \infty } \right)\)
Câu 10 (NB): Hàm số \(y = f\left( x \right)\) có đạo hàm là \(f’\left( x \right) = {x^2}{\left( {x + 1} \right)^3}\left( {2 – 3x} \right)\). Số điểm cực trị của hàm số \(f\left( x \right)\) là
A. \(0\) B. \(2\) C.\(3\) D. \(1\)
Câu 11 (NB): Tiệm cận đứng của đồ thị hàm số \(y = \dfrac{{x – 1}}{{x + 1}}\) là đường thẳng có phương trình
A. \(y = – 1\) B. \(x = – 1\)
C. \(y = 1\) D. \(x = 1\)
Câu 12 (TH): Cho \({\log _{\dfrac{1}{2}}}\left( {\dfrac{1}{5}} \right) = a\). Khẳng định nào dưới đây đúng?
A. \({\log _2}5 = – a\)
B. \({\log _2}25 + {\log _2}\sqrt 5 = \dfrac{{5a}}{2}\)
C. \({\log _5}4 = – \dfrac{2}{a}\)
D. \({\log _2}\dfrac{1}{5} + {\log _2}\dfrac{1}{{25}} = 3a\)
Câu 13 (NB): Với \(a,b\) là hai số thực dương và \(a \ne 1\), \({\log _{\sqrt a }}\left( {a\sqrt b } \right)\) bằng
A. \(2 + {\log _a}b\) B. \(\dfrac{1}{2} + \dfrac{1}{2}{\log _a}b\)
C. \(2 + 2{\log _a}b\) D. \(\dfrac{1}{2} + {\log _a}b\)
Câu 14(NB) : Tập xác định \(D\) của hàm số \(y = {\log _3}\left( {{{\log }_2}x} \right)\) là
A. \(D = \mathbb{R}\)
B. \(D = \left( {0;1} \right)\)
C. \(D = \left( {0; + \infty } \right)\)
D. \(D = \left( {1; + \infty } \right)\)
Câu 15 (NB): Tập xác định \(D\) của hàm số \(y = {\left( {x – 2} \right)^{\sqrt 2 }}\) là
A. \(D = \left( {2; + \infty } \right)\) B. \(D = \mathbb{R}\)
C. \(D = \left( { – \infty ;2} \right)\) D. \(D = \mathbb{R}\backslash \left\{ 2 \right\}\)
Câu 16 (TH): Cho khối nón có độ dài đường sinh bằng \(a\sqrt 5 \) và chiều cao bằng \(a\). Thể tích của khối nón đã cho bằng
A. \(2\pi {a^3}\)
B. \(\dfrac{{4\sqrt 5 \pi {a^3}}}{3}\)
C. \(\dfrac{{4\pi {a^3}}}{3}\)
D. \(\dfrac{{2\pi {a^3}}}{3}\)
Câu 17 (TH): Cho hình chóp \(S.ABCD\) có đáy là hình chữ nhật. \(SA \bot \left( {ABCD} \right)\), \(AB = a;AD = 2a\), góc giữa \(SC\) và mặt đáy là \(45^\circ \). Tính thể tích của khối chóp \(S.ABCD\).
A. \(V = \dfrac{{2{a^3}\sqrt 5 }}{2}\) B. \(\dfrac{{{a^3}\sqrt 5 }}{3}\)
C. \(\dfrac{{2{a^3}\sqrt 5 }}{{15}}\) D. \(\dfrac{{2{a^3}\sqrt 5 }}{3}\)
Câu 18(TH) : Một hình đa diện có các mặt là các tam giác. Gọi \(M\) và \(C\) lần lượt là số mặt và số cạnh của hình đã diện đó. Khẳng định nào sau đây đúng?
A. \(3M = 2C\) B. \(C = M + 2\)
C. \(3C = 2M\) D. \(M \ge C\)
Câu 19 (NB): Tính thể tích của khối lập phương \(ABCD.A’B’C’D’\), biết \(AC’ = a\sqrt 6 \)
A. \(2{a^3}\) B. \(6{a^3}\)
C. \({a^3}\) D. \(2{a^3}\sqrt 2 \)
Câu 20 (TH): Cho hình chữ nhật \(ABCD\) có \(AB = 2AD\). Quay hình chữ nhật đã cho quanh \(AD\) và \(AB\) ta được 2 hình trụ tròn xoay có thể tích lần lượt là \({V_1},{V_2}\). Khẳng định nào dưới đây đúng?
A. \({V_1} = 2{V_2}\) B. \({V_2} = 4{V_1}\)
C. \({V_1} = 4{V_2}\) D. \({V_2} = 2{V_1}\)
Câu 21(TH) : Biết \({\log _2}x = 6{\log _4}a – 4{\log _2}\sqrt b – {\log _{\dfrac{1}{2}}}c\), với \(a,b,c\) là các số thực dương bất kì. Khẳng định nào sau đây đúng?
A. \(x = \dfrac{{{a^3}}}{{{b^2}c}}\)
B. \(x = \dfrac{{{a^3}c}}{{{b^2}}}\)
C. \(x = {a^3} – {b^2} + c\)
D. \(x = \dfrac{{a{c^3}}}{{{b^2}}}\)
Câu 22(TH) : Cho các hàm số \(y = {a^x}\) và \(y = {b^x}\) với \(a,b\) là những số thực dương khác 1 có đồ thị như hình vẽ. Đường thẳng \(y = 3\) cắt trục tung, đồ thị hàm số \(y = {a^x}\) và \(y = {b^x}\) lần lượt tại \(H,M,N\). Biết rằng \(2HM = 3MN\), khẳng định nào sau đây đúng?
A. \({a^5} = {b^3}\) B. \(3a = 5b\)
C. \({a^3} = {b^5}\) D. \({a^2} = {b^3}\)
Câu 23(VD) : Một doanh nghiệp sản xuất và bán một loại sản phẩm với giá 45 (ngàn đồng) mỗi sản phẩm, tại giá bán này khách hàng sẽ mua 60 sản phẩm mỗi tháng. Doanh nghiệp dự định tăng giá bạn và họ ước tính rằng nếu tăng 2 (ngàn đồng) trong giá bán thì mỗi tháng sẽ bán ít hơn 6 sản phẩm. Biết rằng chi phí sản xuất mỗi sản phẩm là 27 (ngàn đồng). Hỏi doanh nghiệp nên bán sản phẩm với giá nào để lợi nhuận thu được lớn nhất?
A. 47 ngàn đồng B. 46 ngàn đồng
C. 48 ngàn đồng D. 49 ngàn đồng.
Câu 24(TH) : Một chất điểm chuyển động theo quy luật \(S = 6{t^2} – {t^3}\). Vận tốc \(v\left( {m/s} \right)\) của chất điểm đạt giấ trị lớn nhất tại thới điểm \(t\left( s \right)\) bằng
A. \(2\left( s \right)\) B. \(12\left( s \right)\)
C. \(6\left( s \right)\) D. \(4\left( s \right)\)
Câu 25 (VD): Tìm \(m\) để hàm số \(f\left( x \right) = \left( {m + 2} \right)\dfrac{{{x^3}}}{3} – \left( {m + 2} \right){x^2} + \left( {m – 8} \right)x + {m^2} – 1\) nghịch biến trên \(\mathbb{R}\)
A. \(m \ge – 2\) B. \(m < – 2\)
C. \(m \in \mathbb{R}\) D. \(m \le – 2\)
Câu 26 (VD): Cho hình nón có chiều cao bằng 4 và bán kính đáy bằng 3. Cắt hình nón đã cho bởi mặt phẳng đi qua đỉnh và cách tâm của đáy một khoảng bằng 2, ta được thiết diện có diện tích bằng
A. \(20\) B. \(10\)
C. \(\dfrac{{16\sqrt {11} }}{3}\) D. \(\dfrac{{8\sqrt {11} }}{3}\)
Câu 27(TH) : Cho hàm số \(y = a{x^3} + b{x^2} + cx + d\) có đồ thị là đường cong trong hình dưới đây. Khẳng định nào sau đây đúng?
A. \(a < 0,c < 0,d > 0\) B. \(a < 0,c < 0,d < 0\)
C. \(a > 0,c > 0,d > 0\) D. \(a < 0,c > 0,d > 0\)
Câu 28 (TH): Tìm tất cả các giá trị thực của \(m\) để đường thẳng \(d:y = mx + 2\) cắt đồ thị \(\left( C \right):y = \dfrac{{x + 1}}{x}\) tại 2 điểm thuộc 2 nhánh của đồ thị \(\left( C \right)\)
A. \(m \le 0\) B. \(m > \dfrac{1}{2}\)
C. \(m \le 1\) D. \(m > 0\)
Câu 29 (TH): Tổng độ dài \(l\) tất cả các cạnh của khối mười hai mặt đều có cạnh bằng 2 là:
A. \(l = 60\) B. \(l = 16\)
C. \(l = 24\) D. \(l = 8\)
Câu 30(VD) : Cho hình chóp \(S.ABCD\) có đáy là hình vuông cạnh \(a\). Cạnh bên \(SA = a\sqrt 6 \) và vuông góc với đáy \(\left( {ABCD} \right)\). Tính theo \(a\) diện tích mặt cầu ngoại tiếp khối chóp \(S.ABCD\)
A. \({a^2}\sqrt 2 \) B. \(8\pi {a^2}\)
C. \(2\pi {a^2}\) D. \(2{a^2}\)
Câu 31 (VD): Cho hình hộp chữ nhật \(ABCD.A’B’C’D’\) có \(AB = a,\) \(AD = 2a,\) \(AA’ = 3a\). Thể tích khối nón có đỉnh trùng với tâm của hình chữ nhật \(ABCD\), đường tròn đáy ngoại tiếp hình chữ nhật \(A’B’C’D’\) là
A. \(\dfrac{{15\pi {a^3}}}{4}\) B. \(\dfrac{{5\pi {a^3}}}{4}\)
C. \(15\pi {a^3}\) D. \(5\pi {a^3}\)
Câu 32(VD) : Gọi \(S\) là tập hợp các giá trị của tham số \(m\) để phương trình \({9^x} – 2m{.3^x} + {m^2} – 8m = 0\) có 2 nghiệm phân biệt \({x_1},{x_2}\) thỏa mãn \({x_1} + {x_2} = 2\). Tính tổng các phần tử của \(S\).
A. \(\dfrac{9}{2}\) B. \(9\) C. \(1\) D. \(8\)
Câu 33 (VD): Cho tứ diện \(ABCD\) có \(\Delta ABC\) là tam giác đều cạnh bằng \(a\). \(\Delta BCD\) vuông cân tại \(D\) và nằm trong mặt phẳng vuông góc với \(\left( {ABC} \right)\). Tính theo \(a\) thể tích của tứ diện \(ABCD\).
A. \(\dfrac{{3{a^3}}}{8}\) B. \(\dfrac{{{a^3}\sqrt 3 }}{8}\)
C. \(\dfrac{{3{a^3}}}{{24}}\) D. \(\dfrac{{{a^3}\sqrt 3 }}{{24}}\)
Câu 34 (VD): Số điểm cực trị của hàm số \(y = {\left| x \right|^3} – 4{x^2} + 3\)là
A. \(4\) B. \(2\) C. \(3\) D. \(0\)
Câu 35 (TH): Hàm số \(f\left( x \right) = \log \left( {{x^{2019}} – 2020x} \right)\) có đạo hàm là
A. \(f’\left( x \right) = \dfrac{{\left( {{x^{2019}} – 2020x} \right).\ln 10}}{{2019{x^{2018}} – 2020}}\)
B. \(f’\left( x \right) = \dfrac{{{x^{2019}} – 2020x}}{{\left( {2019{x^{2018}} – 2020} \right).\ln 2018}}\)
C. \(f’\left( x \right) = \dfrac{{\left( {2019{x^{2018}} – 2020} \right)\log e}}{{{x^{2019}} – 2020x}}\)
D. \(f’\left( x \right) = \dfrac{{\left( {2019{x^{2018}} – 2020} \right)\ln 10}}{{{x^{2019}} – 2020x}}\)
Câu 36(VD) : Cho lăng trụ đứng \(ABC.A’B’C’\) có đáy là \(\Delta ABC\) với \(AB = 2a,AC = a,\widehat {BAC} = 120^\circ \). Góc giữa \(\left( {A’BC} \right)\) và \(\left( {ABC} \right)\) bằng \(45^\circ \). Tính thể tích của khối lăng trụ \(ABC.A’B’C’\)
A. \(\dfrac{{{a^3}\sqrt 7 }}{7}\) B. \(\dfrac{{{a^3}\sqrt 7 }}{{14}}\)
C. \(\dfrac{{3{a^3}\sqrt 7 }}{7}\) D. \(\dfrac{{3{a^3}\sqrt 7 }}{{14}}\)
Câu 37(TH) : Cho khối chóp đều \(S.ABCD\) có cạnh đáy là \(2a\), cạnh bên \(3a\). Tính thể tích của khối chóp \(S.ABCD\).
A. \(\dfrac{{4{a^3}\sqrt 7 }}{3}\) B. \(\dfrac{{{a^3}\sqrt 7 }}{3}\)
C. \(\dfrac{{2{a^3}\sqrt {17} }}{3}\) D. \(\dfrac{{2{a^3}\sqrt {24} }}{3}\)
Câu 38(TH) : Cho hình đa diện đều loại \(\left\{ {4;3} \right\}\) cạnh là \(2a\). Gọi \(S\) là tổng diện tích tất cả các mặt của hình đa diện đó. Khi đó:
A. \(S = {a^2}\sqrt 3 \) B. \(S = 6{a^2}\)
C. \(S = 4{a^2}\) D. \(S = 24{a^2}\)
Câu 39(VD) : Cho hình chóp \(S.ABCD\) có đáy là hình thang cân với \(AB//CD\), \(AB = 2a,AD = CD = a\). Hình chiếu vuông góc của \(S\) xuống mặt đáy là trung điểm của \(AC\). Biết góc giữa \(SC\) và \(\left( {ABCD} \right)\) là \(45^\circ \), tính thể tích của khối chóp \(S.ABCD\)
A. \(\dfrac{{9{a^3}}}{8}\) B. \(\dfrac{{{a^3}\sqrt 6 }}{8}\)
C. \(\dfrac{{{a^3}\sqrt 6 }}{6}\) D. \(\dfrac{{3{a^3}}}{8}\)
Câu 40 (TH): Tìm tất cả các giá trị của tham số \(m\) để hàm số \(y = {x^3} – 3m{x^2} + 6mx + m\) có hai điểm cực trị.
A. \(m \in \left( {0;8} \right)\)
B. \(m \in \left( {0;2} \right)\)
C. \(m \in \left( { – \infty ;0} \right) \cup \left( {8; + \infty } \right)\)
D. \(m \in \left( { – \infty ;0} \right) \cup \left( {2; + \infty } \right)\)
Câu 41(VD) : Cho hàm số \(f\left( x \right)\) có đạo hàm trên \(\mathbb{R}\) và có đồ thị hàm số \(y = f’\left( x \right)\) như hình vẽ. Xét hàm số \(g\left( x \right) = f\left( {{x^2} – 2} \right)\). Khẳng định nào dưới đây sai ?
A. Hàm số \(g\left( x \right)\) nghịch biến trên \(\left( { – 1;0} \right)\)
B.Hàm số \(g\left( x \right)\) nghịch biến trên \(\left( { – \infty ; – 2} \right)\)
C. Hàm số \(g\left( x \right)\) nghịch biến trên \(\left( {0;2} \right)\)
D. Hàm số \(g\left( x \right)\) đồng biến trên \(\left( {2; + \infty } \right)\)
Câu 42 (VD): Cho hàm số bậc ba \(y = f\left( x \right)\) có đồ thị là đường cong bên dưới. Đồ thị hàm số \(g\left( x \right) = \dfrac{{\left( {{x^3} – 3x + 2} \right)\sqrt {x – 1} }}{{x\left[ {{f^2}\left( x \right) – f\left( x \right)} \right]}}\) có tất cả bao nhiêu đường tiệm cận đứng?
A. \(3\) B. \(2\) C. \(4\) D. \(5\)
Câu 43 (VD): Một chiếc hộp hình trụ với bán kính đáy bằng chiều cao và bằng \(10cm\). Một học sinh bỏ một miếng bìa hình vuông vào chiếc hộp đó và thấy hai cạnh của miếng bìa lần lượt là các dây cung của hai đường tròn đáy hộp và miếng bìa không song song với trục của hộp. Hỏi diện tích của miếng bìa đó bằng bao nhiêu?
A. \(250c{m^2}\) B. \(200c{m^2}\)
C. \(150c{m^2}\) D. \(300c{m^2}\)
Câu 44(VD) : Cho hình trụ có hai đáy là hình tròn \(\left( O \right)\) và \(\left( {O’} \right)\). Trên hai đường tròn đáy lấy hai điểm \(A,B\) sao cho góc giữa \(AB\) và mặt phẳng chứa đường tròn đáy bằng \(45^\circ \) và khoảng cách giữa hai đường thẳng \(AB\) và \(OO’\) bằng \(\dfrac{{a\sqrt 2 }}{2}\). Biết bán kính đáy bằng \(a\), thể tích của khối trụ là
A. \(V = \dfrac{{\pi {a^3}\sqrt 2 }}{2}\) B. \(V = \pi {a^3}\sqrt 2 \)
C. \(V = \dfrac{{\pi {a^3}\sqrt 2 }}{3}\) D. \(V = \dfrac{{\pi {a^3}\sqrt 2 }}{6}\)
Câu 45 (VD): Cho lăng trụ xiên \(ABC.A’B’C’\) có đáy \(\Delta ABC\) đều cạnh \(a\). Góc giữa cạnh bên và mặt đáy là \(60^\circ \) và \(A’A = A’B = A’C\). Tính thể tích của khối lăng trụ
A. \(V = \dfrac{{{a^3}\sqrt 3 }}{{12}}\) B. \(V = \dfrac{{{a^3}\sqrt 3 }}{4}\)
C. \(V = \dfrac{{{a^3}\sqrt 3 }}{2}\) D.\(V = \dfrac{{3{a^3}\sqrt 3 }}{8}\)
Câu 46 (VDC): Có bao nhiêu giá trị thực của tham số \(m\) để giá trị lớn nhất của hàm số \(f\left( x \right) = \left| {\dfrac{{{x^2} + mx + m}}{{x + 1}}} \right|\) trên đoạn \(\left[ {1;2} \right]\) bằng \(2?\)
A. 3 B. 4 C. 1 D. 2
Câu 47 (VD): Một bác nông dân cần xây một hố ga không có nắp dạng hình hộp chữ nhật có thể tích \(25600\left( {c{m^3}} \right)\), tỉ số giữa chiều cao của hố và chiều rộng của đáy bằng \(2\). Tính diện tích của đáy hố ga để khi xây hố ga tiết kiệm nguyên vật liệu nhất.
A. \(640\left( {c{m^2}} \right)\) B. \(1600\left( {c{m^2}} \right)\)
C. \(160\left( {c{m^2}} \right)\) D. \(6400\left( {c{m^2}} \right)\)
Câu 48(VDC) : Cho hàm số \(f\left( x \right) = \ln \left( {1 – \dfrac{1}{{{x^2}}}} \right)\). Biết rằng \(f’\left( 2 \right) + f’\left( 3 \right) + f’\left( 4 \right) + … + f’\left( {2019} \right) = \dfrac{{a – 1}}{b}\) là phân số tối giản với \(a,b\) là các số nguyên dương. Khẳng định nào sau đây đúng?
A. \(2a = b\) B. \(a = – b\)
C. \(a = b\) D. \(a = 2b\)
Câu 49(VD) : Cho hình chóp đều \(S.ABC\) có tất cả các cạnh đều bằng \(a\). Mặt phẳng \(\left( P \right)\) song song với mặt phẳng \(\left( {ABC} \right)\) và cắt các cạnh \(SA,SB,SC\) lần lượt tại \(A’,B’,C’\). Tính diện tích của tam giác \(A’B’C’\) biết \(\dfrac{{{V_{S.A’B’C’}}}}{{{V_{ABC.A’B’C’}}}} = \dfrac{1}{7}\)
A. \({S_{\Delta A’B’C’}} = \dfrac{{{a^2}\sqrt 3 }}{{16}}\)
B. \({S_{\Delta A’B’C’}} = \dfrac{{{a^2}\sqrt 3 }}{4}\)
C. \({S_{\Delta A’B’C’}} = \dfrac{{{a^2}\sqrt 3 }}{8}\)
D. \({S_{\Delta A’B’C’}} = \dfrac{{{a^2}\sqrt 3 }}{{48}}\)
Câu 50 : Cho các số thực dương \(a,b\) thỏa mãn \({\log _{16}}a = {\log _{20}}b = {\log _{25}}\dfrac{{2a – b}}{3}\). Đặt \(T = \dfrac{a}{b}\). Khẳng định nào sau đây là đúng?
A. \(0 < T < \dfrac{1}{2}\)
B. \(\dfrac{1}{2} < T < \dfrac{2}{3}\)
C. \(1 < T < 2\)
D. \( – 2 < T < 0\)
HƯỚNG DẪN GIẢI CHI TIẾT
Thực hiện: Ban chuyên môn Webgiaibaitap.com
|
1C
|
2D
|
3B
|
4C
|
5C
|
6C
|
7C
|
8C
|
9C
|
10B
|
|
11B
|
12B
|
13A
|
14D
|
15A
|
16C
|
17D
|
18A
|
19D
|
20A
|
|
21B
|
22C
|
23B
|
24A
|
25D
|
26D
|
27A
|
28D
|
29A
|
30B
|
|
31B
|
32B
|
33D
|
34C
|
35C
|
36D
|
37A
|
38D
|
39D
|
40D
|
|
41A
|
42A
|
43A
|
44B
|
45B
|
46D
|
47A
|
48A
|
49A
|
50C
|
Câu 1:
Phương pháp
Tính đạo hàm của hàm số để xác định tính đồng biến, nghịch biến của hàm số.
Tìm các tiệm cận đứng, tiệm cận ngang (nếu có) của đồ thị hàm số.
Cách giải:
TXĐ : \(D = \mathbb{R}\backslash \left\{ 0 \right\}\)
Ta có :
\(\begin{array}{l}y = {\log _2}{x^2}\\ \Rightarrow y’ = \dfrac{{\left( {{x^2}} \right)’}}{{{x^2}\ln 2}} = \dfrac{{2x}}{{{x^2}\ln 2}}\end{array}\)
Ta thấy \(y’ > 0 \Leftrightarrow x > 0\) nên hàm số đồng biến trên \(\left( {0; + \infty } \right)\)
\(y’ < 0 \Leftrightarrow x < 0\) nên hàm số nghịch biến trên \(\left( { – \infty ;0} \right)\).
Lại có : \(\mathop {\lim }\limits_{x \to \pm \infty } y = + \infty \) nên hàm số đã cho không có tiệm cận ngang
Đồ thị hàm số có một tiệm cận đứng là \(x = 0\)
Chọn C
Câu 2:
Phương pháp
Tìm TXĐ
Tính đạo hàm để xét khoảng đồng biến, nghịch biến.
Cách giải:
TXĐ: \(D = \left[ {0;2} \right]\)
Ta có:
\(y = \sqrt {2x – {x^2}} \) \( \Rightarrow y’ = \dfrac{{\left( {2x – {x^2}} \right)’}}{{2\sqrt {2x – {x^2}} }}\) \( = \dfrac{{2 – 2x}}{{2\sqrt {2x – {x^2}} }} = \dfrac{{1 – x}}{{\sqrt {2x – {x^2}} }}\)
Suy ra \(y’ < 0 \Leftrightarrow 1 – x < 0 \Leftrightarrow x > 1\) nên hàm số nghịch biến trên khoảng \(\left( {1;2} \right)\)
\(y’ > 0 \Leftrightarrow 1 – x > 0 \Leftrightarrow x < 1\) nên hàm số đồng biến trên khoảng \(\left( {0;1} \right)\)
Chọn D
Câu 3:
Phương pháp
Thể tích của khối cầu có cạnh bằng \(a\) là \(V = \dfrac{4}{3}\pi {a^3}\)
Cách giải:
Thể tích của khối cầu có bán kính \(6cm\) là : \(V = \dfrac{4}{3}\pi {.6^3} = 288\pi \left( {c{m^3}} \right)\)
Chọn B
Câu 4:
Phương pháp
Từ BBT, tìm được số nghiệm, số cực trị, giá trị lớn nhất, nhỏ nhất của phương trình đã cho.
Cách giải:
Từ BBT trên ta thấy :
Phương trình \(f\left( x \right) = 0\) có 4 nghiệm phân biệt nằm trong các khoảng \(\left( { – \infty ; – 2} \right)\); \(\left( { – 2;0} \right)\) ; \(\left( {0;2} \right)\) ; \(\left( {2; + \infty } \right)\)
Hàm số có 3 điểm cực trị là \(x = – 2;\) \(x = 0\) ; \(x = 2\) vì \(y’\) đổi dấu khi đi qua các điểm này.
Giá trị nhỏ nhất của hàm số bằng \( – 3\), đạt được tại \(x = – 2\) hoặc \(x = 2\)
Hàm số không có giá trị lớn nhất vì \(\mathop {\lim }\limits_{x \to + \infty } y = + \infty \)
Chọn C
Câu 5:
Phương pháp
Đạo hàm của hàm hợp \(f\left( x \right) = g\left( x \right).h\left( x \right)\) là \(f’\left( x \right) = g’\left( x \right).h\left( x \right) + g\left( x \right).h’\left( x \right)\)
Cách giải:
TXĐ : \(D = \mathbb{R}\)
Ta có :
\(\begin{array}{l}y = \left( {{x^2} – 3x + 3} \right).{e^x}\\ \Rightarrow y’ = \left( {{x^2} – 3x + 3} \right)’.{e^x} + \left( {{x^2} – 3x + 3} \right).{e^x}\\ = \left( {2x – 3} \right).{e^x} + \left( {{x^2} – 3x + 3} \right).{e^x}\\ = {e^x}\left( {2x – 3 + {x^2} – 3x + 3} \right)\\ = \left( {{x^2} – x} \right).{e^x}\end{array}\)
Chọn C
Câu 6:
Phương pháp
Giải phương trình \(y’ = 0\) để tìm cực trị của hàm số
Lập BBT để tìm cực đại, cực tiểu của hàm số.
Cách giải:
TXĐ : \(D = \mathbb{R}\)
Ta có :
\(\begin{array}{l}y = {x^3} + 3{x^2} + 2\\ \Rightarrow y’ = 3{x^2} + 6x = 3x\left( {x + 2} \right)\\y’ = 0 \Leftrightarrow \left[ \begin{array}{l}x = 0\\x = – 2\end{array} \right.\end{array}\)
BBT của hàm số như sau :
Từ BBT ta thấy \(A\left( { – 2;6} \right)\) là điểm cực đại của đồ thị hàm số đã cho.
Chọn C
Câu 7:
Phương pháp
Số nghiệm của phương trình \(f\left( x \right) = m\) là số giao điểm của đường thẳng \(y = m\) và đồ thị hàm số \(y = f\left( x \right)\).
Cách giải:
Từ đồ thị trên ta thấy, đường thẳng \(y = 1\) cắt đồ thị hàm số \(y = f\left( x \right)\) tại 1 điểm duy nhất có hoành độ lớn hơn 1
Suy ra phương trình \(f\left( x \right) = 1\) có 1 nghiệm duy nhất.
Chọn C
Câu 8:
Phương pháp
Hàm số \(y = f\left( x \right)\) đồng biến trên khoảng \(\left( {a;b} \right)\) khi nó liên tục và xác định trên \(\left( {a;b} \right)\) đồng thời \(f’\left( x \right) \ge 0,\forall x \in \left( {a;b} \right)\) (Dấu ‘=’ chỉ xảy ra tại một số hữu hạn điểm).
Cách giải:
Hàm số \(y = {x^4} – 2{x^2} + 3\) có TXĐ : \(D = \mathbb{R}\) và \(y’ = 4{x^3} – 4x = 4x\left( {x – 1} \right)\left( {x + 1} \right)\) nên hàm số có khoảng nghịch biến là \(\left( { – \infty ; – 1} \right)\) và \(\left( {0;1} \right)\)
Hàm số \(y = \dfrac{{x – 1}}{{2x + 3}}\) không xác định khi \(x = – \dfrac{3}{2}\) nên không thể đồng biến trên \(\mathbb{R}\)
Hàm số \(y = {x^3} + 4x – 5\) có TXĐ : \(D = \mathbb{R}\) và \(y’ = 3{x^2} + 4 > 0,\forall x \in \mathbb{R}\) nên hàm số này đồng biến trên \(\mathbb{R}\)
Hàm số \(y = \sqrt {{x^2} – x + 1} \) có TXĐ : \(D = \mathbb{R}\) và \(y’ = \dfrac{{2x – 1}}{{2\sqrt {{x^2} – x + 1} }}\) nên có khoảng đồng biến là \(\left( {\dfrac{1}{2}; + \infty } \right)\)
Chọn C
Câu 9:
Phương pháp
Hàm số \(y = f\left( x \right)\) đồng biến trên khoảng \(\left( {a;b} \right)\) khi nó liên tục và xác định trên \(\left( {a;b} \right)\) đồng thời \(f’\left( x \right) \ge 0,\forall x \in \left( {a;b} \right)\) (Dấu ‘=’ chỉ xảy ra tại một số hữu hạn điểm).
Hàm số \(y = f\left( x \right)\) nghịch biến trên khoảng \(\left( {a;b} \right)\) khi nó liên tục và xác định trên \(\left( {a;b} \right)\) đồng thời \(f’\left( x \right) \le 0,\forall x \in \left( {a;b} \right)\) (Dấu ‘=’ chỉ xảy ra tại một số hữu hạn điểm).
Cách giải:
Từ BBT trên ta thấy :
Hàm số có TXĐ : \(D = \left( { – \infty ;2} \right) \cup \left( {2; + \infty } \right)\) và \(f’\left( x \right) \le 0,\forall x \in D\) nên hàm số đã cho nghịch biến trên \(\left( { – \infty ;2} \right)\) và \(\left( {2; + \infty } \right)\)
Chọn C
Câu 10:
Phương pháp
Số cực trị của hàm đa thức \(y = f\left( x \right)\) là số nghiệm bậc lẻ phân biệt của phương trình \(f’\left( x \right) = 0\). Qua các nghiệm bậc lẻ thì \(f’\left( x \right)\) mới đổi dấu.
Cách giải:
Ta có :
\(f’\left( x \right) = {x^2}{\left( {x + 1} \right)^3}\left( {2 – 3x} \right)\)
Suy ra phương trình \(f’\left( x \right) = 0\) có 2 nghiệm bậc lẻ phân biệt là \(x = – 1\) và \(x = \dfrac{2}{3}\)
Do đó hàm số đã cho có 2 điểm cực trị.
Chọn B
Câu 11:
Phương pháp
Đồ thị hàm số \(y = \dfrac{{ax + b}}{{cx + d}}\) (với \(a,c \ne 0,ad – bc \ne 0\)) có 1 tiệm cận đứng là \(x = – \dfrac{d}{c}\) và 1 tiệm cận ngang là \(y = \dfrac{a}{c}\)
Cách giải:
Tiệm cận đứng của đồ thị hàm số \(y = \dfrac{{x – 1}}{{x + 1}}\) là đường thẳng \(x = – 1\) do \(\mathop {\lim }\limits_{x \to – {1^ + }} y = – \infty \)
Chọn B
Câu 12:
Phương pháp
Sử dụng một số công thức biến đổi của hàm logarit sau :
\(\begin{array}{l}{\log _a}{b^c} = c.{\log _a}b\\{\log _{{a^c}}}b = \dfrac{1}{c}.{\log _a}b\\{\log _a}\left( {bc} \right) = {\log _a}b + {\log _a}c\end{array}\) \(\left( {0 < a \ne 1;b,c > 0} \right)\)
\({\log _a}b = \dfrac{1}{{{{\log }_b}a}}\) \(\left( {0 < a,b \ne 1} \right)\)
Cách giải:
Ta có :
\({\log _{\dfrac{1}{2}}}\left( {\dfrac{1}{5}} \right) = a \Leftrightarrow {\log _{{2^{ – 1}}}}\left( {{5^{ – 1}}} \right) = a\) \( \Leftrightarrow \dfrac{1}{{\left( { – 1} \right)}}.\left( { – 1} \right).{\log _2}5 = a \Leftrightarrow a = {\log _2}5\)
Suy ra :
\({\log _2}25 + {\log _2}\sqrt 5 = {\log _2}{5^2} + {\log _2}{5^{\dfrac{1}{2}}}\) \( = 2{\log _2}5 + \dfrac{1}{2}{\log _2}5 = \dfrac{5}{2}{\log _2}5 = \dfrac{5}{2}a\)
\({\log _5}4 = \dfrac{1}{{{{\log }_4}5}} = \dfrac{1}{{{{\log }_{{2^2}}}5}} = \dfrac{1}{{\dfrac{1}{2}{{\log }_2}5}} = \dfrac{2}{a}\)
\({\log _2}\dfrac{1}{5} + {\log _2}\dfrac{1}{{25}} = {\log _2}{5^{ – 1}} + {\log _2}{5^{ – 2}}\) \( = \left( { – 3} \right).{\log _2}5 = – 3a\)
Chọn B
Câu 13:
Phương pháp
Biến đổi hàm logarit qua các công thức cơ bản :
\(\begin{array}{l}{\log _a}{b^c} = c.{\log _a}b\\{\log _{{a^c}}}b = \dfrac{1}{c}.{\log _a}b\\{\log _a}\left( {bc} \right) = {\log _a}b + {\log _a}c\end{array}\) \(\left( {0 < a \ne 1;b,c > 0} \right)\)
Cách giải:
Ta có :
\({\log _{\sqrt a }}\left( {a\sqrt b } \right) = {\log _{{a^{\dfrac{1}{2}}}}}\left( {a\sqrt b } \right)\)\( = 2{\log _a}\left( {a\sqrt b } \right) = 2\left( {{{\log }_a}a + {{\log }_a}\sqrt b } \right)\) \( = 2\left( {1 + \dfrac{1}{2}{{\log }_a}b} \right) = 2 + {\log _a}b\)
Chọn A
Câu 14:
Phương pháp
Hàm số \(y = {\log _a}f\left( x \right)\) với \(0 < a \ne 1\) xác định khi \(f\left( x \right) > 0\)
Cách giải:
Hàm số \(y = {\log _3}\left( {{{\log }_2}x} \right)\) xác định khi và chỉ khi \(\left\{ \begin{array}{l}x > 0\\{\log _2}x > 0\end{array} \right. \Leftrightarrow \left\{ \begin{array}{l}x > 0\\x > {2^0}\end{array} \right. \Leftrightarrow \left\{ \begin{array}{l}x > 0\\x > 1\end{array} \right. \Rightarrow x > 1\)
Vậy tập xác định của hàm số đã cho là \(D = \left( {1; + \infty } \right)\)
Chọn D
Câu 15:
Phương pháp
Hàm số \(y = {\left[ {f\left( x \right)} \right]^a}\) có :
+)Nếu \(a\) là số nguyên dương thì hàm số xác định khi \(f\left( x \right)\) xác định.
+) Nếu \(a\) là số nguyên âm thì hàm số xác định khi \(f\left( x \right) \ne 0\)
+) Nếu \(a\) không nguyên thì hàm số xác định khi \(f\left( x \right) > 0\)
Cách giải:
Hàm số \(y = {\left( {x – 2} \right)^{\sqrt 2 }}\) xác định khi và chỉ khi \(x – 2 > 0 \Leftrightarrow x > 2\)
Vậy tập xác định của hàm số đã cho là \(D = \left( {2; + \infty } \right)\)
Chọn A
Câu 16:
Phương pháp
Hình nón có đường cao là \(h,\) độ dài đường sinh là \(l,\) và bán kính đáy là \(r\) thì \({r^2} + {h^2} = {l^2}\)
Thể tích của hình nón được xác định bởi công thức: \(V = \dfrac{1}{3}\pi h.{r^2}\)
Cách giải:
Khối nón đã cho có độ dài đường sinh là \(l = a\sqrt 5 \), chiều cao là \(h = a\) và bán kính đáy là \(r\) thì ta có:
\(\begin{array}{l}{h^2} + {r^2} = {l^2}\\ \Leftrightarrow {a^2} + {r^2} = {\left( {\sqrt 5 a} \right)^2}\\ \Rightarrow r = 2a\end{array}\)
Thể tích của khối nón đã cho là:
\(V = \dfrac{1}{3}\pi h.{r^2} = \dfrac{1}{3}.\pi .a.{\left( {2a} \right)^2} = \dfrac{4}{3}\pi {a^3}\)
Chọn C
Câu 17:
Phương pháp
Xác định góc giữa \(SC\) và mặt đáy để tính độ dài chiều cao \(SA\) của khối chóp.
Thể tích của khối chóp \(S.ABCD\) được xác định bởi công thức: \(V = \dfrac{1}{3}SA.AB.AD\)
Cách giải:
\(ABCD\) là hình chữ nhật nên \(A{B^2} + A{D^2} = A{C^2} \Rightarrow AC = \sqrt 5 a\)
Do \(SA \bot \left( {ABCD} \right)\) nên góc tạo bởi \(SC\) và mặt phẳng đáy là góc giữa \(SC\) và \(AC\). Do đó \(\widehat {SCA} = 45^\circ \)
\(SA \bot \left( {ABCD} \right)\) nên \(SA \bot AC\). Tam giác \(SAC\) vuông tại \(S\). Do đó \(SA = AC.\tan SCA = \sqrt 5 a\)
Vậy thể tích của khối chóp \(S.ABCD\) là \(V = \dfrac{1}{3}SA.AB.AD = \dfrac{1}{3}.\sqrt 5 a.a.2a = \dfrac{{2\sqrt 5 {a^3}}}{3}\)
Chọn D
Câu 18:
Phương pháp
Tìm mối liên hệ giữa số cạnh và số mặt với mỗi cạnh của đa diện là cạnh chung của 2 mặt.
Cách giải:
Các mặt của đa diện là các hình tam giác nên mỗi mặt của đa diện có 3 cạnh
Mỗi cạnh của đa diện là cạnh chung của 2 mặt nên số cạnh của đa diện là \(C = \dfrac{3}{2}M \Leftrightarrow 2C = 3M\)
Chọn A
Câu 19:
Phương pháp
Tính cạnh của hình lập phương khi có đường chéo lớn.
Thể tích hình lập phương có cạnh bằng \(a\) là: \(V = {a^3}\)
Cách giải:

\(ABCD.A’B’C’D’\) là hình lập phương nên \(\left\{ \begin{array}{l}CC’ \bot \left( {ABCD} \right)\\CB \bot CD\\CB = CD = CC’\end{array} \right.\)
Ta có:
\(\begin{array}{l}AC’ = a\sqrt 6 \\ \Leftrightarrow AC{‘^2} = 6{a^2}\\ \Leftrightarrow CC{‘^2} + A{C^2} = 6{a^2}\\ \Leftrightarrow CC{‘^2} + C{B^2} + C{D^2} = 6{a^2}\\ \Leftrightarrow 3C{B^2} = 6{a^2}\\ \Rightarrow CB = \sqrt 2 a\end{array}\)
Hình lập phương đã cho có cạnh bằng \(a\sqrt 2 \) nên có thể tích là: \(V = {\left( {\sqrt 2 a} \right)^3} = 2\sqrt 2 {a^3}\)
Chọn D
Câu 20:
Phương pháp
Khi quay hình chữ nhật \(MNPQ\) quanh \(MN\) của nó ta được hình trụ tròn xoay có chiều cao bằng \(MN\) và bán kính đường tròn đáy bằng \(MQ\). Thể tích hình trụ tạo thành là \(V = \pi .MN.M{Q^2}\)
Cách giải:
Quay hình chữ nhật \(ABCD\) quanh \(AD\) ta được hình trụ tròn xoay có chiều cao bằng \(AD\) và bán kính đáy bằng \(AB\). Thể tích của khối tròn xoay này là :
\({V_1} = \pi .AD.A{B^2} = \pi .AD.{\left( {2AD} \right)^2} = 4\pi A{D^3}\)
Quay hình chữ nhật \(ABCD\) quanh \(AB\) ta được hình trụ tròn xoay có chiều cao bằng \(AB\) và bán kính đáy bằng \(AD\). Thể tích của khối tròn xoay này là :
\({V_1} = \pi .AB.A{D^2} = \pi .2AD.A{D^2} = 2\pi A{D^3}\)
Suy ra \(\dfrac{{{V_1}}}{{{V_2}}} = \dfrac{{4\pi A{D^3}}}{{2\pi A{D^3}}} = 2 \Leftrightarrow {V_1} = 2{V_2}\)
Chọn A
Câu 21:
Phương pháp:
Sử dụng một số công thức biến đổi của hàm logarit sau :
\(\begin{array}{l}{\log _a}{b^c} = c.{\log _a}b\\{\log _{{a^c}}}b = \dfrac{1}{c}.{\log _a}b\\{\log _a}\left( {bc} \right) = {\log _a}b + {\log _a}c\\{\log _a}\left( {\dfrac{b}{c}} \right) = {\log _a}b – {\log _a}c\end{array}\) \(\left( {0 < a \ne 1;b,c > 0} \right)\)
Cách giải:
Ta có :
\(\begin{array}{l}{\log _2}x = 6{\log _4}a – 4{\log _2}\sqrt b – {\log _{\dfrac{1}{2}}}c\\ \Leftrightarrow {\log _2}x = 6{\log _{{2^2}}}a – 4{\log _2}{b^{\dfrac{1}{2}}} – {\log _{{2^{ – 1}}}}c\\ \Leftrightarrow {\log _2}x = 6.\dfrac{1}{2}{\log _2}a – 4.\dfrac{1}{2}{\log _2}b – \dfrac{1}{{ – 1}}{\log _2}c\\ \Leftrightarrow {\log _2}x = 3{\log _2}a – 2{\log _2}b + {\log _2}c\\ \Leftrightarrow {\log _2}x = {\log _2}{a^3} – {\log _2}{b^2} + {\log _2}c\\ \Leftrightarrow {\log _2}x = {\log _2}\dfrac{{{a^3}c}}{{{b^2}}}\\ \Leftrightarrow x = \dfrac{{{a^3}c}}{{{b^2}}}\end{array}\)
Chọn B
Câu 22:
Phương pháp
Độ dài \(HM\) bằng giá trị của \({x_1}\) sao cho \({a^{{x_1}}} = 3\), độ dài \(HN\) bằng giá trị của \({x_2}\) sao cho \({b^{{x_2}}} = 3\)
Tìm mối liên hệ của \(a,b\) qua điều kiện \(2HM = 3MN\)
Cách giải:
Đường thẳng \(y = 3\) cắt trục tung, đồ thị các hàm số \(y = {a^x}\) và \(y = {b^x}\) lần lượt tại \(H,M,N\) nên ta có :
\(\left\{ \begin{array}{l}{a^{HM}} = 3\\{b^{HN}} = 3\end{array} \right. \Rightarrow {a^{HM}} = {b^{HN}}\)
Theo giả thiết, \(2HM = 3MN \Leftrightarrow HM = \dfrac{3}{2}MN \\\Rightarrow HM = \dfrac{3}{5}HN\)
Do đó \({a^{HM}} = {b^{HN}} \Leftrightarrow {a^{HM}} = {b^{\dfrac{5}{3}HN}}\\ \Leftrightarrow a = {b^{\dfrac{5}{3}}} \Leftrightarrow {a^3} = {b^5}\)
Chọn C
Câu 23:
Phương pháp
Đưa lợi nhuận thu được trong bài toán về hàm số một ẩn rồi tìm giá trị lớn nhất của hàm số đó.
Cách giải:
Gọi số tiền tăng thêm của mỗi sản phẩm trong giá bán là \(2x\) (ngàn đồng)
Nếu tăng 2 ( ngàn đồng) trong giá bán thì số sản phẩm giảm 6 nên nếu tăng thêm mỗi sản phẩm trong giá bán là \(2x\) đồng thì số sản phẩm trong tháng giảm \(6x\) (sản phẩm). Số sản phẩm bán được trong tháng khi đó là \(60 – 6x\) (sản phẩm).
Giá bán mỗi sản phẩm khi đó là : \(45 + 2x\) (ngàn đồng).
Chi phí sản xuất mỗi sản phẩm là \(27\) (ngàn đồng) nên lợi nhuận thu được từ mỗi sản phẩm là \(45 + 2x – 27 = 18 + 2x\) (ngàn đồng)
Do đó, lợi nhuận mà doanh nghiệp thu được là :
\(\left( {60 – 6x} \right)\left( {18 + 2x} \right) = 1080 + 12x – 12{x^2}\) \( = – 12\left( {{x^2} – x + \dfrac{1}{4}} \right) + 1077\) \( = 1077 – 12{\left( {x – \dfrac{1}{2}} \right)^2} \le 1077\)
Dấu ‘=’ xảy ra khi và chỉ khi \(x = \dfrac{1}{2}\) hay giá bán của mỗi sản phẩm là 46 (ngàn đồng)
Do đó để thu được lợi nhuận lớn nhất thì doanh nghiệp nên bán sản phẩm với giá 46 ngàn đồng.
Chọn B
Câu 24:
Phương pháp
Vận tốc bằng đạo hàm của quãng đường
Viết hàm số vận tốc của chất điểm để tìm giá trị lớn nhất của vận tốc.
Cách giải:
Vận tốc bằng đạo hàm của quãng đường nên ta có :
\(\begin{array}{l}S = 6{t^2} – {t^3}\\ \Rightarrow v = S’ = 12t – 3{t^2}\end{array}\)
\(v = 12t – 3{t^2} = – 3\left( {{t^2} – 4t + 4} \right) + 12 \\= 12 – 3{\left( {t – 2} \right)^2} \le 12\)
Dấu ‘=’ xảy ra khi và chỉ khi \(t = 2\)
Vậy vận tốc của chất điểm đạt giá trị lớn nhất tại thời điểm \(t = 2\left( s \right)\)
Chọn A
Câu 25:
Phương pháp
Hàm số nghịch biến trên \(\mathbb{R}\) khi nó liên tục và xác định trên \(\mathbb{R}\) đồng thời \(f’\left( x \right) \le 0,\forall x \in \mathbb{R}\) (Dấu ‘=’ chỉ xảy ra tại một số hữu hạn điểm).
Cách giải:
\(f\left( x \right) = \left( {m + 2} \right)\dfrac{{{x^3}}}{3} – \left( {m + 2} \right){x^2} + \left( {m – 8} \right)x + {m^2} – 1\)
Hàm số đã cho liên tục và xác định trên \(\mathbb{R}\).
Nếu \(m = – 2\) thì hàm số trên trở thành \(f\left( x \right) = – 10x + 3\), hàm số này nghịch biến trên \(\mathbb{R}\) nên \(m = – 2\) thỏa mãn.
Nếu \(m \ne – 2\), ta có :
\(\begin{array}{l}f\left( x \right) = \left( {m + 2} \right)\dfrac{{{x^3}}}{3} – \left( {m + 2} \right){x^2} + \left( {m – 8} \right)x + {m^2} – 1\\ \Rightarrow f’\left( x \right) = \left( {m + 2} \right){x^2} – 2\left( {m + 2} \right)x + \left( {m – 8} \right)\end{array}\)
Hàm số đã cho nghịch biến trên \(\mathbb{R}\) khi và chỉ khi
\(\begin{array}{l}f’\left( x \right) \le 0,\forall x \in \mathbb{R}\\ \Leftrightarrow \left\{ \begin{array}{l}m + 2 < 0\\\Delta ‘ \le 0\end{array} \right.\\ \Leftrightarrow \left\{ \begin{array}{l}m < – 2\\{\left( {m + 2} \right)^2} – \left( {m + 2} \right)\left( {m – 8} \right) \le 0\end{array} \right.\\ \Leftrightarrow \left\{ \begin{array}{l}m < – 2\\\left( {m + 2} \right).10 \le 0\end{array} \right. \Rightarrow m < – 2\end{array}\)
Vậy \(m \le – 2\) thì hàm số đã cho nghịch biến trên \(\mathbb{R}\).
Chọn D
Chú ý :
Một số em có thể sẽ chọn nhầm B vì quên trường hợp \(m = – 2\) là sai.
Câu 26:
Phương pháp:
Khi cắt hình nón bởi một mặt phẳng đi qua đỉnh và cách tâm của đáy một khoảng bằng 2 ta được một tam giác cân.
Tính chiều cao và độ dài đáy của thiết diện để tính diện tích của thiết diện đó.
Cách giải:
Gọi \(S\) là đỉnh, \(I\) là tâm đường tròn đáy của hình nón đã cho.
Mặt phẳng đi qua đỉnh của hình nón và cách tâm của đáy một khoảng bằng 2 cắt đường tròn đáy theo dây cung \(AB\)
Gọi \(M\) là trung điểm của \(AB\). Qua \(I\) kẻ \(IH \bot SM\left( {H \in SM} \right)\).
Ta có:
\(IA = IB = 3\) nên tam giác \(IAB\) cân tại \(I\) hay \(IM \bot AB\) (1)
\(SI \bot \left( {IAB} \right) \Rightarrow SI \bot AB\) (2)
Từ (1) và (2) suy ra \(AB \bot \left( {SIM} \right) \Rightarrow AB \bot IH\) mà \(IH \bot SM\) nên \(IH \bot \left( {SAB} \right)\)
Khoảng cách từ tâm đến mp \(\left( {SAB} \right)\) bằng 2 nên \(IH = 2\)
Tam giác \(SIM\) vuông tại \(I,\) có đường cao \(IH\) nên:
\(\dfrac{1}{{I{H^2}}} = \dfrac{1}{{S{I^2}}} + \dfrac{1}{{I{M^2}}} \\\Leftrightarrow \dfrac{1}{{{2^2}}} = \dfrac{1}{{{4^2}}} + \dfrac{1}{{I{M^2}}} \Rightarrow IM = \dfrac{{4\sqrt 3 }}{3}\)
\(S{M^2} = S{I^2} + I{M^2} = {4^2} + {\left( {\dfrac{{4\sqrt 3 }}{3}} \right)^2} \\\Rightarrow SM = \dfrac{{8\sqrt 3 }}{3}\)
Tam giác \(IAM\) vuông tại \(M\) nên \(AM = \sqrt {I{A^2} – I{M^2}} = \dfrac{{\sqrt {33} }}{3} \\\Rightarrow AB = \dfrac{{2\sqrt {33} }}{3}\)
Tam giác \(SAB\) có \(SM \bot AB\) nên diện tích tam giác \(SAB\) là:
\({S_{\Delta SAB}} = \dfrac{1}{2}SM.AB \\= \dfrac{1}{2}.\dfrac{{8\sqrt 3 }}{3}.\dfrac{{2\sqrt {33} }}{3} = \dfrac{{8\sqrt {11} }}{3}\)
Vậy diện tích thiết diện bằng \(\dfrac{{8\sqrt {11} }}{3}\) (đvdt)
Chọn D
Câu 27:
Phương pháp:
Từ đồ thị hàm số đã cho, xác định các điểm cực đại, cực tiểu, giới hạn của hàm số khi \(x \to \pm \infty \), điểm cắt với trục tung để xác định dấu của các hệ số \(a,c,d\)
Cách giải:
Từ đồ thị hàm số đã cho ta thấy:
Đồ thị hàm số đã cho cắt trục tung tại điểm có tung độ dương nên \(d > 0\)
\(\mathop {\lim }\limits_{x \to – \infty } = + \infty ;\mathop {\lim }\limits_{x \to + \infty } = – \infty \) nên \(a < 0\)
Ta có:
\(\begin{array}{l}y = a{x^3} + b{x^2} + cx + d\\ \Rightarrow y’ = 3a{x^2} + 2bx + c\end{array}\)
Hàm số đã cho có 2 điểm cực trị \({x_1},{x_2}\) đều lớn hơn 0 nên ta có: \(\left\{ \begin{array}{l}{x_1} + {x_2} > 0\\{x_1}.{x_2} > 0\end{array} \right. \Leftrightarrow \left\{ \begin{array}{l}\dfrac{{ – 2b}}{{3a}} > 0\\\dfrac{c}{{3a}} > 0\end{array} \right. \\\Leftrightarrow \left\{ \begin{array}{l}a < 0\\b > 0\\c < 0\end{array} \right.\)
Vậy \(a < 0,b > 0,c < 0,d > 0\)
Chọn A
Câu 28:
Phương pháp:
Đường thẳng \(d\) cắt đồ thị \(\left( C \right)\) tại 2 điểm phân biệt khi và chỉ khi phương trình hoành độ giao điểm của đường thẳng \(d\) và \(\left( C \right)\) có 2 nghiệm phân biệt.
Hai điểm thuộc 2 nhánh của đồ thị \(\left( C \right)\) tức là nằm về 2 phía của tiệm cận đứng của đồ thị hàm số.
Cách giải:
TXĐ: \(D = \mathbb{R}\backslash \left\{ 0 \right\}\)
Phương trình hoành độ giao điểm của đường thẳng \(d\) và đồ thị \(\left( C \right)\) là:
\(mx + 2 = \dfrac{{x + 1}}{x}\) \( \Leftrightarrow \left( {mx + 2} \right)x – \left( {x + 1} \right) = 0\) \( \Leftrightarrow m{x^2} + x – 1 = 0\) (1)
Đường thẳng \(d\) cắt đồ thị hàm số \(\left( C \right)\) tại 2 điểm phân biệt khi và chỉ khi phương trình \(\left( 1 \right)\) có 2 nghiệm phân biệt khác 0
Suy ra \(\left\{ \begin{array}{l}\Delta > 0\\m{.0^2} + 0 – 1 \ne 0\\m \ne 0\end{array} \right.\) \( \Leftrightarrow \left\{ \begin{array}{l}1 + 4m > 0\\ – 1 \ne 0\\m \ne 0\end{array} \right. \Leftrightarrow \left\{ \begin{array}{l}m > – \dfrac{1}{4}\\m \ne 0\end{array} \right.\) (2)
Đồ thị hàm số \(y = \dfrac{{x + 1}}{x}\) nhận đường thẳng \(x = 0\) là tiệm cận đứng.
Đường thẳng \(d\) cắt đồ thị hàm số \(\left( C \right)\) tại 2 điểm phân biệt thuộc hai nhánh của đồ thị \(\left( C \right)\) tức là nằm về 2 phía của tiệm cận đứng. Do đó \({x_1} < 0 < {x_2}\)
Suy ra \({x_1}.{x_2} < 0 \Leftrightarrow \dfrac{{ – 1}}{m} < 0 \Leftrightarrow m > 0\) (3)
Kết hợp điều kiện (2) và (3) suy ra \(m > 0\) thì đường thẳng \(d\) cắt đồ thị \(\left( C \right)\) tại 2 điểm nằm về 2 phía của đồ thị \(\left( C \right)\)
Chọn D
Câu 29:
Phương pháp:
Tìm số cạnh của khối 12 mặt đều.
Cách giải:
Khối 12 mặt đều là khối có 12 mặt, mỗi mặt có 5 cạnh, mỗi cạnh là cạnh chung của 2 mặt.
Suy ra số cạnh của khối 12 mặt đều là: \(\dfrac{{5.12}}{2} = 30\) (cạnh)
Mỗi cạnh của khối 12 mặt đều có độ dài bằng 2 nên tổng độ dài của tất cả các cạnh bằng: \(l = 2.30 = 60\)
Chọn A
Câu 30:
Phương pháp:
Tìm tâm mặt cầu ngoại tiếp khối chóp như sau:
Tìm tâm đường tròn ngoại tiếp đa giác đáy. Qua tâm đường tròn đó, kẻ đường thẳng \(d\) vuông góc với mặt đáy cắt mặt phẳng trung trực của một cạnh bên bất kì tại \(I\). Khi đó, \(I\) chình là tâm mặt cầu ngoại tiếp khối chóp đã cho.
Tính bán kính \(R\) của khối chóp.
Diện tích mặt cầu có bán kính bằng \(R\) là \(S = 4\pi {R^2}\)
Cách giải:
Gọi \(O\) là giao điểm của \(AC\) và \(BD\), \(I\) là trung điểm của \(SC\).
\(ABCD\) là hình vuông nên \(O\) là tâm đường tròn ngoại tiếp hình vuông \(ABCD\) và \(O\) là trung điểm \(AC\) và \(BD.\)
\(OI\) là đường trung bình trong tam giác \(SAC\) nên \(OI//SA\) mà \(SA \bot \left( {ABCD} \right)\) nên \(OI \bot \left( {ABCD} \right)\)
\(I\) nằm trên đường thẳng qua tâm \(O\) và vuông góc với mặt phẳng \(\left( {ABCD} \right)\) nên \(IA = IB = IC = ID\)
Mặt khác tam giác \(SAC\) vuông tại \(A\) có trung tuyến \(AI\) nên \(IA = \dfrac{1}{2}SC = SI = IC\)
Suy ra \(IS = IA = IB = IC = ID\) hay \(I\) là tâm mặt cầu ngoại tiếp khối chóp.
Ta có:
\(ABCD\) là hình vuông nên \(AC = \sqrt {A{B^2} + B{C^2}} = \sqrt {{a^2} + {a^2}} = \sqrt 2 a\)
Tam giác \(SAC\) vuông tại \(A\) nên \(SC = \sqrt {S{A^2} + A{C^2}} = \sqrt {6{a^2} + 2{a^2}} = 2\sqrt 2 a\)
\( \Rightarrow R = \dfrac{1}{2}SC = \sqrt 2 a\)
Diện tích của mặt cầu ngoại tiếp khối chóp là \(S = 4\pi {R^2} = 4\pi .{\left( {\sqrt 2 a} \right)^2} = 8\pi {a^2}\)
Chọn B
Câu 31:
Phương pháp:
Tính chiều cao \(h\) và bán kính đáy \(r\) của khối nón.
Thể tích của khối nón được tính bằng công thức: \(V = \dfrac{1}{3}\pi h{r^2}\)
Cách giải:
Gọi \(O\) là giao điểm của \(AC\) và \(BD\), \(O’\) là giao điểm của \(A’C’\) và \(B’D’\).
Khối nón đã cho có đỉnh là \(O\), đường tròn đáy là đường tròn tâm \(O’\) ngoại tiếp hình chữ nhật \(A’B’C’D’\).
Do đó khối nón trên có chiều cao là \(h = OO’ = AA’ = 3a\) và bán kính đường tròn đáy là
\(r = O’A’ = \dfrac{1}{2}A’C’ = \dfrac{1}{2}\sqrt {A’B{‘^2} + B’C{‘^2}} \) \( = \dfrac{1}{2}\sqrt {{a^2} + {{\left( {2a} \right)}^2}} = \dfrac{{\sqrt 5 }}{2}a\)
Vậy thể tích của khối nón đã cho là \(V = \dfrac{1}{3}\pi {r^2}h = \dfrac{1}{3}.\pi .{\left( {\dfrac{{\sqrt 5 }}{2}a} \right)^2}.3a = \dfrac{{5\pi {a^3}}}{4}\)
Chọn B
Câu 32:
Phương pháp:
Đưa phương trình đã cho về phương trình bậc 2
Tìm điều kiện để phương trình có 2 nghiệm phân biệt và thỏa mãn điều kiện bài toán.
Cách giải:
TXĐ : \(D = \mathbb{R}\)
\({9^x} – 2m{.3^x} + {m^2} – 8m = 0\) (1)
Đặt \(t = {3^x}\) suy ra \(t > 0\), phương trình đã cho trở thành : \({t^2} – 2mt + {m^2} – 8m = 0\) (2)
Phương trình \(\left( 1 \right)\) có 2 nghiệm phân biệt khi và chỉ khi phương trình \(\left( 2 \right)\) có 2 nghiệm phân biệt đều dương
Suy ra \(\left\{ \begin{array}{l}\Delta ‘ > 0\\{t_1} + {t_2} > 0\\{t_1}.{t_2} > 0\end{array} \right. \Leftrightarrow \left\{ \begin{array}{l}{m^2} – {m^2} + 8m > 0\\2m > 0\\{m^2} – 8m > 0\end{array} \right.\) \( \Leftrightarrow \left\{ \begin{array}{l}m > 0\\\left[ \begin{array}{l}m > 8\\m < 0\end{array} \right.\end{array} \right. \Leftrightarrow m > 8\) (*)
Mặt khác theo giả thiết có \({x_1} + {x_2} = 2\) nên ta có :
\(\begin{array}{l}{t_1}.{t_2} = {m^2} – 8m\\ \Leftrightarrow {3^{{x_1}}}{.3^{{x_2}}} = {m^2} – 8m\\ \Leftrightarrow {3^{{x_1} + {x_2}}} = {m^2} – 8m\\ \Leftrightarrow {m^2} – 8m – 9 = 0\\ \Leftrightarrow \left[ \begin{array}{l}m = 9\\m = – 1\end{array} \right.\end{array}\)
Từ điều kiện (*) suy ra \(m = 9\)
Vậy tổng tất cả các phần tử của tập \(S\) là 9
Chọn B
Câu 33:
Phương pháp:
Tìm chân đường cao \(H\) hạ từ \(D\) xuống mặt phẳng \(\left( {ABC} \right)\)
Tính độ dài đường cao \(DH\) đó.
Thể tích của khối chóp \(D.ABC\) được tính bằng \({V_{D.ABC}} = \dfrac{1}{3}DH.{S_{\Delta ABC}}\)
Cách giải:
Gọi \(H\) là trung điểm \(BC\). Tam giác \(BCD\) vuông cân tại \(D\) nên \(DH \bot BC\)
Ta có:
\(\left\{ \begin{array}{l}\left( {BCD} \right) \bot \left( {ABC} \right)\\\left( {BCD} \right) \cap \left( {ABC} \right) = BC\\DH \bot BC\\DH \subset \left( {DBC} \right)\end{array} \right. \Rightarrow DH \bot \left( {ABC} \right)\)
Tam giác \(DBC\) vuông tại \(D\) nên đường trung tuyến \(DH = \dfrac{1}{2}BC = \dfrac{a}{2}\)
Tam giác \(ABC\) là tam giác đều cạnh \(a\) nên \({S_{\Delta ABC}} = \dfrac{{\sqrt 3 }}{4}A{B^2} = \dfrac{{\sqrt 3 }}{4}{a^2}\)
Vậy thể tích của tứ diện \(ABCD\) là
Chọn D
Câu 34:
Phương pháp:
Vẽ đồ thị hàm số \(y = f\left( x \right) = {x^3} – 4{x^2} + 3\) sau đó bỏ đi phần đồ thị bên trái trục tung và lấy đối xứng phần đồ thị bên phải trục tung qua trục tung thì ta được đồ thị hàm số \(y = f\left( {\left| x \right|} \right) = {\left| x \right|^3} – 4{x^2} + 3\).
Từ đồ thị hàm số vừa vẽ, xác định được số điểm cực trị.
Cách giải:
TXĐ : \(D = \mathbb{R}\)
Xét hàm số \(y = f\left( x \right) = {x^3} – 4{x^2} + 3\) có :
\(\begin{array}{l}f’\left( x \right) = 3{x^2} – 8x = x\left( {3x – 8} \right)\\f’\left( x \right) = 0 \Leftrightarrow \left[ \begin{array}{l}x = 0\\x = \dfrac{8}{3}\end{array} \right.\end{array}\)
Vẽ đồ thị hàm số \(y = f\left( x \right) = {x^3} – 4{x^2} + 3\) sau đó bỏ đi phần đồ thị bên trái trục tung và lấy đối xứng phần đồ thị bên phải trục tung qua trục tung thì ta được đồ thị hàm số \(y = g\left( x \right) = f\left( {\left| x \right|} \right) = {\left| x \right|^3} – 4{x^2} + 3\) như hình vẽ dưới đây:
Từ đồ thị hàm số \(y = g\left( x \right)\) ta thấy hàm số \(y = {\left| x \right|^3} – 4{x^2} + 3\) có 3 điểm cực trị.
Chọn C
Câu 35:
Phương pháp:
Đạo hàm của hàm số \(y = {\log _a}f\left( x \right)\) là \(y’ = \dfrac{{f’\left( x \right)}}{{\ln a.f\left( x \right)}}\)
Cách giải:
Đạo hàm của hàm số \(f\left( x \right) = \log \left( {{x^{2019}} – 2020x} \right)\) là :
\(f’\left( x \right) = \dfrac{{\left( {{x^{2019}} – 2020x} \right)’}}{{\ln 10.\left( {{x^{2019}} – 2020x} \right)}}\)\( = \dfrac{{2019{x^{2018}} – 2020}}{{\ln 10.\left( {{x^{2019}} – 2020x} \right)}}\) \( = \dfrac{{2019{x^{2018}} – 2020}}{{\dfrac{1}{{{{\log }_{10}}e}}\left( {{x^{2019}} – 2020x} \right)}}\) \( = \dfrac{{\left( {2019{x^{2018}} – 2020} \right)\log e}}{{{x^{2019}} – 2020x}}\)
Chọn C
Câu 36:
Phương pháp:
Tìm góc tạo bởi 2 mặt phẳng \(\left( {A’BC} \right)\) và \(\left( {ABC} \right)\) để tìm độ dài đường cao \(AA’\)
Thể tích của khối lăng trụ đứng \(ABC.A’B’C’\) là \(V = AA’.{S_{ABC}}\)
Cách giải:
Qua \(A\) kẻ \(AH \bot BC\left( {H \in BC} \right)\) (1)
\(ABC.A’B’C’\) là lăng trụ đứng nên \(AA’ \bot \left( {ABC} \right) \Leftrightarrow AA’ \bot BC\) (2)
Từ \(\left( 1 \right)\) và \(\left( 2 \right)\) suy ra \(BC \bot \left( {AHA’} \right) \Rightarrow BC \bot A’H\)
Ta có :
\(\left\{ \begin{array}{l}\left( {ABC} \right) \cap \left( {A’BC} \right) = BC\\A’H \bot BC,AH \bot BC\\A’H \subset \left( {A’BC} \right),AH \subset \left( {ABC} \right)\end{array} \right.\) \( \Rightarrow \widehat {\left( {A’BC} \right),\left( {ABC} \right)}\) \( = \widehat {A’H,AH} = \widehat {A’HA} = 45^\circ \)
Do đó tam giác \(A’HA\) vuông cân tại \(A\)
Tam giác \(ABC\) có \(AB = 2a,AC = a,\widehat {BAC} = 120^\circ \) nên ta có :
\(BC = \sqrt {A{B^2} + A{C^2} – 2\cos BAC.AB.AC} = \sqrt 7 a\)
\({S_{\Delta ABC}} = \dfrac{1}{2}AB.AC.\sin BAC = \dfrac{{\sqrt 3 }}{2}{a^2}\)
Do đó \(AH = \dfrac{{2{S_{ABC}}}}{{BC}} = \dfrac{{\sqrt {21} }}{7}\)
Tam giác \(AHA’\) vuông cân tại \(A\) nên \(AA’ = AH = \dfrac{{\sqrt {21} a}}{7}\)
Do đó, thể tích của khối lăng trụ \(ABC.A’B’C’\) là \(V = AA’.{S_{ABC}} = \dfrac{{\sqrt {21} }}{7}a.\dfrac{{\sqrt 3 }}{2}{a^2} = \dfrac{{3\sqrt 7 }}{{14}}{a^3}\)
Chọn D
Câu 37:
Phương pháp:
Khối chóp đều có đáy là đa giác đều và các cạnh bên bằng nhau, chân đường cao hạ từ đỉnh xuống mặt đáy trùng với tâm của đáy.
Tính chiều cao \(h\) của hình chóp đã cho
Thể tích của hình chóp đã cho bằng \(V = \dfrac{1}{3}h.{S_{ABCD}}\)
Cách giải:
Gọi \(O\) là giao điểm của \(AC\) và \(BD\).
\(S.ABCD\) là hình chóp đều nên \(O\) là tâm của hình vuông \(ABCD\) đồng thời \(SO \bot \left( {ABCD} \right)\)
\(ABCD\) là hình vuông nên \(AC = \sqrt {A{B^2} + B{C^2}} = \sqrt {{{\left( {2a} \right)}^2} + {{\left( {2a} \right)}^2}} = 2\sqrt 2 a\). Suy ra \(AO = \dfrac{1}{2}AC = \sqrt 2 a\)
Cạnh bên của hình chóp bằng \(3a\) nên \(SA = 3a\)
\(SO \bot \left( {ABCD} \right) \Rightarrow SO \bot AO\). Do đó \(SO = \sqrt {S{A^2} – A{O^2}} = \sqrt {{{\left( {3a} \right)}^2} – {{\left( {\sqrt 2 a} \right)}^2}} = \sqrt 7 a\)
Thể tích của khối chóp \(S.ABCD\) là \({V_{S.ABCD}} = \dfrac{1}{3}SO.A{B^2} = \dfrac{1}{3}.\sqrt 7 a.{\left( {2a} \right)^2} = \dfrac{{4\sqrt 7 {a^3}}}{3}\)
Chọn A
Câu 38:
Phương pháp:
Hình đa diện đều loại \(\left\{ {4;3} \right\}\) là hình lập phương.
Tình diện tích mỗi mặt của hình lập phương rồi tính tổng \(S\) với hình lập phương có 6 mặt.
Cách giải:
Hình đa diện đều loại \(\left\{ {4;3} \right\}\) là hình lập phương.
Diện tích mỗi mặt của hình lập phương có cạnh \(2a\) là \({\left( {2a} \right)^2} = 4{a^2}\)
Hình lập phương có 6 mặt nên tổng diện tích tất cả các mặt của hình lập phương là \(S = 6.4{a^2} = 24{a^2}\)
Chọn D
Câu 39:
Phương pháp:
Tìm góc tạo bởi \(SC\) và mặt đáy \(\left( {ABCD} \right)\) để tìm đường cao \(SH\) của hình chóp.
Tính diện tích của hình thang cân \(ABCD\) khi biết độ dài các cạnh
Thể tích của khối chóp \(S.ABCD\) bằng \({V_{S.ABCD}} = \dfrac{1}{3}SH.{S_{ABCD}}\)
Cách giải:
Gọi \(H\) là trung điểm \(AC\). Theo giả thiết thì \(SH \bot \left( {ABCD} \right)\)
Do \(SH \bot \left( {ABCD} \right)\) nên góc tạo bởi \(SC\) và mặt đáy \(\left( {ABCD} \right)\) và góc giữa \(SC\) và \(CH\). Do đó \(\widehat {SCH} = 45^\circ \)
Qua \(C\) kẻ \(CK \bot AB\left( {K \in AB} \right)\).
\(ABCD\) là hình thang cân nên \(KB = \dfrac{{AB – CD}}{2} = \dfrac{a}{2}\)
Tam giác \(KBC\) vuông tại \(K\) nên \(KC = \sqrt {B{C^2} – K{B^2}} = \sqrt {{a^2} – {{\left( {\dfrac{1}{2}a} \right)}^2}} = \dfrac{{\sqrt 3 a}}{2}\)
Tam giác \(AKC\) vuông tại \(K\) nên \(AC = \sqrt {A{K^2} + K{C^2}} = \sqrt {{{\left( {\dfrac{{3a}}{2}} \right)}^2} + {{\left( {\dfrac{{\sqrt 3 a}}{2}} \right)}^2}} = \sqrt 3 a\)
Suy ra \(HC = \dfrac{1}{2}AC = \dfrac{{\sqrt 3 a}}{2}\)
Tam giác \(SHC\) vuông tại \(H\) có \(\widehat {SCH} = 45^\circ \) nên tam giác \(SHC\) vuông cân tại \(H\). Do đó \(SH = HC = \dfrac{{\sqrt 3 a}}{2}\)
Diện tích hình thang \(ABCD\) là \({S_{ABCD}} = \dfrac{1}{2}CK.\left( {AB + CD} \right) = \dfrac{1}{2}.\dfrac{{\sqrt 3 }}{2}a.3a = \dfrac{{3\sqrt 3 {a^2}}}{4}\)
Thể tích của khối chóp \(S.ABCD\) là \({V_{S.ABCD}} = \dfrac{1}{3}SH.{S_{ABCD}} = \dfrac{1}{3}.\dfrac{{\sqrt 3 a}}{2}.\dfrac{{3\sqrt 3 {a^3}}}{4} = \dfrac{3}{8}{a^3}\)
Chọn D
Câu 40:
Phương pháp:
Hàm số \(y = f\left( x \right)\) có 2 điểm cực trị khi phương trình \(f’\left( x \right) = 0\) có 2 nghiệm bậc lẻ phân biệt.
Cách giải:
TXĐ : \(D = \mathbb{R}\)
Ta có :
\(\begin{array}{l}y = {x^3} – 3m{x^2} + 6mx + m\\ \Rightarrow y’ = 3{x^2} – 6mx + 6m\end{array}\)
Hàm số đã cho có 2 điểm cực trị khi và chỉ khi phương trình \(y’ = 0\) có 2 nghiệm phân biệt.
Do đó, \(\Delta ‘ > 0 \Leftrightarrow {\left( { – 3m} \right)^2} – 3.6m > 0\) \( \Leftrightarrow 9{m^2} – 18m > 0\) \( \Leftrightarrow 9m\left( {m – 2} \right) > 0 \Leftrightarrow \left[ \begin{array}{l}m > 2\\m < 0\end{array} \right.\)
Vậy tập hợp tất cả các giá trị của tham số \(m\) để hàm số đã cho có 2 điểm cực trị là \(m \in \left( { – \infty ;0} \right) \cup \left( {2; + \infty } \right)\)
Chọn D
Câu 41:
Phương pháp:
Tìm đạo hàm của hàm số \(y = g\left( x \right)\)
Xét dấu của \(g’\left( x \right)\) để biết tính đồng biến, nghịch biến của \(g\left( x \right)\) trên từng khoảng.
Cách giải:
TXĐ : \(D = \mathbb{R}\)
Ta có :
\(g\left( x \right) = f\left( {{x^2} – 2} \right)\)
\( \Rightarrow g’\left( x \right) = \left( {{x^2} – 2} \right)’.f’\left( {{x^2} – 2} \right) = 2x.f’\left( {{x^2} – 2} \right)\)
Từ đồ thị hàm số \(y = f’\left( x \right)\) ta có :
\(g’\left( x \right) = 0 \Leftrightarrow \left[ \begin{array}{l}x = 0\\f’\left( {{x^2} – 2} \right) = 0\end{array} \right.\) \( \Leftrightarrow \left[ \begin{array}{l}x = 0\\{x^2} – 2 = – 1\\{x^2} – 2 = 2\end{array} \right. \Leftrightarrow \left[ \begin{array}{l}x = 0\\x = \pm 1\\x = \pm 2\end{array} \right.\)
Hàm số \(y = f’\left( x \right)\) có \(f’\left( x \right) = 0\) khi \(x = – 1\) nhưng không đổi dấu khi đi qua điểm \(x = – 1\) nên ta có :
Dấu của \(g’\left( x \right)\) như sau :
Suy ra \(g\left( x \right)\) đồng biến trên các khoảng \(\left( { – 2;0} \right)\) và \(\left( {2; + \infty } \right)\) còn nghịch biến trên các khoảng \(\left( { – \infty ; – 2} \right)\) và \(\left( {0;2} \right)\). Do đó khẳng định sai là A
Chọn A
Câu 42:
Phương pháp:
Đồ thị hàm số \(y = f\left( x \right)\) nhận đường thẳng \(x = a\) là tiệm cận đứng khi xảy ra một trong các giới hạn \(\mathop {\lim }\limits_{x \to {a^ \pm }} f\left( x \right) = \pm \infty \)
Cách giải:
Từ đồ thị hàm số \(y = f\left( x \right)\)là hàm bậc ba ta thấy:
\(f\left( x \right) = 0\) có 1 nghiệm kép là \(x = 2\) và một nghiệm \(0 < {x_1} < 1\). Do đó \(f\left( x \right) = {\left( {x – 2} \right)^2}\left( {x – {x_1}} \right)\)
\(f\left( x \right) = 1\) có 3 nghiệm phân biệt trong đó 1 nghiệm bằng 1, hai nghiệm còn lại là \(1 < {x_2} < 2 < {x_3}\) nên \(f\left( x \right) – 1 = \left( {x – 1} \right)\left( {x – {x_2}} \right)\left( {x – {x_3}} \right)\)
Hàm số \(g\left( x \right)\) có thừa số \(\sqrt {x – 1} \) nên chỉ xét hàm số với \(x \ge 1\).
Ta có:
\(\begin{array}{l}g\left( x \right) = \dfrac{{\left( {{x^2} – 3x + 2} \right)\sqrt {x – 1} }}{{x\left[ {{f^2}\left( x \right) – f\left( x \right)} \right]}}\\ = \dfrac{{\left( {x – 1} \right)\left( {x – 2} \right)\sqrt {x – 1} }}{{x.f\left( x \right)\left[ {f\left( x \right) – 1} \right]}}\end{array}\)
\(\begin{array}{l} = \dfrac{{\left( {x – 1} \right)\left( {x – 2} \right)\sqrt {x – 1} }}{{x.{{\left( {x – 2} \right)}^2}\left( {x – {x_1}} \right)\left( {x – 1} \right).\left( {x – {x_2}} \right).\left( {x – {x_3}} \right)}}\\ = \dfrac{{\sqrt {x – 1} }}{{x\left( {x – 2} \right)\left( {x – {x_1}} \right)\left( {x – {x_2}} \right)\left( {x – {x_3}} \right)}}\end{array}\)
Do chỉ xét hàm số \(g\left( x \right)\) với \(x > 1\) nên hàm số \(g\left( x \right)\) có 3 đường tiệm cận đứng là \(x = 2;x = {x_2};x = {x_3}\) (do \({x_1} < 1\))
Vậy đồ thị hàm số \(y = g\left( x \right)\) có 3 đường tiệm cận đứng.
Chọn A
Câu 43:
Phương pháp:
Khi bỏ miếng bìa hình vuông vào chiếc hộp như giả thiết ta thấy đoạn thẳng nối tâm 2 đáy của chiếc hộp cắt miếng bìa tại trung điểm của nó và là tâm của miếng bìa.
Tính độ dài cạnh của miếng bìa.
Cách giải:
Gọi tâm 2 đáy của chiếc hộp hình trụ là \(O\) và \(O’\), miếng bìa hình vuông là \(ABCD\) với \(AB\) là dây cung của đường tròn tâm \(O\) còn \(CD\) là dây cung của đường tròn tâm \(O’\) như trong hình vẽ
Do đặt miếng bìa không song song với trục của hộp nên gọi \(I\)là giao điểm của \(OO’\) và miếng bìa \(ABCD\).
Ta thấy \(I\) chính là trung điểm của \(OO’\) và là tâm của miếng bìa \(ABCD\)
Do đó \(IO = \dfrac{1}{2}OO’ = 5\left( {cm} \right);OB = OA = R = 10\left( {cm} \right)\)
\(OO’\) vuông góc với 2 đáy hay \(IO \bot OB\)
Tam giác \(IOB\) vuông tại \(O\) nên \(IB = \sqrt {I{O^2} + O{B^2}} = \sqrt {{5^2} + {{10}^2}} = 5\sqrt 5 \left( {cm} \right)\)
Suy ra \(BD = 2IB = 10\sqrt 5 \left( {cm} \right)\)
Ta có: \(A{D^2} + A{B^2} = B{D^2} \Rightarrow AD = \dfrac{{BD}}{{\sqrt 2 }} = 5\sqrt {10} \left( {cm} \right)\)
Diện tích của miếng bìa hình vuông là \(S = A{D^2} = 250\left( {c{m^2}} \right)\)
Chọn A
Câu 44:
Phương pháp:
Khoảng cách giữa hai đường thẳng chéo nhau \(a\) và \(b\) là khoảng cách từ một điểm nằm trên \(a\) đến mặt phẳng \(\left( \alpha \right)\) chứa đường thẳng \(b\) và song song với đường thẳng \(a\)
Tìm góc tạo bởi \(AB\) và mặt phẳng chứa đường tròn đáy.
Tìm đường cao của hình trụ qua khoảng cách giữa \(AB\) và \(OO’\)
Thể tích của khối trụ có bán kính đáy bằng \(a\) và chiều cao bằng \(h\) là \(V = \pi {r^2}h\)
Cách giải:
Giả sử \(A\) nằm trên đường tròn tâm \(O,\) \(B\) nằm trên đường tròn tâm \(O’\)
Qua \(A\) kẻ đường thẳng \(AA’//OO’\) (\(A’\) nằm trên đường tròn tâm \(O’\)). Gọi \(I\) là trung điểm của \(A’B\)
\(AA’//OO’ \Rightarrow AA’ \bot \left( {O’A’B} \right) \Rightarrow AA’ \bot O’I\)
Tam giác \(O’A’B\) có \(O’A’ = O’B = r\) nên tam giác \(O’A’B\) cân tại \(O’\) hay \(O’I \bot A’B\)
Suy ra \(O’I \bot \left( {A’AB} \right)\)
Do \(AA’//OO’\) nên khoảng cách giữa hai đường thẳng \(AB\) và \(OO’\) là khoảng cách từ \(O’\) đến mặt phẳng \(\left( {AB’A’} \right)\). Hay \(O’I = \dfrac{{a\sqrt 2 }}{2}\)
Ta có :
\(IA’ = \sqrt {O’A{‘^2} – O'{I^2}} = \sqrt {{a^2} – {{\left( {\dfrac{{\sqrt 2 a}}{2}} \right)}^2}} = \dfrac{{\sqrt 2 a}}{2}\)
Góc tạo bởi \(AB\) và mặt phẳng chứa đường tròn đáy là góc giữa \(AB\) và \(A’B\)(do \(AA’\) vuông góc với 2 đáy).
Do đó \(\widehat {ABA’} = 45^\circ \Rightarrow AA’ = A’B = 2IA’ = \sqrt 2 a\)
Vậy thể tích của hình trụ đã cho bằng \(V = \pi .O{A^2}.AA{‘^2} = \pi .{a^2}.\sqrt 2 a = \sqrt 2 \pi {a^3}\)
Chọn B
Câu 45:
Phương pháp:
\(A’A = A’B = A’C\) thì hình chiếu vuông góc của \(A’\) trùng với tâm đường tròn ngoại tiếp tam giác \(ABC\)
Tìm góc tạo bởi mặt bên và mặt phẳng đáy.
Tính độ dài đường cao của lăng trụ.
Tìm thể tích lăng trụ khi biết chiều cao và diện tích đáy.
Cách giải:
Gọi \(G\) là trọng tâm tam giác \(ABC\), \(M\)là trung điểm \(BC\). Do tam giác \(ABC\) đều nên \(G\) là tâm đường tròn ngoại tiếp tam giác.
Do \(A’A = A’B = A’C\) nên chân đường cao hạ từ \(A’\) xuống mặt phẳng \(\left( {ABC} \right)\) trùng với tâm đường tròn ngoại tiếp tam giác \(ABC\)
Hay \(A’G \bot \left( {ABC} \right)\) nên góc tạo bởi cạnh bên và mặt đáy là góc giữa \(A’A\) và \(AG\) hay \(\widehat {A’AG} = 60^\circ \)
Tam giác \(ABC\) là tam giác đều nên \(AM = \dfrac{{\sqrt 3 }}{2}AB = \dfrac{{\sqrt 3 }}{2}a \Rightarrow AG = \dfrac{2}{3}AM = \dfrac{{\sqrt 3 }}{3}a\)
Tam giác \(A’GA\) vuông tại \(G\) nên \(A’G = AG.\tan A’AG = \dfrac{{\sqrt 3 }}{3}a.\tan 60^\circ = a\)
Thể tích của khối lăng trụ \(ABC.A’B’C’\) là \(V = A’G.{S_{ABC}} = a.\dfrac{{\sqrt 3 }}{4}{a^2} = \dfrac{{\sqrt 3 }}{4}{a^3}\)
Chọn B
Câu 46:
Phương pháp:
Xét tính đồng biến, nghịch biến của hàm số \(g\left( x \right) = \dfrac{{{x^2} + mx + m}}{{x + 1}}\) trên đoạn \(\left[ {1;2} \right]\)
Xét các trường hợp có thể xảy ra của \(g\left( x \right)\) để tìm giá trị của \(m\)
Cách giải:
Hàm số \(y = f\left( x \right)\) xác định và liên tục trên đoạn \(\left[ {1;2} \right]\)
Đặt \(g\left( x \right) = \dfrac{{{x^2} + mx + m}}{{x + 1}}\). Khi ta lấy đối xứng phần đồ thị \(g\left( x \right)\) ở phía dưới trục hoành qua trục hoành rồi bỏ đi phần đồ thị phía dưới đó ta được đồ thị hàm số \(y = f\left( x \right)\).
Ta có:
\(g\left( x \right) = \dfrac{{{x^2} + mx + m}}{{x + 1}}\)
\( \Rightarrow g’\left( x \right) = \dfrac{{\left( {2x + m} \right)\left( {x + 1} \right) – 1.\left( {{x^2} + mx + m} \right)}}{{{{\left( {x + 1} \right)}^2}}}\)\( = \dfrac{{2{x^2} + 2x + mx + m – {x^2} – mx – m}}{{{{\left( {x + 1} \right)}^2}}}\) \( = \dfrac{{{x^2} + 2x}}{{{{\left( {x + 1} \right)}^2}}} \ge 0,\forall x \in \left[ {1;2} \right]\)
Suy ra hàm số \(y = g\left( x \right)\) luôn đồng biến trên đoạn \(\left[ {1;2} \right]\) hay \(g\left( 2 \right) > g\left( 1 \right)\)
Nếu \(g\left( 2 \right) > g\left( 1 \right) > 0\) thì \(\mathop {\max }\limits_{\left[ {1;2} \right]} f\left( x \right) = f\left( 2 \right)\). Do đó ta có:
\(\left\{ \begin{array}{l}g\left( 1 \right) > 0\\f\left( 2 \right) = g\left( 2 \right) = 2\end{array} \right. \Leftrightarrow \left\{ \begin{array}{l}\dfrac{{1 + 2m}}{2} > 0\\\dfrac{{4 + 3m}}{3} = 2\end{array} \right.\) \( \Leftrightarrow \left\{ \begin{array}{l}m > – \dfrac{1}{2}\\m = \dfrac{2}{3}\end{array} \right. \Leftrightarrow m = \dfrac{2}{3}\)
Nếu \(g\left( 2 \right) > 0 > g\left( 1 \right)\), ta có: \(\left\{ \begin{array}{l}g\left( 2 \right) > 0\\g\left( 1 \right) < 0\end{array} \right. \Leftrightarrow \left\{ \begin{array}{l}\dfrac{{4 + 3m}}{3} > 0\\\dfrac{{1 + 2m}}{2} < 0\end{array} \right.\) \( \Leftrightarrow – \dfrac{4}{3} < m < \dfrac{1}{2}\)
\(\left[ \begin{array}{l}\left\{ \begin{array}{l}\mathop {\max }\limits_{\left[ {1;2} \right]} f\left( x \right) = f\left( 2 \right) = g\left( 2 \right)\\g\left( 2 \right) > – g\left( 1 \right)\end{array} \right.\\\left\{ \begin{array}{l}\mathop {\max }\limits_{\left[ {1;2} \right]} f\left( x \right) = f\left( 1 \right) = – g\left( 1 \right)\\g\left( 2 \right) < – g\left( 1 \right)\end{array} \right.\end{array} \right.\) \( \Leftrightarrow \left[ \begin{array}{l}\left\{ \begin{array}{l}\dfrac{{4 + 3m}}{3} = 2\\\dfrac{{4 + 3m}}{3} > – \dfrac{{1 + 2m}}{2}\end{array} \right.\\\left\{ \begin{array}{l} – \dfrac{{1 + 2m}}{2} = 2\\\dfrac{{4 + 3m}}{3} < – \dfrac{{1 + 2m}}{2}\end{array} \right.\end{array} \right.\) \( \Leftrightarrow \left[ \begin{array}{l}\left\{ \begin{array}{l}m = \dfrac{2}{3}\\m > – \dfrac{{11}}{{12}}\end{array} \right.\\\left\{ \begin{array}{l}m = – \dfrac{5}{2}\\m < – \dfrac{{11}}{{12}}\end{array} \right.\end{array} \right. \Leftrightarrow \left[ \begin{array}{l}m = \dfrac{2}{3}\\m = – \dfrac{5}{2}\end{array} \right.\) (Loại).
Nếu \(0 > g\left( 2 \right) > g\left( 1 \right)\) thì \(\mathop {\max }\limits_{\left[ {1;2} \right]} f\left( x \right) = f\left( 1 \right) = – g\left( 1 \right)\), ta có:
\(\left\{ \begin{array}{l}g\left( 2 \right) < 0\\ – f\left( 1 \right) = 2\end{array} \right. \Leftrightarrow \left\{ \begin{array}{l}\dfrac{{4 + 3m}}{3} < 0\\ – \dfrac{{1 + 2m}}{2} = 2\end{array} \right.\) \( \Leftrightarrow \left\{ \begin{array}{l}m < – \dfrac{4}{3}\\m = \dfrac{{ – 5}}{2}\end{array} \right. \Rightarrow m = – \dfrac{5}{2}\)
Vậy có 2 giá trị của \(m\) thỏa mãn là \(\left[ \begin{array}{l}m = – \dfrac{5}{2}\\m = \dfrac{2}{3}\end{array} \right.\)
Chọn D
Câu 47:
Phương pháp:
Đưa diện tích của hố ga về phương trình 2 ẩn
Áp dụng BĐT AM – GM biết mối liên hệ của 2 ẩn qua thể tích.
Cách giải:
Gọi chiều dài và chiều rộng của hố ga lần lượt là \(a\) và \(b\) \(\left( {a,b > 0} \right)\)
Tỉ số giữa chiều cao và chiều rộng của hố ga bằng 2 nên chiều cao của hố ga bằng \(2b\)
Thể tích của hố ga bằng \(25600\left( {c{m^3}} \right)\) nên \(2b.a.b = 25600 \Leftrightarrow a{b^2} = 12800\)
Diện tích toàn phần của hố ga không nắp là \({S_{tp}} = ab + 2.2b.a + 2.2b.b\) \( = ab + 4ab + 4{b^2} = 5ab + 4{b^2}\)
Áp dụng BĐT AM – GM ta có :
\({S_{tp}} = 5ab + 4{b^2}\)\( = \dfrac{5}{2}ab + \dfrac{5}{2}ab + 4{b^2} \ge 3\sqrt[3]{{\dfrac{5}{2}.\dfrac{5}{2}.4.{a^2}{b^4}}}\) \( = 3\sqrt[3]{{{{25.12800}^2}}} = 4800\)
Dấu ‘=’ xảy ra khi và chỉ khi \(\dfrac{5}{2}ab = 4{b^2} \Leftrightarrow a = \dfrac{8}{5}b \Rightarrow \left\{ \begin{array}{l}a = 32\\b = 20\end{array} \right.\)
Diện tích đáy của hố ga để xây hố ga tiêt kiệm nguyên liệu nhất là \(S = ab = 20.32 = 640\left( {c{m^2}} \right)\)
Chọn A
Câu 48:
Phương pháp:
Tính công thức tổng quát của \(f’\left( x \right)\)
Đạo hàm của hàm số \(y = \ln g\left( x \right)\) là \(y’ = \dfrac{{g’\left( x \right)}}{{g\left( x \right)}}\)
Cách giải:
Ta có :
\(\begin{array}{l}f\left( x \right) = \ln \left( {1 – \dfrac{1}{{{x^2}}}} \right) = \ln \left( {\dfrac{{{x^2} – 1}}{{{x^2}}}} \right)\\\left( {\dfrac{{{x^2} – 1}}{{{x^2}}}} \right)’ = \dfrac{{2x.{x^2} – 2x.\left( {{x^2} – 1} \right)}}{{{x^4}}} = \dfrac{{2x}}{{{x^4}}} = \dfrac{2}{{{x^3}}}\end{array}\)
\( \Rightarrow f’\left( x \right) = \dfrac{{\dfrac{2}{{{x^3}}}}}{{\dfrac{{{x^2} – 1}}{{{x^2}}}}} = \dfrac{2}{{{x^3}}}.\dfrac{{{x^2}}}{{{x^2} – 1}}\) \( = \dfrac{2}{{x\left( {x – 1} \right)\left( {x + 1} \right)}} = \dfrac{1}{x}\left( {\dfrac{2}{{\left( {x – 1} \right)\left( {x + 1} \right)}}} \right)\)
\( = \dfrac{1}{x}\left( {\dfrac{1}{{x – 1}} – \dfrac{1}{{x + 1}}} \right) = \dfrac{1}{x}.\dfrac{1}{{\left( {x – 1} \right)}} – \dfrac{1}{{x + 1}}.\dfrac{1}{x}\) \( = \left( {\dfrac{1}{{x – 1}} – \dfrac{1}{x}} \right) – \left( {\dfrac{1}{x} – \dfrac{1}{{x + 1}}} \right)\) \( = \dfrac{1}{{x – 1}} + \dfrac{1}{{x + 1}} – \dfrac{2}{x}\)
Do đó ta có :
\(f’\left( 2 \right) + f’\left( 3 \right) + f’\left( 4 \right) + …. + f’\left( {2019} \right)\)
\( = \left( {\dfrac{1}{1} + \dfrac{1}{3} – \dfrac{2}{2}} \right) + \left( {\dfrac{1}{2} + \dfrac{1}{4} – \dfrac{2}{3}} \right) + \left( {\dfrac{1}{3} + \dfrac{1}{5} – \dfrac{2}{4}} \right)\) \( + ….. + \left( {\dfrac{1}{{2018}} + \dfrac{1}{{2020}} – \dfrac{2}{{2019}}} \right)\)
\( = \left( {1 + \dfrac{1}{2} + \dfrac{1}{3} + \dfrac{1}{4} + …. + \dfrac{1}{{2018}}} \right)\) \( + \left( {\dfrac{1}{3} + \dfrac{1}{4} + \dfrac{1}{5} + …. + \dfrac{1}{{2020}}} \right)\) \( – 2\left( {\dfrac{1}{2} + \dfrac{1}{3} + \dfrac{1}{4} + …. + \dfrac{1}{{2019}}} \right)\)
\( = 1 + \dfrac{1}{{2020}} – \dfrac{1}{{2019}} – \dfrac{1}{2}\)
\( = \dfrac{1}{2} – \dfrac{1}{{2019.2020}} = \dfrac{{2019.2020 – 1}}{{2.2019.2020}}\)
Do đó \(b = 2a\)
Chọn A
Câu 49:
Phương pháp:
Sử dụng bài toán phụ :
Cho tứ diện \(S.ABC\) có các điểm \(M,N,P\) lần lượt nằm trên các cạnh \(SA,SB,SC\) thỏa mãn \(\dfrac{{SM}}{{SA}} = x,\dfrac{{SN}}{{SB}} = y,\dfrac{{SP}}{{SC}} = z\). Khi đó , \(\dfrac{{{V_{S.MNP}}}}{{{V_{S.ABC}}}} = \dfrac{{SM}}{{SA}}.\dfrac{{SN}}{{SB}}.\dfrac{{SP}}{{SC}} = xyz\)
Cách giải:
Mặt phẳng \(\left( P \right)\) song song với mặt phẳng \(\left( {ABC} \right)\) và cắt các cạnh \(SA,SB,SC\) lần lượt tại \(A’,B’,C’\) nên có :
\(\dfrac{{SA’}}{{SA}} = \dfrac{{SB’}}{{SB}} = \dfrac{{SC’}}{{SC}}\) \( = \dfrac{{A’B’}}{{AB}} = \dfrac{{B’C’}}{{BC}} = \dfrac{{C’A’}}{{CA}}\)
Ta có :
\(\dfrac{{{V_{S.A’B’C’}}}}{{{V_{ABC.A’B’C’}}}} = \dfrac{1}{7} \Leftrightarrow \dfrac{{{V_{S.A’B’C’}}}}{{{V_{S.ABC}}}} = \dfrac{1}{8}\) \( \Leftrightarrow \dfrac{{SA’}}{{SA}}.\dfrac{{SB’}}{{SB}}.\dfrac{{SC’}}{{SC}} = \dfrac{1}{8}\) \( \Rightarrow \dfrac{{SA’}}{{SA}} = \dfrac{{SB’}}{{SB}} = \dfrac{{SC’}}{{SC}} = \dfrac{1}{2}\)
\({S_{A’B’C’}} = {\left( {\dfrac{{A’B’}}{{AB}}} \right)^2}{S_{ABC}} = \dfrac{1}{4}{S_{ABC}}\)
Tam giác \(ABC\) đều có cạnh bằng \(a\) nên \({S_{ABC}} = \dfrac{{\sqrt 3 }}{4}{a^2}\)
\( \Rightarrow {S_{A’B’C’}} = \dfrac{1}{4}.\dfrac{{\sqrt 3 }}{4}{a^2} = \dfrac{{\sqrt 3 }}{{16}}{a^2}\)
Chọn A
Câu 50:
Phương pháp:
Đưa \(a,b\) về cùng một biến.
Cách giải:
Đặt \({\log _{16}}a = {\log _{20}}b = {\log _{25}}\dfrac{{2a – b}}{3} = t\), ta có:
\(\left\{ \begin{array}{l}a = {16^t}\\b = {20^t}\\\dfrac{{2a – b}}{3} = {25^t}\end{array} \right. \Rightarrow {2.16^t} – {20^t} = {3.25^t}\) (1)
Chia cả 2 vế của phương trình \(\left( 1 \right)\) cho \({25^t} \ne 0\) ta được:
\(\begin{array}{l}\left( 1 \right) \Leftrightarrow 2.\dfrac{{{{16}^t}}}{{{{25}^t}}} – \dfrac{{{{20}^t}}}{{{{25}^t}}} = 3\\ \Leftrightarrow 2.{\left( {\dfrac{4}{5}} \right)^{2t}} – {\left( {\dfrac{4}{5}} \right)^t} – 3 = 0\\ \Leftrightarrow \left[ \begin{array}{l}{\left( {\dfrac{4}{5}} \right)^t} = – 1\\{\left( {\dfrac{4}{5}} \right)^t} = \dfrac{3}{2}\end{array} \right. \Rightarrow {\left( {\dfrac{4}{5}} \right)^t} = \dfrac{3}{2}\end{array}\)
Lại có:
\(T = \dfrac{a}{b} = \dfrac{{{{16}^t}}}{{{{20}^t}}} = {\left( {\dfrac{4}{5}} \right)^t} = \dfrac{3}{2} \Rightarrow 1 < T < 2\)
Chọn C.