3. Bài 62: Luyện tập chung

Anh A Phân, chị Rang Hu và chú Y Phui cùng nhau thu hoạch một rẫy cà phê Một xe ô tô chạy được 2/7 quãng đường trong giờ đầu tiên

Lựa chọn câu để xem lời giải nhanh hơn

 

 

Luyện tập 1 Câu 1

Video hướng dẫn giải

 

 

Tính.

 

Phương pháp giải:

Muốn cộng (hoặc trừ) hai phân số khác mẫu số, ta quy đồng mẫu số của hai phân số, rồi cộng (hoặc trừ) hai phân số đó.

 

Lời giải chi tiết:

\({\text{a)}}\;\frac{2}{3} + \frac{4}{9} = \frac{6}{9} + \frac{4}{9} = \frac{{10}}{9}\)

\({\text{b)}}\;\frac{1}{{10}} + \frac{2}{5} = \frac{1}{{10}} + \frac{4}{{10}} = \frac{5}{{10}} = \frac{1}{2}\)

\({\text{c)}}\;\;\frac{7}{{22}} – \frac{3}{{11}} = \frac{7}{{22}} – \frac{6}{{22}} = \frac{1}{{22}}{\text{ }}\)

\({\text{d)}}\;\;\frac{5}{6} – \frac{5}{{12}} = \frac{{10}}{{12}} – \frac{5}{{12}} = \frac{5}{{12}}\)

 

Luyện tập 1 Câu 2

Video hướng dẫn giải

 

 

Tìm phân số thích hợp.

 

Phương pháp giải:

Thực hiện phép tính theo chiều mũi tên rồi điền phân số thích hợp vào ô trống

 

Lời giải chi tiết:

$\frac{1}{2} + \frac{5}{{12}} = \frac{6}{{12}} + \frac{5}{{12}} = \frac{{11}}{{12}}$

$\frac{{11}}{{12}} – \frac{1}{6} = \frac{{11}}{{12}} – \frac{2}{{12}} = \frac{9}{{12}} = \frac{3}{4}$

$\frac{3}{4} – \frac{1}{3} = \frac{9}{{12}} – \frac{4}{{12}} = \frac{5}{{12}}$

$\frac{5}{{12}} + \frac{1}{{24}} = \frac{{10}}{{24}} + \frac{1}{{24}} = \frac{{11}}{{24}}$

 

Luyện tập 1 Câu 3

Video hướng dẫn giải

 

 

Tính bằng cách thuận tiện.

a) $\,\frac{{599}}{{1\,000}} + \frac{{377}}{{1\,000}} + \frac{1}{{1\,000}}\,\,$

b) $\frac{{15}}{4} + \frac{{15}}{{16}} + \frac{5}{{16}}$

 

Phương pháp giải:

a) Áp dụng tính chất kết hợp để nhóm hai phân số mà tổng của hai tử số là số tròn trăm 

b) Áp dụng tính chất kết hợp để nhóm hai phân số có cùng mẫu số với nhau

 

Lời giải chi tiết:

a) $\frac{{599}}{{1\,000}} + \frac{{377}}{{1\,000}} + \frac{1}{{1\,000}} = \left( {\frac{{599}}{{1\,000}} + \frac{1}{{1\,000}}} \right) + \frac{{377}}{{1\,000}} = \frac{{600}}{{1\,000}} + \frac{{377}}{{1\,000}} = \frac{{977}}{{1\,000}}$

b) $\frac{{15}}{4} + \frac{{15}}{{16}} + \frac{5}{{16}} = \frac{{15}}{4} + \left( {\frac{{15}}{{16}} + \frac{5}{{16}}} \right) = \frac{{15}}{4} + \frac{{20}}{{16}} = \frac{{15}}{4} + \frac{5}{4} = \frac{{20}}{4} = 5$

 

Luyện tập 1 Câu 4

Video hướng dẫn giải

 

 

Anh A Phan, chị Rang Hu và chú Y Phui cùng nhau thu hoạch một rẫy cà phê. Anh A Phan thu hoạch được  $\frac{1}{5}$ rẫy, chị Rang Hu thu hoạch được $\frac{3}{{10}}$rẫy, chú Y Phui thu hoạch được $\frac{7}{{20}}$ rẫy. Hỏi cả 3 người thu hoạch được bao nhiêu phần của rẫy cà phê?

 

Phương pháp giải:

Tìm tổng số phần của rẫy cà phê cả 3 người thu hoạch được

 

Lời giải chi tiết:

Tóm tắt:

Anh A Phan:  $\frac{1}{5}$ rẫy

Chị Rang Hu: $\frac{3}{{10}}$rẫy

Chú Y Phui:$\frac{7}{{20}}$ rẫy

Cả 3 người: … ? rẫy

Bài giải

Cả ba người thu hoạch được số phần của rẫy cà phê là:

$\frac{1}{5} + \frac{3}{{10}} + \frac{7}{{20}} = \frac{{17}}{{20}}$ (rẫy cà phê)

Đáp số: $\frac{{17}}{{20}}$ rẫy cà phê

 

Luyện tập 2 Câu 1

Video hướng dẫn giải

 

 

Đ, S?

 

Phương pháp giải:

– Dựa vào quy tắc cộng, trừ hai phân số để xác định câu đúng, câu sai.

– Muốn cộng (hoặc trừ) hai phân số khác mẫu số, ta quy đồng mẫu số của hai phân số, rồi cộng (hoặc trừ) hai phân số đó.

 

Lời giải chi tiết:

 

Luyện tập 2 Câu 2

Video hướng dẫn giải

 

 

Rút gọn rồi tính.

 

Phương pháp giải:

Rút gọn các phân số thành phân số tối giản,sau đó thực hiện phép cộng (trừ) hai phân số như thông thường.

 

Lời giải chi tiết:

a) \(\frac{4}{{24}} + \frac{7}{6} = \frac{1}{6} + \frac{7}{6} = \frac{8}{6} = \frac{4}{3}\)

b) \(\;\frac{{10}}{{15}} – \frac{1}{3} = \;\frac{2}{3} – \frac{1}{3} = \;\frac{1}{3}\)

c) \(\;\frac{{21}}{{28}} – \frac{1}{4} = \frac{3}{4} – \frac{1}{4} = \frac{2}{4} = \frac{1}{2}\)

d) \(\frac{{35}}{{40}} + \frac{5}{8} = \frac{7}{8} + \frac{5}{8} = \frac{{12}}{8} = \frac{3}{2}\)

 

Luyện tập 2 Câu 3

Video hướng dẫn giải

 

 

Một xe ô tô chạy được $\frac{2}{7}$ quãng đường trong giờ đầu tiên. Giờ tiếp theo, ô tô chạy thêm được $\frac{3}{7}$ quãng đường. Hỏi sau hai giờ, ô tô chạy được mấy phần của quãng đường?

 

Phương pháp giải:

Số phần của quãng đường sau 2 giờ = số phần quãng đường chạy được trong 1 giờ đầu + số phần quãng đường chạy được trong 1 giờ tiếp theo.

 

Lời giải chi tiết:

Tóm tắt:

Giờ đầu: $\frac{2}{7}$ quãng đường

Giờ tiếp theo: $\frac{3}{7}$ quãng đường

Sau hai giờ: ? quãng đường

Bài giải

Sau hai giờ, ô tô chạy được số phần của quãng đường là:

$\frac{2}{7} + \frac{3}{7} = \frac{5}{7}$(quãng đường)

Đáp số: $\frac{5}{7}$ quãng đường

 

Luyện tập 2 Câu 4

Video hướng dẫn giải

 

 

Một cây gỗ dài  $\frac{{17}}{4}$ m. Rô-bốt cưa cây gỗ đó thành ba khúc. Biết rằng khúc gỗ thứ nhất dài $\frac{3}{2}$m, khúc gỗ thứ hai dài  $\frac{9}{8}$m. Tính chiều dài của khúc gỗ còn lại?

 

Phương pháp giải:

Cách 1: Chiều dài khúc gỗ còn lại = Chiều dài cây gỗ – chiều dài khúc gỗ thứ nhất – chiều dài khúc gỗ thứ hai.

Cách 2: Chiều dài hai khúc gỗ = chiều dài khúc gỗ thứ nhất + chiều dài khúc gỗ thứ hai.

            Chiều dài khúc gỗ còn lại = chiều dài cây gỗ – chiều dài hai khúc gỗ.

 

Lời giải chi tiết:

Tóm tắt

Cây gỗ:  $\frac{{17}}{4}$ m

Khúc gỗ thứ nhất:  $\frac{3}{2}$m

Khúc gỗ thứ hai:  $\frac{9}{8}$m

Khúc gỗ còn lại: … ? m

Bài giải

Cách 1

Chiều dài khúc gỗ còn lại là:

$\frac{{17}}{4} – \frac{3}{2} – \frac{9}{8} = \frac{{13}}{8}$(m)

Đáp số: $\frac{{13}}{8}$m

Cách 2

Chiều dài hai khúc gỗ là:

$\frac{3}{2} + \frac{9}{8} = \frac{{21}}{8}$(m)

Chiều dài khúc gỗ còn lại là:

$\frac{{17}}{4} – \frac{{21}}{8} = \frac{{13}}{8}$(m)

Đáp số: $\frac{{13}}{8}$m

 

Luyện tập 3 Câu 1

Video hướng dẫn giải

 

 

Tính (theo mẫu).

 

Phương pháp giải:

Viết số tự nhiên dưới dạng phân số có mẫu số bằng mẫu số của phân số còn lại rồi thực hiện phép cộng (trừ) trừ hai phân số như thông thường.

 

Lời giải chi tiết:

a) \(1 + \frac{4}{9} = \frac{9}{9} + \frac{4}{9} = \frac{{13}}{9}\)

b)  \(5 + \frac{1}{2} = \frac{{10}}{2} + \frac{1}{2} = \frac{{11}}{2}\)

c) \(3 – \frac{5}{6} = \frac{{18}}{6} – \frac{5}{6} = \frac{{13}}{6}\)

d) \(\;\frac{{31}}{7} – 2 = \frac{{31}}{7} – \frac{{14}}{7} = \frac{{17}}{7}\)

 

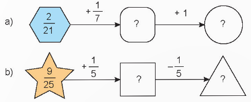
Luyện tập 3 Câu 2

Video hướng dẫn giải

 

 

Tìm phân số thích hợp.

 

Phương pháp giải:

Thực hiện các phép tính theo chiều mũi tên rồi viết phân số thích hợp vào chỗ trống.

 

Lời giải chi tiết:

$\frac{2}{{21}} + \frac{1}{7} = \frac{2}{{21}} + \frac{3}{{21}} = \frac{5}{{21}}$

$\frac{5}{{21}} + 1 = \frac{5}{{21}} + \frac{{21}}{{21}} = \frac{{26}}{{21}}$

$\frac{9}{{25}} + \frac{1}{5} = \frac{9}{{25}} + \frac{5}{{25}} = \frac{{14}}{{25}}$

$\frac{{14}}{{25}} – \frac{1}{5} = \frac{{14}}{{25}} – \frac{5}{{25}} = \frac{9}{{25}}$

Ta điền như sau:

 

Luyện tập 3 Câu 3

Video hướng dẫn giải

 

 

Rô-bốt còn $\frac{7}{{12}}$ chai nước giặt. Rô-bốt quyết định sử dụng $\frac{1}{3}$ chai nước giặt để giặt chăn, rồi dùng thêm $\frac{1}{6}$chai nước giặt để giặt quần áo. Hỏi khi ấy chai nước giặt còn lại mấy phần?

 

Phương pháp giải:

Số phần chai nước đã dùng = số phần chai nước giặt dùng để giặt chăn + số phần chai nước giặt dùng để giặt quần áo.

Số phần còn lại = Số phần chai nước giặt còn – số phần chai nước giặt đã dùng.

 

Lời giải chi tiết:

Tóm tắt:

Còn: $\frac{7}{{12}}$ chai

Giặt chăn: $\frac{1}{3}$ chai

Giặt quần áo: $\frac{1}{6}$chai

Còn lại: ? chai

Bài giải

Số phần chai nước giặt đã dùng là:

$\frac{1}{3} + \frac{1}{6} = \frac{1}{2}$ (chai)

Chai nước còn lại số phần là:

$\frac{7}{{12}} – \frac{1}{2} = \frac{1}{{12}}$ (chai)

Đáp số: $\frac{1}{{12}}$chai nước giặt

 

Luyện tập 3 Câu 4

Video hướng dẫn giải

 

 

Tìm phân số thích hợp.

 

Phương pháp giải:

Quan sát hình vẽ và thực hiện các phép tính cộng, trừ hai phân số để tìm được phân số ở dấu ?

 

Lời giải chi tiết:

 

TẢI APP ĐỂ XEM OFFLINE

Toán lớp 4 tập 1 – Kết nối tri thức

Toán lớp 4 tập 2 – Kết nối tri thức