2. Tổng hợp di truyền phả hệ

Đề bài

Câu 1 :

Các bệnh, tật và hội chứng di truyền sau đây ở người như:

Được phát hiện bằng phương pháp:

  • A.

    Nghiên cứu di truyền quần thể.

  • B.

    Sinh học phân tử và sinh học tế bào.

  • C.

    Phả hệ.

  • D.

    Quan sát, nghiên cứu kiểu hình đột biến.

Câu 2 :

Ở người, bệnh bạch tạng do gen trên nhiễm sắc thể thường qui định, gen A: bình thường, gen a: bạch tạng. Bệnh mù màu do gen lặn b nằm trên nhiễm sắc thể giới tính X qui định, gen B qui định nhìn màu bình thường. Kiểu gen nào sau đây biểu hiện kiểu hình ở người nữ chỉ bị mù màu?

  • A.

    aa XBXB, Aa XBXB, AA XBXb

  • B.

    Aa XbXb, aa XbXb

  • C.

    Aa XBXb, aa XBXb

  • D.

    AA XbXb, Aa XbXb

Câu 3 :

Ở người, ${X^a}$ quy định máu khó đông; ${X^A}$ quy định máu bình thường. Bố và con trai mắc bệnh máu khó đông, mẹ bình thường. Nhận xét nào dưới đây là đúng nhất?

  • A.

    Con trai nhận gen bệnh từ ông nội.

  • B.

    Con trai đã nhận ${X^a}$ từ bố

  • C.

    Mẹ có kiểu gen ${X^A}{X^A}$

  • D.

    Con trai đã nhận ${X^a}$ từ mẹ

Câu 4 :

Trong phả hệ trên, hình vuông đại diện cho nam và vòng tròn đại diện cho phụ nữ. Những người biểu hiện một tính trạng cụ thể được đại diện bởi ô màu đen. Nhân tố di truyền nào sau đây giải thích tốt nhất về cơ chế di truyền trên?

  • A.

    Gen trội nằm trên NST giới tính.

  • B.

     Gen lặn nằm trên NST giới tính. 

  • C.

    Gen lặn nằm trên NST thường.

  • D.

    Gen trội nằm trên NST thường.

Câu 5 :

Ở người, gen h qui định máu khó đông, H qui định máu đông bình thường, các gen nói trên đều nằm trên nhiễm sắc thể giới tính X. Bố và mẹ không bị máu khó đông sinh được 4 người con, trong đó có người con trai bị máu khó đông, số còn lại máu đông bình thường. Con gái của họ có kiểu gen là:

  • A.

    XHXh hoặc XhXh

  • B.

    XHXH và  XHXh.

  • C.

    XHXH.

  • D.

    XHXh.

Câu 6 :

Ở người, bệnh bạch tạng do gen trên nhiễm sắc thể thường qui định, gen A: bình thường, gen a: bạch tạng. Bệnh mù màu do gen lặn b nằm trên nhiễm sắc thể giới tính X qui định, gen B qui định nhìn màu bình thường. Phép lai nào sau đây cho tất cả con trai và con gái đều bình thường? 

  • A.

    Aa XBXb (bình thường) × Aa XBY (bình thường). 

  • B.

    AA XbXb (chỉ mù màu) × aa XbY (bị 2 bệnh).

  • C.

    aa XBXB (chỉ bạch tạng) × AA XbY (chỉ mù màu).

  • D.

    aa XbXb (bị 2 bệnh) × AA XbY (chỉ mù màu).

Câu 7 :

Ở người, bệnh bạch tạng do gen trên nhiễm sắc thể thường qui định, gen A: bình thường, gen a: bạch tạng. Bệnh mù màu do gen lặn b nằm trên nhiễm sắc thể giới tính X qui định, gen B qui định nhìn màu bình thường. Mẹ mang kiểu gen Aa XBXB còn bố mang kiểu gen Aa XbY. Kết quả kiểu hình ở con lai là:

  • A.

    75% bình thường : 25% chỉ bị bạch tạng.

  • B.

    50% bình thường : 50% chỉ bị mù màu. 

  • C.

    50% bình thường : 50% chỉ bị bạch tạng

  • D.

    75% bình thường : 25% chỉ bị mù màu.

Câu 8 :

Ở người, bệnh mù màu do đột biến lặn nằm trên nhiễm sắc thể giới tính X gây nên (Xm), gen trội M tương ứng quy định mắt thường. Một cặp vợ chồng sinh được một con trai bình thường và một con gái mù màu. Kiểu gen của cặp vợ chồng này là:

  • A.

     XMXm ×  XmY

  • B.

    XMXM ×  XMY

  • C.

    XMXm ×  XMy

  • D.

    XMXM × XmY

Câu 9 :

Ở người, bệnh bạch tạng do gen lặn nằm trên nhiễm sắc thể thường quy định. Một cặp vợ chồng đều bình thường nhưng mang gen gây bệnh thì xác suất để sinh đứa con đầu lòng là con gái không bị bệnh bạch tạng là:

  • A.

    3/8

  • B.

    1/4

  • C.

    1/8 

  • D.

    3/4

Câu 10 :

Gen b gây chứng Phenylketo niệu về phương diện di truyền đây là bệnh gây ra do rối loạn sự chuyển hóa phenyalanin. Alen B quy định sự chuyển hóa bình thường, sơ đồ dưới đây, vòng tròn biểu thị giới nữ, hình vuông biểu thị giới nam, còn tô đen biểu thị người mắc chứng Phenylketo niệu.

Xác suất mang gen bệnh của người con gái (3) là bao nhiêu?

  • A.

    1/3

  • B.

    1/2

  • C.

    2/3

  • D.

    3/4

Câu 11 :

Ở người, gen quy định dạng tóc nằm trên nhiễm sắc thể thường có 2 alen, alen A quy định tóc quăn trội hoàn toàn so với alen a quy định tóc thẳng; Bệnh mù màu đỏ – xanh lục do alen lặn b nằm trên vùng không tương đồng của nhiễm sắc thể giới tính X quy định, alen trội B quy định mắt nhìn màu bình thường. Cho sơ đồ phả hệ sau

Biết rằng không phát sinh các đột biến mới ở tất cả các cá thể trong phả hệ. Cặp vợ chồng III.10 – III.11 trong phả hệ này sinh con, xác suất đứa con đầu lòng không mang alen lặn về hai gen trên là

  • A.

    1/3

  • B.

    1/6

  • C.

    4/9

  • D.

    1/8

Câu 12 :

Một số đột biến ở ADN ti thể có thể gây bệnh ở người gọi là bệnh thần kinh thị giác di truyền Leber (LHON). Bệnh này đặc trưng bởi chứng mù đột phát ở người lớn. Phát biểu nào sau đây là không đúng?

  • A.

    Cả nam và nữ đều có thể bị bệnh LHON

  • B.

    Một người sẽ bị bệnh LHON khi cả bố và mẹ đều phải bị bệnh

  • C.

    Một người sẽ bị bệnh LHON nếu người mẹ bị bệnh nhưng cha khỏe mạnh.

  • D.

    Một cặp vợ chồng với người vợ khỏe mạnh còn người chồng bị bệnh hoàn toàn có khả năng sinh ra người con bị bênh LHON, tuy nhiên xác suất này là rất thấp.

Câu 13 :

Nhìn thấy màu sắc phụ thuộc vào các allele trội của ba gen –  gen R và gen G nằm trên nhiễm sắc thể X, trong khi gen B nằm trên nhiễm sắc thể thường. Các đột biến lặn ở bất kỳ một trong ba gen có thể gây ra mù màu. Giả sử một người đàn ông mù màu kết hôn với một người phụ nữ mù màu và tất cả con cái đều không bị mù màu. Kiểu gen của phụ nữ là gì?

  • A.

    RRGGbb

  • B.

    RRggBB 

  • C.

    rrGGbb.

  • D.

    RRggBB hoặc RRGGbb

Câu 14 :

Ở người xét 3 gen quy định tính trạng. cho biết không xảy ra đột biến, mỗi gen quy định một tính trạng, nằm trên NST thường, alen trội là trội hoàn toàn. Một cặp vợ chồng có kiểu gen AaBbdd × AaBbDd đã sinh được người con đầu lòng mang 3 tính trạng trội. Dự đoán nào sau đây  đúng ?

  • A.

    Xác suất vợ chồng này sinh được đứa con thứ 2 có kiểu hình giống đứa con đầu lòng là 27/64

  • B.

    Xác suất để người con này dị hợp về cả 3 cặp gen trên là 1/3

  • C.

    Xác suất để người con này mang 3 alen trội là 4/9

  • D.

    Xác suất để người con này có kiểu gen đồng hợp về cả 3 cặp gen là 1/27

Câu 15 :

Một người đàn ông mù màu (bệnh do gen lặn nằm trên NST gây nên) có vợ là đồng hợp bình thường về gen này. Họ sinh được 2 con, không may cả 2 đứa đều bị hội chứng Tơcnơ (XO),  một đứa  không bị mù màu còn một đứa bị mù màu. Nhận xét nào sau đây là chính xác?

  • A.

    Đứa trẻ Tơcnơ bị mù màu do sự không phân ly cặp NST giới tính của bố.

  • B.

    Nếucặpvợchồngnàysinhthêmđứathứ3chắcchắnđứatrẻnàycũngbịhộichứngTơcnơ

  • C.

    Đứa trẻ Tơcnơ không bị mù màu do sự không phân ly cặp NST giới tính xảy ra ở mẹ.

  • D.

    Đứa trẻ Tơcnơ bị mù màu do sự không phân ly cặp NST giới tính của mẹ.

Câu 16 :

Một đột biến gen trên NST thường ở người dẫn đến thay thế một axit amin trong chuỗi polypeptide β-hemoglobin làm cho hồng cầu hình đĩa biến dạng thành hình lưỡi liềm gây thiếu máu. Gen đột biến là trội không hoàn toàn nên người có kiểu gen đồng hợp về gen gây bệnh sẽ thiếu máu nặng và chết trước tuổi trưởng thành, người có kiểu gen dị hợp bị thiếu máu nhẹ. Trong một gia đình, người em bị thiếu máu nặng và chết ở tuổi sơ sinh, người chị đến tuổi trưởng thành kết hôn với người chồng không bị bệnh này. Biết không có phát sinh đột biến ở những người trong gia đình trên, khả năng biểu hiện bệnh này ở đời con của cặp vợ chồng người chị nói trên là:

  • A.

    1/3 thiếu máu nặng: 2/3 thiếu máu nhẹ

  • B.

    2/3 bình thường: 1/3 thiếu máu nhẹ

  • C.

    1/3 bình thường: 2/3 thiếu máu nhẹ

  • D.

    1/2 bình thường: 1/2 thiếu máu nhẹ

Câu 17 :

Bệnh bạch tạng ở người do alen lặn nằm trên NST thường quy định. Một cặp vợ chồng không bị bạch tạng sinh con đầu bị bệnh bạch tạng. Tính xác suất để họ sinh thêm 3 người con gồm 2 con trai bình thường và 1 con gái bạch tạng ?

  • A.

    30/512

  • B.

    27/512

  • C.

    29/512

  • D.

    28/512

Câu 18 :

Cho sơ đồ phả hệ sau:

Sơ đồ phả hệ trên mô tả sự di truyền một bệnh ở người do một trong hai alen của một locus gen quy định. Biết rằng không xảy ra đột biến ở tất cả các cá thể trong phả hệ.

Trong các nhận định sau, có bao nhiêu nhận định đúng?

(1) Bệnh do gen lặn nằm trên nhiễm sắc thể thường quy định.

(2) Có 6 người trong phả hệ biết được chính xác kiểu gen.

(3) Xác suất để cặp vợ chồng thế hệ thứ III sinh được con trai bình thường là 5/6

(4) Xác suất để cặp vợ chồng ở thế hệ thứ III sinh con gái không mang alen bị bệnh là 1/6.

  • A.

    4

  • B.

    3

  • C.

    2

  • D.

    1

Câu 19 :

Cho sơ đồ phả hệ mô tả sự di truyền một bệnh ở người do một trong hai alen của một gen quy định, alen trội là trội hoàn toàn.

Biết rằng không xảy ra đột biến mới và người đàn ông II – 4 đến từ một quần thể khác đang ở trạng thái cân bằng di truyền có tần số alen gây bệnh là 0,4. Có bao nhiêu nhận xét đúng.

1. Bệnh do alen lặn nằm trên NST thường quy định

2. Người con gái số I-2 có kiểu gen đồng hợp

3. Có 5 người trong phả hệ trên có thể biết kiểu gen

4. Cặp vợ chồng III-7 và III-8 sinh người con số 10 không mang alen gây bệnh với tỉ lệ 47,2%

  • A.

    1

  • B.

    3

  • C.

    4

  • D.

    2

Câu 20 :

Từ sơ đồ phả hệ trên, xác định có bao nhiêu nhận định đúng trong các nhận định sau?

1. Xác suất sinh con bình thường của cặp vợ chồng II-4 và II-5 là 41,67%.

2. Có 6 người chắc chắn xác định được kiểu gen trong phả hệ trên.

3. Người phụ nữ II-3 kết hôn với người bị mắc hai bệnh G và H, các con của họ có thể có tối đa 3 kiểu hình.

4. Gen quy định bệnh G và H là gen trội nằm trên NST giới tính X không có alen tương ứng trên Y.

  • A.

    4

  • B.

    3

  • C.

    2

  • D.

    1

Câu 21 :

Cho sơ đồ phả hệ sau:

Bệnh P được quy định bởi gen trội nằm trên NST thường; bệnh Q được quy định bởi gen lặn nằm trên NST giới tính X, không có alen tương ứng trên Y. Biết rằng không có đột biến mới xảy ra. Xác suất để cặp vợ chồng ở thế hệ thứ III trong sơ đồ phả hệ trên sinh con đầu lòng là con trai và mắc cả hai bệnh P và Qlà:

  • A.

    50%.

  • B.

    6,25%.

  • C.

    12,5%.

  • D.

    25%.

Câu 22 :

Phả hệ của một gia đình được hiển thị bên dưới, trong đó một số thành viên (màu đen) bị một bệnh di truyền với tỉ lệ 9% trong quần thể. Kiểu hình của cá thể đánh dấu ? là không biết.

Cho biết ý nào sau đây đúng?

1. Bệnh này có thể xảy ra do alen lặn trên nhiễm sắc thể thường gây nên.

2. Cá thể 5 là dị hợp tử với xác suất 50%.

3. Theo giả định rằng allele gây bệnh cân bằng Hardy-Weinberg, cá thể 3 là dị hợp tử với xác suất 46%.

4. Nếu các cá thể bị ảnh hưởng có khả năng sinh sản giảm, thì allele gây bệnh sẽ được loại bỏ khỏi quần thể.

  • A.

    1 và 3.

  • B.

    1 và 2.

  • C.

    2 và 3.

  • D.

    2 và 4

Câu 23 :

Sơ đồ phả hệ dưới đây mô tả hai bệnh di truyền ở người, bệnh bạch tạng do một gen có 2 alen năm trên NST thường quy định, bệnh mù màu do một gen có 2 alen nằm trên NST X tại vùng không tương đồng trên Y quy định.

Xác suất sinh một trai, một gái không bị bệnh nào của cặp vợ chồng (13) và (14) là

  • A.

    0,302

  • B.

    0,148.

  • C.

    0,151.

  • D.

    0,296

Câu 24 :

Ở người, bệnh bạch tạng do alen đột biến lặn, những người bạch tạng lấy nhau thường sinh ra 100% số con bị bạch tạng, tuy nhiên trong một số trường hợp, 2 vợ chồng bạch tạng lấy nhau lại sinh ra con bình thường. Cơ sở của hiện tượng trên là:

  • A.

    Do môi trường không thích hợp nên đột biến gen không thể hiện ra kiểu hình

  • B.

    Do đột biến NST làm mất đoạn chứa alen bạch tạng nên sinh con bình thường

  • C.

    Đã có đột biến gen lặn thành gen trội nên sinh con không bị bệnh

  • D.

    Kiểu gen quy định bạch tạng ở mẹ và bố khác nhau nên sinh con không bị bệnh

Câu 25 :

Bệnh alkan niệu là một bệnh di truyền hiếm gặp. Gen gây bệnh (alk) là gen lặn nằm trên nhiễm sắc thể số 9. Gen alk liên kết với gen I mã hoá cho hệ nhóm máu ABO. Khoảng cách giữa gen alk và gen I là 11cM. Dưới đây là một sơ đồ phả hệ của một gia đình bệnh nhân. Người số 3 và 4 sinh thêm đứa con thứ 5. Biết rằng bác sỹ xét nghiệm cho biết thai đứa con thứ 5 có nhóm máu B. Trong các nhận định sau, cóbao nhiêunhậnđịnh đúng về gia đình trên:

1. Có tối đa 8 người mangkiểu gen đồng hợp về bệnh alkan niệu.
2. Có tối thiểu 10 người mang kiểu gen dị hợp về gen quy định nhóm máu.
3. Có thểxác định được chính xác kiểu gen của 8 người trong gia đình trên.
4. Xác suất để đứa con thứ 5 bị bệnh alkan niệu là 11%.

  • A.

    1

  • B.

    2

  • C.

    3

  • D.

    4

Câu 26 :

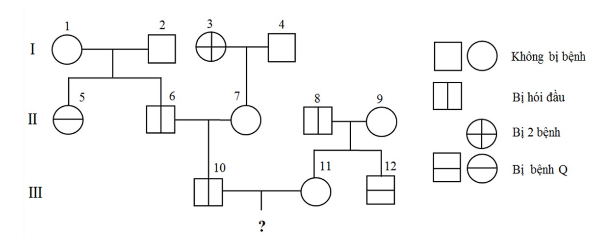
Bệnh mù màu và bệnh máu khó đông do 2 gen lặn trên nhiễm sắc thể X qui định, cách nhau 12cM. Cho phả hệ:

Trong các người con ở thế hệ thứ III, người nào chắc chắn là kết quả của hoán vị gen? Xác suất để người phụ nữ II -1 sinh con bị 2 bệnh là bao nhiêu? Câu trả lời đúng lần lượt là: 

  • A.

    1; 11%.

  • B.

    2; 19%.

  • C.

    3; 6%.

  • D.

    4; 22%.

Câu 27 :

Bệnh mù màu đỏ, lục và bệnh máu khó đông là do 2 gen lặn không alen m và h trên NST X quy định, các len bình thường tương ứng là M và H. Người phụ nữ bình thường kết hôn với người đàn ông không bị bệnh mù màu nhưng bị máu khó đông. Họ có khả năng sinh con trai không mắc cả 2 bệnh trên là 20,5%. Nhận định nào sau đây đúng?

  • A.

    Họ có khả năng sinh con gái bị bệnh mù màu máu đông bình thường với tỉ lệ 12,5%

  • B.

    Con trai nhận alen quy định mắt bình thường từ bố và alen quy định máu đông bình thường từ mẹ

  • C.

    Mẹ có kiểu gen XMHXmh và xảy ra với tần số 10%

  • D.

    Họ có thể sinh con gái nhìn bình thường bị mắc bệnh máu khó đông với tỉ lệ 25%

Câu 28 :

Sơ đồ phả hệ dưới đây mô tả sự di truyền hai căn bệnh ở người.

Biết rằng hai cặp gen quy định hai tính trạng nói trên không cùng nằm trong một nhóm gen liên kết; bệnh hói đầu ở người do alen trội H nằm trên NST thường quy định, alen h quy định không bị hói đầu, kiểu gen dị hợp Hh biểu hiện hói đầu ở nam nhưng không hói đầu ở nữ. Quần thể này có tỉ lệ giới tính là 1:1 và đang ở trạng thái cân bằng có tỉ lệ người bị hói đầu là 50%. Theo lí thuyết, xác suất để cặp vợ chồng số 10 và 11 sinh một đứacon gái bị hói đầu và bị bệnh Q là

  • A.
    1%.
  • B.
    3%.
  • C.
    6%.
  • D.
    9%.

Câu 29 :

Đề thi THPT QG – 2021, mã đề 206

Ở người, xét 2 gen trên 2 cặp NST thường; gen quy định nhóm máu có 3 alen là IA, IB, IO. Kiểu gen IAIA và IAIO quy định nhóm máu A; kiểu gen IBIB và IBIO quy định nhóm máu B; kiểu gen IAIB quy định nhóm máu AB; kiểu gen IOIO quy định nhóm máu O; gen quy định dạng tóc có 2 alen, alenD trội hoàn toàn so với alen d. Một cặp vợ chồng có nhóm máu giống nhau, sinh con trai tên là T có nhóm máu A, tóc quăn và 2 người con gái có kiểu hình khác bố, mẹ về cả 2 tính trạng đồng thời 2 người con gái này có nhóm máu khác nhau. Lớn lên, T kết hôn với H. Cho biết, H, bố H và mẹ H đều có nhóm máu A, tóc quăn nhưng em trai của H có nhóm máu O, tóc thẳng. Theo lí thuyết, xác suất sinh con đầu lòng là con gái có nhóm máu A, tóc thẳng của T và H là

  • A.
    5/108.
  • B.
    10/27.5
  • C.
    4/9.
  • D.
    1/18.

Câu 30 :

Một cậu bé 4 tuổi mắc một bệnh di truyền hiếm gặp với các triệu chứng thấp lùn, khớp bị cứng, chậm phát triển thần kinh. Bố và mẹ cậu bé cùng với chị gái và anh trai của cậu bé này đều không mắc bệnh. Gia đình người bố của cậu bé không có ai bị mắc bệnh này. Người mẹ cậu bé có anh trai đã qua đời lúc 15 tuổi với triệu chứng giống như con trai 4 tuổi nêu trên. Người anh họ của cậu bé cũng mắc bệnh này. Mẹ cậu bé đang mang thai. Dựa vào thông tin nêu trên, có thể xác định nguy cơ người mẹ này sinh con bị mắc bệnh di truyền nêu trên bằng bao nhiêu phần trăm?

  • A.
    20%
  • B.
    75%
  • C.
    25%
  • D.
    50%

Lời giải và đáp án

Câu 1 :

Các bệnh, tật và hội chứng di truyền sau đây ở người như:

Được phát hiện bằng phương pháp:

  • A.

    Nghiên cứu di truyền quần thể.

  • B.

    Sinh học phân tử và sinh học tế bào.

  • C.

    Phả hệ.

  • D.

    Quan sát, nghiên cứu kiểu hình đột biến.

Đáp án : B

Phương pháp giải :

Xác định các bệnh do nguyên nhân nào gây nên → Phương pháp phát hiện.

Lời giải chi tiết :

(1), (3), (6): bệnh do gen lặn (vật chất di truyền cấp phân tử) trên NST giới tính phương pháp sinh học phân tử.

(2), (4), (5): đột biến NST phương pháp nghiên cứu tế bào học.

Câu 2 :

Ở người, bệnh bạch tạng do gen trên nhiễm sắc thể thường qui định, gen A: bình thường, gen a: bạch tạng. Bệnh mù màu do gen lặn b nằm trên nhiễm sắc thể giới tính X qui định, gen B qui định nhìn màu bình thường. Kiểu gen nào sau đây biểu hiện kiểu hình ở người nữ chỉ bị mù màu?

  • A.

    aa XBXB, Aa XBXB, AA XBXb

  • B.

    Aa XbXb, aa XbXb

  • C.

    Aa XBXb, aa XBXb

  • D.

    AA XbXb, Aa XbXb

Đáp án : D

Phương pháp giải :
  • Xác định KG của nữ bị mù màu
  • Xác định KG không bị bạch tạng
  • Xác định KG chung

Lời giải chi tiết :

Bạch tạng: A:bình thường >  a: bạch tạng

Mù màu: B nhìn bình thường > b: mù màu

Nữ chỉ bị mù màu?

→ AA XbXb, Aa XbXb

Câu 3 :

Ở người, ${X^a}$ quy định máu khó đông; ${X^A}$ quy định máu bình thường. Bố và con trai mắc bệnh máu khó đông, mẹ bình thường. Nhận xét nào dưới đây là đúng nhất?

  • A.

    Con trai nhận gen bệnh từ ông nội.

  • B.

    Con trai đã nhận ${X^a}$ từ bố

  • C.

    Mẹ có kiểu gen ${X^A}{X^A}$

  • D.

    Con trai đã nhận ${X^a}$ từ mẹ

Đáp án : D

Phương pháp giải :

Xác định KG của bố mẹ và con trai.

Lời giải chi tiết :

Con trai mắc bệnh máu khó đông chắc chắn phải nhận ${X^a}$ từ mẹ vì đã nhân Y từ bố.

Câu 4 :

Trong phả hệ trên, hình vuông đại diện cho nam và vòng tròn đại diện cho phụ nữ. Những người biểu hiện một tính trạng cụ thể được đại diện bởi ô màu đen. Nhân tố di truyền nào sau đây giải thích tốt nhất về cơ chế di truyền trên?

  • A.

    Gen trội nằm trên NST giới tính.

  • B.

     Gen lặn nằm trên NST giới tính. 

  • C.

    Gen lặn nằm trên NST thường.

  • D.

    Gen trội nằm trên NST thường.

Đáp án : D

Phương pháp giải :
  • Xác định gen gây bệnh là trội hay lặn.
  • Xác định gen gây bệnh nằm trên NST thường hay giới tính

Lời giải chi tiết :

Bố mẹ bị bệnh sinh con bình thường do gen trội. 

Bố bị bệnh sinh con gái bình thường gen không nằm trên NST giới tính. 

Câu 5 :

Ở người, gen h qui định máu khó đông, H qui định máu đông bình thường, các gen nói trên đều nằm trên nhiễm sắc thể giới tính X. Bố và mẹ không bị máu khó đông sinh được 4 người con, trong đó có người con trai bị máu khó đông, số còn lại máu đông bình thường. Con gái của họ có kiểu gen là:

  • A.

    XHXh hoặc XhXh

  • B.

    XHXH và  XHXh.

  • C.

    XHXH.

  • D.

    XHXh.

Đáp án : B

Phương pháp giải :
  • Xác định KG bố mẹ
  • Viết sơ đồ lai, xác định KG của con

Lời giải chi tiết :

H: bình thường > h: khó đông

P: XHY × XHXh

F: XhY ; XHX-

Câu 6 :

Ở người, bệnh bạch tạng do gen trên nhiễm sắc thể thường qui định, gen A: bình thường, gen a: bạch tạng. Bệnh mù màu do gen lặn b nằm trên nhiễm sắc thể giới tính X qui định, gen B qui định nhìn màu bình thường. Phép lai nào sau đây cho tất cả con trai và con gái đều bình thường? 

  • A.

    Aa XBXb (bình thường) × Aa XBY (bình thường). 

  • B.

    AA XbXb (chỉ mù màu) × aa XbY (bị 2 bệnh).

  • C.

    aa XBXB (chỉ bạch tạng) × AA XbY (chỉ mù màu).

  • D.

    aa XbXb (bị 2 bệnh) × AA XbY (chỉ mù màu).

Đáp án : C

Phương pháp giải :

Để sinh con tất cả đều không bị bệnh thì bố mẹ ít nhất phải có một người có KG không mang alen lặn.

Lời giải chi tiết :

A: bình thường > a: bệnh (Bạch tạng)

B: bình thường > b: mù màu

Con bình thường: {A−XAX− và A−XAY} →  bố hoặc mẹ có KG không mang alen lặn xét ở mỗi cặp gen. 

Câu 7 :

Ở người, bệnh bạch tạng do gen trên nhiễm sắc thể thường qui định, gen A: bình thường, gen a: bạch tạng. Bệnh mù màu do gen lặn b nằm trên nhiễm sắc thể giới tính X qui định, gen B qui định nhìn màu bình thường. Mẹ mang kiểu gen Aa XBXB còn bố mang kiểu gen Aa XbY. Kết quả kiểu hình ở con lai là:

  • A.

    75% bình thường : 25% chỉ bị bạch tạng.

  • B.

    50% bình thường : 50% chỉ bị mù màu. 

  • C.

    50% bình thường : 50% chỉ bị bạch tạng

  • D.

    75% bình thường : 25% chỉ bị mù màu.

Đáp án : A

Phương pháp giải :

Viết sơ đồ lai, xác định KH đời con.

Lời giải chi tiết :

A: bình thường > a: bạch tạng (NST thường)

B: bình thường > b: mù màu (NST giới tính)

P: Aa XBXB ×  Aa XbY

F: (AA: 2Aa: aa) × (XBXb, XBY)

→ 75% bình thường : 25% bạch tạng

Câu 8 :

Ở người, bệnh mù màu do đột biến lặn nằm trên nhiễm sắc thể giới tính X gây nên (Xm), gen trội M tương ứng quy định mắt thường. Một cặp vợ chồng sinh được một con trai bình thường và một con gái mù màu. Kiểu gen của cặp vợ chồng này là:

  • A.

     XMXm ×  XmY

  • B.

    XMXM ×  XMY

  • C.

    XMXm ×  XMy

  • D.

    XMXM × XmY

Đáp án : A

Phương pháp giải :

Xác định KG của đời con → KG bố mẹ.

Gen trên NST X → Di truyền chéo

Lời giải chi tiết :

Cặp vợ chồng, sinh 1 con trai bình thường: XMY và 1 con gái mù màu XmXm

→ kiểu gen của cặp vợ chồng là XMXm ×  XmY

Câu 9 :

Ở người, bệnh bạch tạng do gen lặn nằm trên nhiễm sắc thể thường quy định. Một cặp vợ chồng đều bình thường nhưng mang gen gây bệnh thì xác suất để sinh đứa con đầu lòng là con gái không bị bệnh bạch tạng là:

  • A.

    3/8

  • B.

    1/4

  • C.

    1/8 

  • D.

    3/4

Đáp án : A

Phương pháp giải :
  • Xác định KG bố mẹ
  • Xác định xác suất cần tìm

Lời giải chi tiết :

A bình thường >> a bị bệnh

Cặp vợ chồng : Aa × Aa

Xác suất sinh con gái đầu lòng, không bị bệnh bạch tạng là: 3/4 × 1/2 = 3/8

Câu 10 :

Gen b gây chứng Phenylketo niệu về phương diện di truyền đây là bệnh gây ra do rối loạn sự chuyển hóa phenyalanin. Alen B quy định sự chuyển hóa bình thường, sơ đồ dưới đây, vòng tròn biểu thị giới nữ, hình vuông biểu thị giới nam, còn tô đen biểu thị người mắc chứng Phenylketo niệu.

Xác suất mang gen bệnh của người con gái (3) là bao nhiêu?

  • A.

    1/3

  • B.

    1/2

  • C.

    2/3

  • D.

    3/4

Đáp án : C

Phương pháp giải :
  • Xác định gen gây bệnh nằm tren NST thường hay NST giới tính.
  • Xác định KG của các thành viên trong phả hệ
  • Xác định xác suất cần tìm

Lời giải chi tiết :

Cặp vợ chồng ở thế hệ thứ 2 bình thường sinh con gái bị bệnh chứng tỏ tính trạng bị bệnh do gen lặn trên NST thường quy định.

Cặp vợ chồng I1 × I2 đều bình thường, sinh 1 người con trai bị bệnh, người con trai bị bệnh này có kiểu gen aa sẽ nhận 1a từ bố và 1a từ mẹ. Do vậy I1 và I2 đều có kiểu gen Aa

Người con gái 3 bình thường có thể có kiểu gen: 1/3AA:2/3Aa nên xác suất mang gen bệnh của người thứ gái (3) là: 2/3Aa

Câu 11 :

Ở người, gen quy định dạng tóc nằm trên nhiễm sắc thể thường có 2 alen, alen A quy định tóc quăn trội hoàn toàn so với alen a quy định tóc thẳng; Bệnh mù màu đỏ – xanh lục do alen lặn b nằm trên vùng không tương đồng của nhiễm sắc thể giới tính X quy định, alen trội B quy định mắt nhìn màu bình thường. Cho sơ đồ phả hệ sau

Biết rằng không phát sinh các đột biến mới ở tất cả các cá thể trong phả hệ. Cặp vợ chồng III.10 – III.11 trong phả hệ này sinh con, xác suất đứa con đầu lòng không mang alen lặn về hai gen trên là

  • A.

    1/3

  • B.

    1/6

  • C.

    4/9

  • D.

    1/8

Đáp án : A

Phương pháp giải :

Xét riêng từng tính trạng

  • Xác định KG bố mẹ
  • Xác định KG đời con
  • Xác định xác suất cần tìm

Lời giải chi tiết :
  • Xét tính trạng dạng tóc : A quăn >> a thẳng

Cặp vợ chồng 5 × 6 tóc quăn, sinh con 9 tóc thẳng

→ cặp vợ chồng 5 × 6 có kiểu gen: Aa × Aa

→ người 10 có dạng: (1/3AA : 2/3Aa)

Lập luận tương tự, người 11 có dạng: (1/3AA : 2/3Aa)

Cặp vợ chồng 10 × 11: (1/3AA : 2/3Aa) × (1/3AA : 2/3Aa)

Xác suất con đầu lòng AA là: 2/3 × 2/3 = 4/9

  • Xét tính trạng mù màu : B bình thường >> b mù màu

Người 10 nam bình thường có kiểu gen: XBY

Cặp vợ chồng 7 × 8  bình thường, sinh con 12 mù màu

→ cặp vợ chồng 7 × 8 có kiểu gen: XBXb × XBY

→ người 11 có dạng : (1/2 XBXB : 1/2 XBXb)

Cặp vợ chồng 10 × 11: XBY × (1/2 XBXB : 1/2 XBXb)

Xác suất sinh con có kiểu gen XBY hoặc XBXB  là 1/2 × 3/4 + 1/2 × 3/4 = 3/4

Vậy xác suất cặp vợ chồng trên sinh con đầu lòng không mang alen bị bệnh là:

            4/9 × 3/4 = 1/3

Câu 12 :

Một số đột biến ở ADN ti thể có thể gây bệnh ở người gọi là bệnh thần kinh thị giác di truyền Leber (LHON). Bệnh này đặc trưng bởi chứng mù đột phát ở người lớn. Phát biểu nào sau đây là không đúng?

  • A.

    Cả nam và nữ đều có thể bị bệnh LHON

  • B.

    Một người sẽ bị bệnh LHON khi cả bố và mẹ đều phải bị bệnh

  • C.

    Một người sẽ bị bệnh LHON nếu người mẹ bị bệnh nhưng cha khỏe mạnh.

  • D.

    Một cặp vợ chồng với người vợ khỏe mạnh còn người chồng bị bệnh hoàn toàn có khả năng sinh ra người con bị bênh LHON, tuy nhiên xác suất này là rất thấp.

Đáp án : B

Phương pháp giải :

Xác định quy luật di truyền của bệnh trên.

Lời giải chi tiết :

Phát biểu không đúng là : B

Chỉ cần người mẹ bị bệnh LHON thì người con sẽ bị bệnh, không cần bắt buộc người bố cũng phải bị

Câu 13 :

Nhìn thấy màu sắc phụ thuộc vào các allele trội của ba gen –  gen R và gen G nằm trên nhiễm sắc thể X, trong khi gen B nằm trên nhiễm sắc thể thường. Các đột biến lặn ở bất kỳ một trong ba gen có thể gây ra mù màu. Giả sử một người đàn ông mù màu kết hôn với một người phụ nữ mù màu và tất cả con cái đều không bị mù màu. Kiểu gen của phụ nữ là gì?

  • A.

    RRGGbb

  • B.

    RRggBB 

  • C.

    rrGGbb.

  • D.

    RRggBB hoặc RRGGbb

Đáp án : A

Phương pháp giải :

– Xác định quy luật di truyền của từng cặp gen

– Xác định KG mẹ từ KG của con.

Lời giải chi tiết :

Tất cả các con đều không bị mù màu ↔ B- R-G-

Để tất cả con trai họ không bị mù màu ↔$B – X_G^RY$

→ người phụ nữ phải có kiểu gen là $X_G^RX_G^R$

Mà người phụ nữ bị mù màu ↔ người phụ nữ phải có 1 cặp alen lặn trong kiểu gen

→ người phụ nữ có kiểu gen là: $bbX_G^RX_G^R$↔ $RRGGbb$

Câu 14 :

Ở người xét 3 gen quy định tính trạng. cho biết không xảy ra đột biến, mỗi gen quy định một tính trạng, nằm trên NST thường, alen trội là trội hoàn toàn. Một cặp vợ chồng có kiểu gen AaBbdd × AaBbDd đã sinh được người con đầu lòng mang 3 tính trạng trội. Dự đoán nào sau đây  đúng ?

  • A.

    Xác suất vợ chồng này sinh được đứa con thứ 2 có kiểu hình giống đứa con đầu lòng là 27/64

  • B.

    Xác suất để người con này dị hợp về cả 3 cặp gen trên là 1/3

  • C.

    Xác suất để người con này mang 3 alen trội là 4/9

  • D.

    Xác suất để người con này có kiểu gen đồng hợp về cả 3 cặp gen là 1/27

Đáp án : C

Phương pháp giải :
  • Xác định KG người con này
  • Xác định xác suất cần tìm

Lời giải chi tiết :

P: AaBbdd × AaBbDd sinh ra người con mang kiểu hình trội về 3 tính trạng (A-B-Dd)

Xác suất sinh người con thứ 2 có kiểu hình giống người con đầu là: 3/4 ×3/4×1/2=9/32

Xác xuất để người con này dị hợp về 3 cặp gen trên là: 2/3×2/3= 4/9

Xác suất để người con này mang 3 alen trội, vì luôn có 1 alen trội D và người con có kiểu hình trội về cả 3 tính trạng nên phải có kiểu gen AaBbDd và tỷ lệ là 2/3×2/3= 4/9

Xác xuất để người con này đồng hợp về cả 3 cặp gen là 0 vì Dd × dd không thể tạo ra DD

Câu 15 :

Một người đàn ông mù màu (bệnh do gen lặn nằm trên NST gây nên) có vợ là đồng hợp bình thường về gen này. Họ sinh được 2 con, không may cả 2 đứa đều bị hội chứng Tơcnơ (XO),  một đứa  không bị mù màu còn một đứa bị mù màu. Nhận xét nào sau đây là chính xác?

  • A.

    Đứa trẻ Tơcnơ bị mù màu do sự không phân ly cặp NST giới tính của bố.

  • B.

    Nếucặpvợchồngnàysinhthêmđứathứ3chắcchắnđứatrẻnàycũngbịhộichứngTơcnơ

  • C.

    Đứa trẻ Tơcnơ không bị mù màu do sự không phân ly cặp NST giới tính xảy ra ở mẹ.

  • D.

    Đứa trẻ Tơcnơ bị mù màu do sự không phân ly cặp NST giới tính của mẹ.

Đáp án : D

Phương pháp giải :
  • Xác định KG của bố mẹ và con
  • Gen trên NST có sự di truyền chéo

Lời giải chi tiết :

Kiểu gen của bố mẹ là: $P:{X^A}{X^A} \times {X^a}Y$

Hai người con đều mắc hội chứng Tơcnơ, một đứa bị mù màu có kiểu gen: ${X^a}O$ , đứa còn lại bình thường có kiểu gen: ${X^A}O$

Xét các phương án:

A sai, đứa bị mù màu nhận ${X^a}$ của bố, mẹ không phân ly nên đứa con nhận giao tử O.

B sai, có thể họ sinh được đứa con bình thường.

C sai, đứa không bị mù màu nhận giao tử${X^A}$ của mẹ, nhận O của bố, do bố bị rối loạn trong giảm phân.

Câu 16 :

Một đột biến gen trên NST thường ở người dẫn đến thay thế một axit amin trong chuỗi polypeptide β-hemoglobin làm cho hồng cầu hình đĩa biến dạng thành hình lưỡi liềm gây thiếu máu. Gen đột biến là trội không hoàn toàn nên người có kiểu gen đồng hợp về gen gây bệnh sẽ thiếu máu nặng và chết trước tuổi trưởng thành, người có kiểu gen dị hợp bị thiếu máu nhẹ. Trong một gia đình, người em bị thiếu máu nặng và chết ở tuổi sơ sinh, người chị đến tuổi trưởng thành kết hôn với người chồng không bị bệnh này. Biết không có phát sinh đột biến ở những người trong gia đình trên, khả năng biểu hiện bệnh này ở đời con của cặp vợ chồng người chị nói trên là:

  • A.

    1/3 thiếu máu nặng: 2/3 thiếu máu nhẹ

  • B.

    2/3 bình thường: 1/3 thiếu máu nhẹ

  • C.

    1/3 bình thường: 2/3 thiếu máu nhẹ

  • D.

    1/2 bình thường: 1/2 thiếu máu nhẹ

Đáp án : B

Phương pháp giải :
  • Xác định KG của đôi vợ chồng
  • Xác định KG bố mẹ
  • Xác định xác suất cần tìm

Lời giải chi tiết :

A bị bệnh, trội không hoàn toàn với a bình thường

AA : thiếu máu nặng – chết ở tuổi sơ sinh

Aa : thiếu máu nhẹ –  có thể khó phát hiện

aa : bình thường

Một gia đình, có người con thứ 2 bị thiếu máu nặng (KG là AA)

→ bố mẹ có kiểu gen là A-

Mà kiểu gen AA chết trước khi trưởng thành

→ bố mẹ có kiểu gen là Aa

→ người chị có dạng là : (2/3Aa : 1/3aa)

Người chị kết hôn với người chồng bình thường, không bị bệnh : (2/3Aa : 1/3aa) × aa

Theo lý thuyết, khả năng biểu hiện bệnh ở đời con là :

1/3Aa : 2/3aa ↔ 1/3 thiếu máu nhẹ : 2/3 bình thường

Câu 17 :

Bệnh bạch tạng ở người do alen lặn nằm trên NST thường quy định. Một cặp vợ chồng không bị bạch tạng sinh con đầu bị bệnh bạch tạng. Tính xác suất để họ sinh thêm 3 người con gồm 2 con trai bình thường và 1 con gái bạch tạng ?

  • A.

    30/512

  • B.

    27/512

  • C.

    29/512

  • D.

    28/512

Đáp án : B

Phương pháp giải :

Xác định KG của bố mẹ

Xác định xác suất cần tìm

Lời giải chi tiết :

Bố mẹ bình thường sinh con bị bạch tạng → bố mẹ dị hợp về cặp gen này : Aa

Xác suất họ sinh 2 người con trai bị bình thường và 1 người con gái bị bệnh : 

$C_3^2{\left( {\frac{1}{2} \times \frac{3}{4}} \right)^2} \times \left( {\frac{1}{2} \times \frac{1}{4}} \right) = \frac{{27}}{{512}}$

Câu 18 :

Cho sơ đồ phả hệ sau:

Sơ đồ phả hệ trên mô tả sự di truyền một bệnh ở người do một trong hai alen của một locus gen quy định. Biết rằng không xảy ra đột biến ở tất cả các cá thể trong phả hệ.

Trong các nhận định sau, có bao nhiêu nhận định đúng?

(1) Bệnh do gen lặn nằm trên nhiễm sắc thể thường quy định.

(2) Có 6 người trong phả hệ biết được chính xác kiểu gen.

(3) Xác suất để cặp vợ chồng thế hệ thứ III sinh được con trai bình thường là 5/6

(4) Xác suất để cặp vợ chồng ở thế hệ thứ III sinh con gái không mang alen bị bệnh là 1/6.

  • A.

    4

  • B.

    3

  • C.

    2

  • D.

    1

Đáp án : C

Phương pháp giải :
  • Xác định gen trội lặn, nằm trên NST thường hay NST giới tính
  • Xác định tính đúng sai của các nhận định

Lời giải chi tiết :

Ở thế hệ II, ta thấy bố mẹ bình thường sinh ra con bị bệnh → gen gây bệnh là gen lặn, bố bình thường mà sinh ra con gái bị bệnh→ gen này nằm trên NST thường.

Xét các nhận định:

  • (1) Đúng.
  • (2) Các người biết chính xác được kiểu gen là: I.3; I.4, II.2, II.3; II.5, II.6; III.2; III.4; III5 → 9 người → (2) sai.
  • (3) Xác xuất cặp vợ chồng: III.3 × III.4 sinh được con trai bình thường:

– Xét bên chồng III.3 bố mẹ bình thường nhưng sinh con bị bệnh, người III.3 có kiểu gen (1AA:2Aa)

– Người vợ III.4 có mẹ bị bệnh nên có kiểu gen Aa

Xác xuất sinh con trai bình thường của họ là: (1AA:2Aa)×Aa ↔(2A:1a)×(1A:1a): $\frac{1}{2} \times \frac{5}{6} = \frac{5}{{12}}$ → (3) sai.

  • (4) Xác xuất để cặp vợ chồng III.3 ×III.4 sinh được con gái không mang alen gây bệnh là: $\frac{1}{2} \times \frac{2}{6} = \frac{1}{6}$ → (4) đúng.

Vậy có 2 ý đúng.

Câu 19 :

Cho sơ đồ phả hệ mô tả sự di truyền một bệnh ở người do một trong hai alen của một gen quy định, alen trội là trội hoàn toàn.

Biết rằng không xảy ra đột biến mới và người đàn ông II – 4 đến từ một quần thể khác đang ở trạng thái cân bằng di truyền có tần số alen gây bệnh là 0,4. Có bao nhiêu nhận xét đúng.

1. Bệnh do alen lặn nằm trên NST thường quy định

2. Người con gái số I-2 có kiểu gen đồng hợp

3. Có 5 người trong phả hệ trên có thể biết kiểu gen

4. Cặp vợ chồng III-7 và III-8 sinh người con số 10 không mang alen gây bệnh với tỉ lệ 47,2%

  • A.

    1

  • B.

    3

  • C.

    4

  • D.

    2

Đáp án : D

Phương pháp giải :
  • Xác định alen gây bệnh là trội hay lặn, nằm trên NST thường hay NST giới tính
  • Xác định tính đúng sai của các nhận xét

Lời giải chi tiết :

Ta thấy bố mẹ bình thường sinh ra con bị bệnh → bệnh do gen lặn,
Cặp vợ chồng 5,6 có bố bình thường mà con gái bị bệnh → gen nằm trên NST thường →(1) đúng
Xét cặp vợ chồng 1,2 có chồng bị bệnh, mà sinh ra con bình thường → người vợ phải có gen trội A-→ (2) sai
Số người có thể biết kiểu gen là: (1)aa; (3),(5),(6): Aa, (9) :aa → có 5 người →(3) đúng
Quần thể đang ở trạng thái cân bằng di truyền có thành phần kiểu gen là 0.36AA:0.48Aa:0.16aa → người số (4) có kiểu gen $\left( {0.36AA:0.48Aa} \right) \Leftrightarrow \left( {3AA:4Aa} \right)$ 
Xét cặp vợ chồng (3) ×(4): $Aa \times \left( {3AA:4Aa} \right) \Leftrightarrow \left( {1A:1a} \right)\left( {5A:2a} \right) \to (7):\left( {5AA:7{\text{A}}a} \right)$, người (8) có em gái (9) bị bệnh nên có kiểu gen (1AA:2Aa)
Xét cặp vợ chồng (7)×(8):\[\left( {5AA:7{\text{A}}a} \right) \times \left( {1AA:2Aa} \right) \Leftrightarrow \left( {17A:7a} \right) \times (2A:1a) \to AA = \frac{{34}}{{72}} = 47.2\%\]

Người số 10 là con gái -> Tỷ lệ số 10 không mang alen bệnh là 47,2/2 = 23,6% →(4) sai

Câu 20 :

Từ sơ đồ phả hệ trên, xác định có bao nhiêu nhận định đúng trong các nhận định sau?

1. Xác suất sinh con bình thường của cặp vợ chồng II-4 và II-5 là 41,67%.

2. Có 6 người chắc chắn xác định được kiểu gen trong phả hệ trên.

3. Người phụ nữ II-3 kết hôn với người bị mắc hai bệnh G và H, các con của họ có thể có tối đa 3 kiểu hình.

4. Gen quy định bệnh G và H là gen trội nằm trên NST giới tính X không có alen tương ứng trên Y.

  • A.

    4

  • B.

    3

  • C.

    2

  • D.

    1

Đáp án : C

Phương pháp giải :
  • Xác định alen gây bệnh là trội hay lặn, nằm trên NST thường hay NST giới tính
  • Xác định tính đúng sai của các nhận xét

Lời giải chi tiết :

Ta thấy bố mẹ bình thường sinh con bị bệnh  → gen gây bệnh là gen lặn →(4) sai

Cặp vợ chồng có 4 người con ở thế hệ I có bố bình thường sinh con gái bị bệnh → gen gây bệnh H nằm trên NST thường.

Xét bệnh G, ở gia đình thứ 2 của thế hệ I, có bố không bị bệnh G mà sinh con gái bị bệnh G → gen gây bệnh nằm trên NST thường.

Quy ước gen:

A: Không bị bệnh G, a: bị bệnh G

B: Không bị bệnh H, b: bị bệnh H

Xét các kết luận:

(1) Xác suất sinh con bình thường của cặp vợ chồng II-4 và II-5

– Xét bên chồng (II-4) bị bệnh G có bố mẹ dị hợp về 2 cặp gen: AaBb ×AaBb → II-4: aa(1BB:2Bb)

– Xét bên vợ (II-5) Bhình thường có mẹ bị bệnh G và bố bị bệnh H → kiểu gen của bố mẹ là: aaBb ×Aabb

Người II-5 có kiểu gen: AaBb

Kiểu gen của cặp vợ chồng này là: aa(1BB:2Bb) × AaBb

– Xét bệnh G: aa ×Aa  xác suất sinh con bình thường là 1/2

– Xét bệnh H: (1BB:2Bb) ×Bb ↔(2B:1b) ×(1B:1b) , xác xuất sinh con bình thường là: 5/6

Xác suất sinh con bình thường là: 1/2 × 5/6 = 41,67% →(1) đúng

(2) Các người xác định được chính xác kiểu gen là:

Thế hệ 1 có 4 người đều xác định được kiểu gen: lần lượt là: AaBb, AaBb, aaBb ,Aabb

Thế hệ II có 2 người xác định được kiểu gen là: (5): AaBb và (6) aabb

→(2) đúng.

(3) Người phụ nữ (II-3)  có kiểu gen bình thường lấy người mắc 2 bệnh có kiểu gen aabb, người II-3 có kiểu gen (1AA:2Aa)(1BB:2Bb) ×aabb ↔Có thể tạo ra tối đa 4 kiểu hình ở đời con. → (3) sai.

Vậy có 2 ý đúng.

Câu 21 :

Cho sơ đồ phả hệ sau:

Bệnh P được quy định bởi gen trội nằm trên NST thường; bệnh Q được quy định bởi gen lặn nằm trên NST giới tính X, không có alen tương ứng trên Y. Biết rằng không có đột biến mới xảy ra. Xác suất để cặp vợ chồng ở thế hệ thứ III trong sơ đồ phả hệ trên sinh con đầu lòng là con trai và mắc cả hai bệnh P và Qlà:

  • A.

    50%.

  • B.

    6,25%.

  • C.

    12,5%.

  • D.

    25%.

Đáp án : B

Phương pháp giải :

– Xác định KG của cặp vợ chồng
– Xác định xác suất sinh con bị cả hai bệnh.

Lời giải chi tiết :

Quy ước gen: A: bị bệnh P, a: không bị bệnh P ; B: không bị bệnh Q, b: bị bệnh Q
Xét cặp vợ chồng ở thế hệ thứ 3:
+ Người chồng có kiểu gen: ${\text{Aa}}{{\text{X}}^B}Y$
+ Người vợ:
– Xét bệnh P: người vợ có kiểu gen : aa
– Xét bệnh Q: có ông ngoại mắc bệnh → mẹ vợ có kiểu gen:${X^B}{X^b}$, bố có kiểu gen ${X^B}Y$→ người vợ có kiểu gen: $\left( {{X^B}{X^B}:{X^B}{X^b}} \right)$
+ Xác suất sinh con trai đầu lòng:
– Mắc bệnh P: Aa × aa →1/2Aa
– Mắc bệnh Q: $\left( {{X^B}{X^B}:{X^B}{X^b}} \right) \times {X^B}Y \leftrightarrow \left( {3{X^B}:1{X^b}} \right) \times \left( {{X^B}:Y} \right) \to \frac{1}{8}{X^b}Y$
Vậy cặp vợ chồng này sinh con trai đầu lòng mắc 2 bệnh là: $\frac{1}{2} \times \frac{1}{8} = \frac{1}{{16}} = 6.25\% $

Câu 22 :

Phả hệ của một gia đình được hiển thị bên dưới, trong đó một số thành viên (màu đen) bị một bệnh di truyền với tỉ lệ 9% trong quần thể. Kiểu hình của cá thể đánh dấu ? là không biết.

Cho biết ý nào sau đây đúng?

1. Bệnh này có thể xảy ra do alen lặn trên nhiễm sắc thể thường gây nên.

2. Cá thể 5 là dị hợp tử với xác suất 50%.

3. Theo giả định rằng allele gây bệnh cân bằng Hardy-Weinberg, cá thể 3 là dị hợp tử với xác suất 46%.

4. Nếu các cá thể bị ảnh hưởng có khả năng sinh sản giảm, thì allele gây bệnh sẽ được loại bỏ khỏi quần thể.

  • A.

    1 và 3.

  • B.

    1 và 2.

  • C.

    2 và 3.

  • D.

    2 và 4

Đáp án : A

Phương pháp giải :
  • Xác định alen gây bệnh là trội hay lặn, nằm trên NST thường hay NST giới tính
  • Xác định tính đúng sai của các nhận xét

Lời giải chi tiết :

Cặp vợ chồng 1 × 2 có kiểu hình bình thường, sinh ra con bị bệnh

→ Alen gây bệnh là alen lặn

Mà người con bị bệnh là con gái (người bố bình thường)

→ Alen gây bệnh nằm trên NST thường → 1 đúng

A bình thường >> a bị bệnh

→ cặp vợ chồng 1 × 2: Aa × Aa

→ người 5 có dạng : 1/3AA : 2/3Aa

2 sai

Alen cân bằng theo đinh luật Hardy – Weinberg

→ tần số alen lặn a là 0,3 → tần số alen A là 0,7

→ cấu trúc quần thể là: 0,49AA : 0,42Aa : 0,09aa

→ người 3 có dạng: (7/13AA : 6/13Aa)

→ xác suất người 3 là dị hợp tử là 6/13 = 46%

3 đúng

Nếu các cá thể bị bệnh giảm khả năng dinh sản, alen vẫn có khả năng tồn tại trong quần thể ở trạng thái dị hợp

4 sai

Vậy 1 và 3 đúng

Câu 23 :

Sơ đồ phả hệ dưới đây mô tả hai bệnh di truyền ở người, bệnh bạch tạng do một gen có 2 alen năm trên NST thường quy định, bệnh mù màu do một gen có 2 alen nằm trên NST X tại vùng không tương đồng trên Y quy định.

Xác suất sinh một trai, một gái không bị bệnh nào của cặp vợ chồng (13) và (14) là

  • A.

    0,302

  • B.

    0,148.

  • C.

    0,151.

  • D.

    0,296

Đáp án : A

Phương pháp giải :
  • Xác định KG của cặp vợ chồng
  • Xác định xác suất sinh con không bị bệnh.

Lời giải chi tiết :

Xét bệnh bạch tạng :  A bình thường >> a bị bệnh

  • Người 12 bị bệnh bạch tạng aa

→ cặp vợ chồng 7 × 8 có kiểu gen : Aa × Aa

→ người 13 có dạng là (1/3AA : 2/3Aa)

  • Phân tích tương tự, người 14 có dạng là (1/3AA : 2/3Aa)

Cặp vợ chồng 13 × 14 : (1/3AA : 2/3Aa) × (1/3AA : 2/3Aa)

  • Nếu cặp vợ chồng có kiểu gen là Aa × Aa : rơi vào TH này có xác suất là 4/9

Xác suất sinh 2 con không bị bệnh là :        

3/4 × 3/4 = 9/16

  • Các TH còn lại, đời con 100% không bị bệnh

Vậy xác suất chung (1) là : 9/16 × 4/9 + 1 × 5/9 = 29/36

Xét bệnh mù màu : B bình thường >> b mù màu

Cặp vợ chồng 3 × 4 : XBX-  × XbY

→ người 9 : XBXb

Cặp vợ chồng 9  × 10 : XBXb × XBY

→ người 14 có dạng : (1/2 XBXB : 1/2 XBXb)

Cặp vợ chồng 13 × 14 : XBY × (1/2 XBXB : 1/2 XBXb)

Vậy xác suất chung (2) là : (3/4 × 1/2) × (1 × 1/2) × 2  = 3/8

Vậy xác suất cần tìm là : 3/8 × 29/36 = 29/96 = 0,302

Câu 24 :

Ở người, bệnh bạch tạng do alen đột biến lặn, những người bạch tạng lấy nhau thường sinh ra 100% số con bị bạch tạng, tuy nhiên trong một số trường hợp, 2 vợ chồng bạch tạng lấy nhau lại sinh ra con bình thường. Cơ sở của hiện tượng trên là:

  • A.

    Do môi trường không thích hợp nên đột biến gen không thể hiện ra kiểu hình

  • B.

    Do đột biến NST làm mất đoạn chứa alen bạch tạng nên sinh con bình thường

  • C.

    Đã có đột biến gen lặn thành gen trội nên sinh con không bị bệnh

  • D.

    Kiểu gen quy định bạch tạng ở mẹ và bố khác nhau nên sinh con không bị bệnh

Đáp án : C

Phương pháp giải :

Bố mẹ đều bị bạch tạng (aa), sinh ra con không bị bạch tạng (A-)

Lời giải chi tiết :

2 vợ chồng bạch tạng lấy nhau lại sinh ra con bình thường, cơ sở của hiện tượng trên là đã có đột biến gen lặn thành gen trội nên sinh con không bị bệnh.

Câu 25 :

Bệnh alkan niệu là một bệnh di truyền hiếm gặp. Gen gây bệnh (alk) là gen lặn nằm trên nhiễm sắc thể số 9. Gen alk liên kết với gen I mã hoá cho hệ nhóm máu ABO. Khoảng cách giữa gen alk và gen I là 11cM. Dưới đây là một sơ đồ phả hệ của một gia đình bệnh nhân. Người số 3 và 4 sinh thêm đứa con thứ 5. Biết rằng bác sỹ xét nghiệm cho biết thai đứa con thứ 5 có nhóm máu B. Trong các nhận định sau, cóbao nhiêunhậnđịnh đúng về gia đình trên:

1. Có tối đa 8 người mangkiểu gen đồng hợp về bệnh alkan niệu.
2. Có tối thiểu 10 người mang kiểu gen dị hợp về gen quy định nhóm máu.
3. Có thểxác định được chính xác kiểu gen của 8 người trong gia đình trên.
4. Xác suất để đứa con thứ 5 bị bệnh alkan niệu là 11%.

  • A.

    1

  • B.

    2

  • C.

    3

  • D.

    4

Đáp án : B

Phương pháp giải :

– Xác định KG của các thành viên trong phả hệ

– Xác định tính đúng sai của các nhận xét

Lời giải chi tiết :

Qui ước : M bình thường >> m bị bệnh alkan niệu. Xét bệnh alkan niệu:

• Cặp vợ chồng 1a × 2a : M- × mm → người 3 là: Mm
• Cặp vợ chồng 1b × 2b : M- × M-

Người con 4, 7 là mm  → cặp vợ chồng : Mm × Mm

Người 5, 6 chưa rõ kiểu gen (M-)

• Cặp vợ chồng 3 × 4 : Mm × mm → người 8, 9 : Mm; người 10, 11 : mm

Có tối đa 8 người mang kiểu gen đồng hợp về bệnh alkan niệu, đó là:

2a, 4, 7, 10, 11 mang kiểu gen đồng hợp lặn

1a, 5, 6 có thể mang kiểu gen đồng hợp trội → 1 đúng

Xét nhóm máu

Cặp vợ chồng 1a × 2a : IAIB  × IOIO

→ người 3 : IBIO

Cặp vợ chồng 1b × 2b : IAI- × IOIO

→ người 4, 5, 6, 7 : IAIO .

Cặp vợ chồng 3 × 4 : IBIO  × IAIO

→ người 8: IAIB ,  người 9: IBIO ,  người 10: IAIO ,  người 11: IOIO

Vậy có tối thiểu 9 người mang kiểu gen dị hợp nhóm máu: 1a, 3, 4, 5, 6, 7, 8, 9, 10 → 2 sai

Người 2a : $I_m^OI_m^O$→ người 3 : $I_M^BI_m^O$

Người 2b : $I_M^OI_m^O$→ người 4 : $I_m^AI_m^O$, người 7: $I_m^AI_m^O$

Do người 8, 9 bình thường ↔ nhận giao tử M từ người 3

Người 8, 9 nhóm máu B và AB → nhận giao tử IB từ người 3

→ người 8,9 có KG lần lượt là: $I_m^AI_M^B$, $I_M^BI_m^O$

Người 10, 11 có KG lần lượt là: $I_m^AI_m^O$, $I_m^OI_m^O$

Vậy có thể xác định được chính xác kiểu gen của 9 người : 2a, 2b, 3, 4, 7, 8, 9, 10, 11 → 3 sai

Cặp vợ chồng 3 × 4: $I_M^BI_m^O \times I_m^AI_m^O$

Người con thứ 5 mang nhóm máu B ↔ đã được nhận giao tử chứa alen IB từ bố, giao tử chứa alen IO từ mẹ

Bố cho 2 loại giao tử chứa alen IB,

Tỉ lệ là: $I_M^B = 44,5\% ,I_m^B = 5,5\% $ hay chia lại tỉ lệ là: $0,89I_M^B:0,11I_m^B$

Mẹ cho 1 loại giao tử chứa alen IO là $I_m^O$

Xác suất người con thứ 5 bị alkan niệu là: 0,11 × 1 = 0,11 = 11% → 4 đúng

Vậy có 2 nhận định đúng là (1) và (4)

Câu 26 :

Bệnh mù màu và bệnh máu khó đông do 2 gen lặn trên nhiễm sắc thể X qui định, cách nhau 12cM. Cho phả hệ:

Trong các người con ở thế hệ thứ III, người nào chắc chắn là kết quả của hoán vị gen? Xác suất để người phụ nữ II -1 sinh con bị 2 bệnh là bao nhiêu? Câu trả lời đúng lần lượt là: 

  • A.

    1; 11%.

  • B.

    2; 19%.

  • C.

    3; 6%.

  • D.

    4; 22%.

Đáp án : D

Phương pháp giải :
  • Xác định KG của cặp bố mẹ II
  • Xác định tỷ lệ giao tử hoán vị
  • Xác định xác suất cần tìm

Lời giải chi tiết :

A – không bị mù màu, a bị mù màu

B – không bị bệnh máu khó đông, b bị máu khó đông.

Bệnh mù màu là bệnh do gen lặn quy định nằm trên NST X, không nằm trên Y. 

Người mẹ II. 1 có kiểu gen XabXAB, bố có kiểu gen XAb

Xét phép lai XabXAB × XaBY, hai gen cách nhau 12cM, hoán vị gen chỉ có thể xảy ra ở mẹ  

Mẹ nếu xảy ra hoán vị thì có: Xab = XAB = 0.44 ; XaB = XAb = 0.06. 

Người con là kết quả của hoán vị gen là XaBY → 4

Để sinh ra con mắc cả hai bệnh là XabY = 0.04 × 0.5 = 0.22 = 22%. 

Câu 27 :

Bệnh mù màu đỏ, lục và bệnh máu khó đông là do 2 gen lặn không alen m và h trên NST X quy định, các len bình thường tương ứng là M và H. Người phụ nữ bình thường kết hôn với người đàn ông không bị bệnh mù màu nhưng bị máu khó đông. Họ có khả năng sinh con trai không mắc cả 2 bệnh trên là 20,5%. Nhận định nào sau đây đúng?

  • A.

    Họ có khả năng sinh con gái bị bệnh mù màu máu đông bình thường với tỉ lệ 12,5%

  • B.

    Con trai nhận alen quy định mắt bình thường từ bố và alen quy định máu đông bình thường từ mẹ

  • C.

    Mẹ có kiểu gen XMHXmh và xảy ra với tần số 10%

  • D.

    Họ có thể sinh con gái nhìn bình thường bị mắc bệnh máu khó đông với tỉ lệ 25%

Đáp án : D

Phương pháp giải :
  • Gen gây bệnh di truyền chéo
  • Xác định tỷ lệ giao tử và tần số hoán vị gen
  • Xác định xác suất cần tìm

Lời giải chi tiết :

Họ sinh con trai không mắc hay bệnh là XMHY = 20,5% → XMH = 0,41 > 0,25

→ XMH của con có nguồn gốc từ mẹ → XMH là giao tử liên kết của mẹ

→ Kiểu gen của mẹ là XMHXmh

→ Tần số hoán vị gen là: (0,5 – 0,41) × 2 = 0,18

→ Con gái nhìn bình thường, bị bệnh máu khó đông có kiểu gen M-hh

→ Bố không bị mù màu nhưng bị máu khó đông XMhY sẽ cho con gái XMh

→ Con gái sẽ nhận XMh hoặc Xmh từ mẹ

→ Ta có tỉ lệ sinh con gái nhìn bình thường, bị bệnh máu khó đông có kiểu gen M-hh là: 0,5 ×(0,41 + 0,09) = 0,25

Câu 28 :

Sơ đồ phả hệ dưới đây mô tả sự di truyền hai căn bệnh ở người.

Biết rằng hai cặp gen quy định hai tính trạng nói trên không cùng nằm trong một nhóm gen liên kết; bệnh hói đầu ở người do alen trội H nằm trên NST thường quy định, alen h quy định không bị hói đầu, kiểu gen dị hợp Hh biểu hiện hói đầu ở nam nhưng không hói đầu ở nữ. Quần thể này có tỉ lệ giới tính là 1:1 và đang ở trạng thái cân bằng có tỉ lệ người bị hói đầu là 50%. Theo lí thuyết, xác suất để cặp vợ chồng số 10 và 11 sinh một đứacon gái bị hói đầu và bị bệnh Q là

  • A.
    1%.
  • B.
    3%.
  • C.
    6%.
  • D.
    9%.

Đáp án : A

Phương pháp giải :

Bước 1: Tính tần số alen H, h, viết cấu trúc di truyền

Bước 2: Tìm kiểu gen của những người trong phả hệ, qua đó xác định kiểu gen của cặp 10 – 11

Bước 3: Tính tỉ lệ đề bài yêu cầu.

Lời giải chi tiết :

– Bệnh hói đầu:

+ Ở nam: HH + Hh: hói; hh: không hói.

+ Ở nữ: HH: hói; Hh + hh: không hói.

+ p2HH + 2pqHh + q2hh = 1.

\(\left\{ {\begin{array}{*{20}{l}}{{p^2} + pq = 0,5}\\{p + q = 1}\end{array}} \right.\) → p = 0,5; q = 0,5.

+ CBDT: 0,25HH + 0,5Hh + 0,25hh = 1.

– Bố (1) và mẹ (2) không mắc bệnh Q sinh con gái (5) mắc bệnh Q → bệnh Q do gen lặn nằm trên NST thường quy định.

A- không bị bệnh Q, a- bị bệnh Q

Xét cặp vợ chồng 10 – 11:

\(\left( {\dfrac{2}{5}AA:\dfrac{3}{5}Aa} \right)\left( {\dfrac{1}{3}HH:\dfrac{2}{3}Hh} \right) \times \left( {\dfrac{1}{3}AA:\dfrac{2}{3}Aa} \right)\left( {\dfrac{3}{5}Hh:\dfrac{2}{5}hh} \right)\)

Giao tử: \(\left( {\dfrac{7}{{10}}A:\dfrac{3}{{10}}a} \right)\left( {\dfrac{2}{3}H:\dfrac{1}{3}h} \right) \times \left( {\dfrac{2}{3}A:\dfrac{1}{3}a} \right)\left( {\dfrac{3}{{10}}H:\dfrac{7}{{10}}h} \right)\)

Con gái bị hói đầu và bị bệnh Q là: \(\dfrac{1}{2} \times \dfrac{3}{{10}}a \times \dfrac{1}{3}a \times \dfrac{2}{3}H \times \dfrac{3}{{10}}H = \dfrac{1}{{100}} = 1\% \)

Câu 29 :

Đề thi THPT QG – 2021, mã đề 206

Ở người, xét 2 gen trên 2 cặp NST thường; gen quy định nhóm máu có 3 alen là IA, IB, IO. Kiểu gen IAIA và IAIO quy định nhóm máu A; kiểu gen IBIB và IBIO quy định nhóm máu B; kiểu gen IAIB quy định nhóm máu AB; kiểu gen IOIO quy định nhóm máu O; gen quy định dạng tóc có 2 alen, alenD trội hoàn toàn so với alen d. Một cặp vợ chồng có nhóm máu giống nhau, sinh con trai tên là T có nhóm máu A, tóc quăn và 2 người con gái có kiểu hình khác bố, mẹ về cả 2 tính trạng đồng thời 2 người con gái này có nhóm máu khác nhau. Lớn lên, T kết hôn với H. Cho biết, H, bố H và mẹ H đều có nhóm máu A, tóc quăn nhưng em trai của H có nhóm máu O, tóc thẳng. Theo lí thuyết, xác suất sinh con đầu lòng là con gái có nhóm máu A, tóc thẳng của T và H là

  • A.
    5/108.
  • B.
    10/27.5
  • C.
    4/9.
  • D.
    1/18.

Đáp án : A

Phương pháp giải :

Bước 1: Biện luận tìm kiểu gen của H và T

Bước 2: Tính xác suất đề yêu cầu.

Lời giải chi tiết :

Xét người H, có bố mẹ nhóm máu A, tóc quăn nhưng sinh con (9) nhóm máu O, tóc thẳng → Người 3,4 có kiểu gen dị hợp về các cặp gen: IAIODd.

→ người H có thể có kiểu gen: (1IAIA: 2IAIO)(1DD:2Dd)

Xét bên người T

Người 1,2 có kiểu hình giống nhau, mà con 5,6 có kiểu hình khác P → 1,2 có kiểu hình tóc xoăn, 5,6 có kiểu hình tóc thẳng.

Người T có nhóm máu A → người 1,2 phải có nhóm máu A hoặc AB (mới sinh ra IA), nhưng 2 người con gái có nhóm máu khác P → người 1,2 phải có nhóm máu AB (Vì nếu có nhóm máu A thì đời con có tối đa 2 loại nhóm máu, 2 người con gái sẽ có kiểu hình giống P).

→ (1) – (2): IAIB × IAIB → 1IAIA: 2IAIB: 1IBIB

→ Người H: IAIA(1DD:2Dd)

Xét cặp vợ chồng H – T: IAIA(1DD:2Dd) × (1IAIA: 2IAIO)(1DD:2Dd)

Xác suất họ sinh con gái nhóm máu A, tóc thẳng: \(\frac{1}{2}\left( {con\,gai} \right) \times 1\left( {nhom \,mau\,A} \right) \times \frac{2}{3}Dd \times \frac{2}{3}Dd \times \frac{1}{4} = \frac{1}{{18}}\)

Câu 30 :

Một cậu bé 4 tuổi mắc một bệnh di truyền hiếm gặp với các triệu chứng thấp lùn, khớp bị cứng, chậm phát triển thần kinh. Bố và mẹ cậu bé cùng với chị gái và anh trai của cậu bé này đều không mắc bệnh. Gia đình người bố của cậu bé không có ai bị mắc bệnh này. Người mẹ cậu bé có anh trai đã qua đời lúc 15 tuổi với triệu chứng giống như con trai 4 tuổi nêu trên. Người anh họ của cậu bé cũng mắc bệnh này. Mẹ cậu bé đang mang thai. Dựa vào thông tin nêu trên, có thể xác định nguy cơ người mẹ này sinh con bị mắc bệnh di truyền nêu trên bằng bao nhiêu phần trăm?

  • A.
    20%
  • B.
    75%
  • C.
    25%
  • D.
    50%

Đáp án : C

Phương pháp giải :

Vẽ sơ đồ lai, phả hệ. Xác định kiểu gen bố mẹ => xác suất con bệnh ở cả hai bệnh

Lời giải chi tiết :

Ta thấy bố mẹ bình thường nhưng sinh con bị bệnh → gen gây bệnh là gen lặn.

Giả sử gen trên NST thường.

Người bố, mẹ có kiểu gen: Aa × Aa

Xác suất sinh con bị bệnh là 25%.

Giả sử gen gây bệnh trên NST giới tính X (không thể nằm trên Y vì bố bình thường).

XAXa × XAY → con mắc bệnh: XaY = 25%.

TẢI APP ĐỂ XEM OFFLINE