1. Bài tập cuối tuần 1 – Đề 1

Phiếu bài tập cuối tuần 11 – Đề 1 bao gồm các bài tập chọn lọc với dạng bài tập giúp các em ôn tập lại kiến thức đã được học trong tuần

Đề bài

Bài 1. Tính nhẩm :           

12 – 5 – 3 = …..

12 – 7 = …..

12 – 3 = …..

12 – 9 – 3 = …..

8 + 4 = …..

12 – 6 = …..

12 – 2 – 7 = …..

7 + 5 = …..

12 – 4 – 2 = …..

Bài 2. Đặt tính rồi tính :

   42 – 18                                    62 – 35 

………………..                          …………………

………………..                          …………………

………………..                          …………………

52 – 7                                         82 – 43

………………..                          …………………

………………..                          …………………

………………..                          …………………

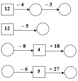
Bài 3. Số ? 

Bài 4. Một tá bút bi gồm ba loại bút màu đen, màu xanh và màu đỏ. Hỏi có bao nhiêu chiếc bút bi màu đen, biết tổng số bút bi xanh và đỏ là 7 chiếc ?

……………………………………………………………………………………………………………………….

……………………………………………………………………………………………………………………….

……………………………………………………………………………………………………………………….

……………………………………………………………………………………………………………………….

Bài 5. Khoanh vào phép trừ có kết quả nhỏ nhất :

A. 32 – 27                 B. 12 – 3                  C. 52 – 38                 D. 22 – 19

Lời giải chi tiết

Bài 1.

Phương pháp giải :

Thực hiện phép tính 12 trừ đi một số rồi điền kết quả vào chỗ trống.

Lời giải :

12 – 5 – 3 = 4

12 – 7 = 5

12 – 3 = 8

12 – 9 – 3 = 0

8 + 4 = 12

12 – 6 = 6

12 – 2 – 7 = 3

7 + 5 = 12

12 – 4 – 2 = 6

Bài 2.

Phương pháp giải :

– Đặt tính: Viết phép tính sao cho các số cùng hàng đặt thẳng cột với nhau.

– Tính: Trừ các số theo thứ tự từ phải sang trái. 

Lời giải : 

Bài 3.

Phương pháp giải :

Thực hiện phép tính cộng, trừ rồi điền kết quả vào hình tròn.

Lời giải : 

Bài 4.

Phương pháp giải :

Tóm tắt :

Tất cả : 1 tá bút

Xanh và đỏ : 7 chiếc

Đen : … chiếc ?

Cách giải:

Đổi: 1 tá = 12 chiếc

Muốn tìm lời giải, ta lấy tổng số bút bi trừ đi tổng số bút bi xanh và bút bi đỏ.

Lời giải :

Đổi : 1 tá = 12 chiếc

Số chiếc bút bi đen là :

12 – 7 = 5 (chiếc)

Đáp số : 5 chiếc bút bi đen.

Bài 5.

Phương pháp giải :

Tính nhẩm bốn phép tính rồi so sánh kết quả để chọn ra số bé nhất.

Lời giải :

Ta có: 32 – 27 = 5;                12 – 3 = 9;    

          52 – 38 = 14 ;             22 – 19 = 3.

So sánh các số ta được :  3 < 5 < 9 < 14.

Vậy vào phép trừ có kết quả nhỏ nhất là 22 – 19.

Chọn đáp án D. 

Webgiaibaitap.com

TẢI APP ĐỂ XEM OFFLINE